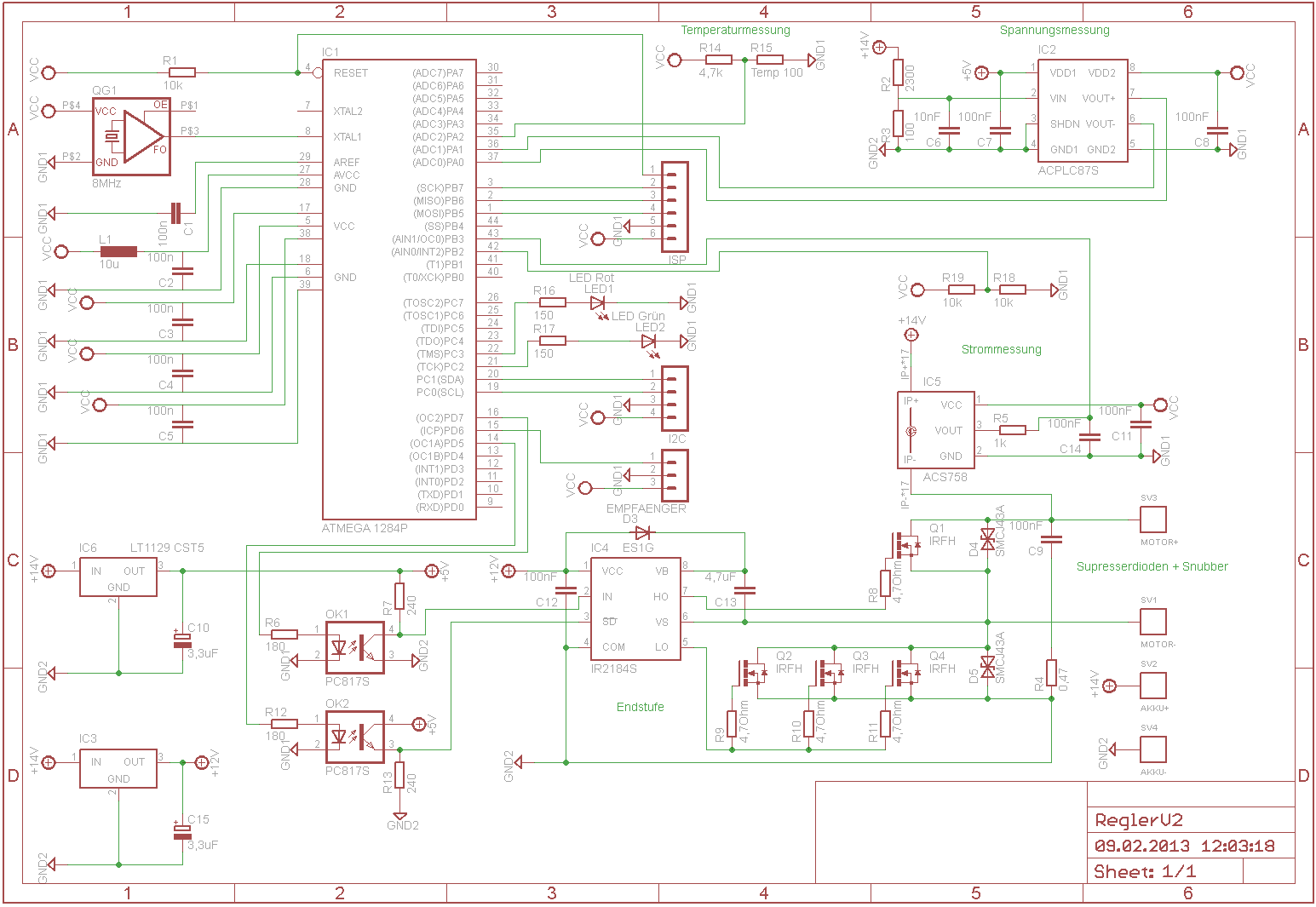
Hallo Zusammen, ich würde gerne in meinem Projekt Regler einen Stromsensor von Allegro einbinden. Der genaue Typ lautet: ACS758LCB-100U-PFF-T. Im Datenblatt ist am Ausgang noch ein Tiefpass zu finden. Brauche ich den? Wenn ja welche Werte? Wären für den Widerstand R=1kOhm und für den Kondensator C=100nF ok? Die Schaltfrequenz des PWM Signal beträgt 3kHz. Den Schaltplan habe ich mal mit angehängt. Vielen Dank. Gruß Steffen
Einen ACS758 habt ihr doch bestimmt auch schon mal eingesetzt oder? Gruß Steffen
Beschalte das Ding so wies im DB steht, was gibs da weiter zu fragen? Wieso hängt das Teil nur am Analog Comparator? Klemms doch noch an ADC an zum auslesen des Stromes und nicht nur der Richtung. Das Teil hat zudem eh nochn bissel Offset, also bau besser nen Poti ein.
Steffen Ha schrieb: > Warum 15Hz? Ich würde die Frage hier gerne noch mal aufgreifen. Im DB habe ich dazu nichts gefunden - also welchen cap sollte ich nehmen?
Ich möchte meine Frage präzisieren. Ich möchte den Eingangsstrom eines brushless Reglers messen. Ich habe noch keine Vorstellung von der Welligkeit des Stromes am Eingang und frage deshalb wie der Tiefpass ausgelegt werden sollte. Gemessen werden soll mit dem ADC eines AVR, halt "so genau wie möglich".
Die Dimensionierung des Tiefpasses hängt davon ab - wie schnell die Messung reagieren soll - wie viel Welligkeit (d.h. Ungenauigkeit des Messwerte) Du verträgst. Wie Du siehst, ist das ein Kompromiss, den man eingehen muss - angepasst an die Anforderungen. "so genau wie möglich" ist auch saublöd: dann nimm einen riesigen Kondensator und warte ein paar Minuten, bis der Tiefpass eingeschwungen ist. Und wehe, der Strom ändert sich in der Zeit ;-) Es muss also heißen "so genau wie nötig" mit der Kontrolle, ob dann die Reaktionsgeschwindigkeit ausreicht. Gruß Dietrich
Hmm, es ist schwierig das abzuschätzen. Ein riesiger Kondensator ist jedenfalls auch Quatsch. So ein bl Steller hat eine Schaltfrequenz von bis zu 16khz. Allerdings an einer grossen Induktivität und am Eingang hat er große Elkos die den Rippel glätten. Also die Frage ist: Passen die 15hz oder wie sollte man das angehen?
Tach, grundsätzlich solltest du so stark filtern wie du es dir erlauben kannst. Die Zielgröße sollte da, wie schon erwähnt, die Zykluszeit deines Strom/Drehzahlreglers sein. Nehmen wir an du schaffst 20 Reglerdurchläufe in einer Sekunde, dann ist eine Filtergrengfrequenz von mindestens 40Hz angebracht. Siehe Nyquist Theorem. Um so schneller dein Regler wird um so mehr samples brauchst du um sinvoll regeln zu können. Aber nicht vergessen immer unter der halben sample Frequenz des ADC bleiben (Aliasing!). Für 40Hz Eck würde also 8k2 mit 470n in Frage kommen: Fc = 1/(2*Pi*R*C) Thor
Alex S. schrieb: > Die Zielgröße sollte da, wie schon erwähnt, die Zykluszeit deines > Strom/Drehzahlreglers sein. Nehmen wir an du schaffst 20 > Reglerdurchläufe in einer Sekunde, dann ist eine Filtergrengfrequenz von > mindestens 40Hz angebracht. Sollte man bezogen auf das Eingangssingnal nicht doppelt so schnell abtasten, also entweder 80Hz abtasten bei 40Hz LPF, oder wenn es eben nur 20 Samples sind dann 10Hz LPF?
Ich schrieb: > Sollte man bezogen auf das Eingangssingnal nicht doppelt so schnell > abtasten, also entweder 80Hz abtasten bei 40Hz LPF, oder wenn es eben > nur 20 Samples sind dann 10Hz LPF? --> push
Bitte melde dich an um einen Beitrag zu schreiben. Anmeldung ist kostenlos und dauert nur eine Minute.
Bestehender Account
Schon ein Account bei Google/GoogleMail? Keine Anmeldung erforderlich!
Mit Google-Account einloggen
Mit Google-Account einloggen
Noch kein Account? Hier anmelden.
