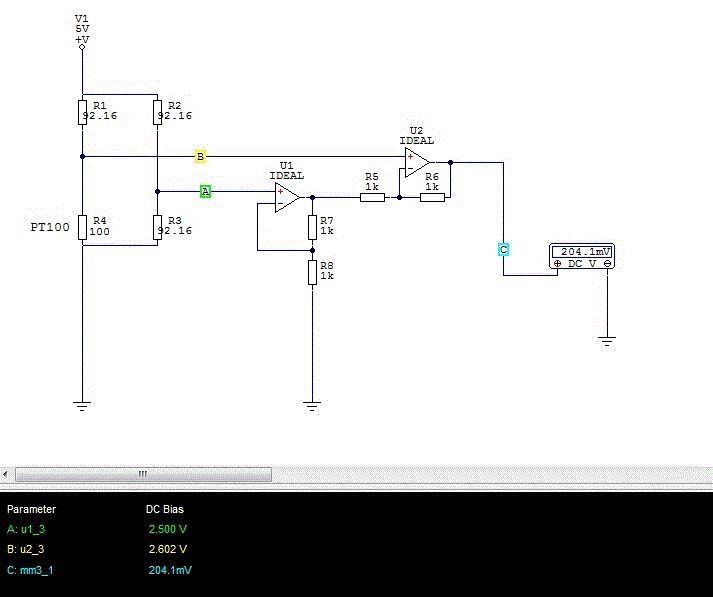
Hallo zusammen, da ich als Elektronikamateur abundan noch (Oder noch relativ oft :-) )an meine Genzen stosse möchte ich gerne hier mal um Hilfe bitten. Zu meiner Vorbildung sei gesagt das ich einen Elektroberuf erlernt habe jedoch relativ wenig mit Elektronik und Schaltungstechnik gearbeitet habe. Jedoch kommt jetzt in der Technikerschule ein wenig mehr Schaltungstechnik und ich hab festgestell das es Spass macht. Zu meinem Projekt: Ich will gerne ein Thermometer bauen. Meine Rahmenpunkte waren an dem Stoff den ich in der Schule habe orientiert. 1.) PT100 in einer Messbrücke 2.) Mikrocontroller Die Wiederstände in der Brücke habe ich berechnet um bei -20 C eine Brückenspannung von nahe Null zu haben. Der von mir gebaute Verstärker schafft mir ein Signal von ca. 0V (-20 C) und 1V (100 C). Soweit so gut. Nun zu meinen Fragen: Ich habe einen "Idealen" OP gewählt. Wie kann ich in der fülle der Bauteile die es gibt den richtigen finden? Also wie gehe ich vor wenn ich gerne einen OP raussuchen will? Gibt es da besondere Eckdaten auf die man achtet? Kurz um kann mir jemand bitte erklären wie man bei so einer Auswahl vorgeht? Ein weiteres Problem was ich habe ist die Tatsache das durch die Brücke doch relativ viel Strom fliesst. Sicher kann ich die Brücke hochohmiger berechnen aber ich weiss leider nicht inwiefern ich das Ergebnis damit verändere. Eine weitere Frage stellt sich bei den Diagramen die ich in meinem Test geschrieben habe: Gehe ich recht in der Annahme das ich dort ablesen kann das meine Verstärkung 2, also quasi eine Verdopplung ist? Ich bedanke mich nocheinmal für eure Hilfe.
Hallo, die Messbrücke würde ich viel hochohmiger auslegen. Dies verändert auch nix an den Werten solange die Bedingungen der Weathstone-Brücke erfüllt sind: http://de.wikipedia.org/wiki/Wheatstonesche_Messbrücke R1 * R4 = R2 * R3 => Im Abgeglichen Zustand müssen die Verhältnisse gleich sein. Du musst nur darauf achten das du den Spannungsteiler nicht belastetest, die BIAS-Ströme bei einen Opv sind in der Größenordnung von 100 uA. Man sagt als Näherung wenn der Strom durch den Spannungsteiler ungefähr 10 mal größer ist als der durch die Belastung hervor gerufene, dass der Spannungsteiler unbelastet ist. Zu den OPVs: Für deine Anforderungen genügen "Feld-Wald und Wiesen OPVs" wie z.b. der TL084. Die Ausgangsspannung deiner Schaltung ( für ideale OPVs ) : Uaus = 2*( UB2 - UB1 ), das kann man auch aus dem Diagramm ablesen, wie du gesagt hast. Hoffe ich konnte dir ein bisschen weiterhelfen. Wie man eine OPV für sein konkretes Problem auswählt ist eine Kunst für sich! :D Aber für deine Anwendung wird wohl eine "normaler OPV" genügen. lg
Die auswahlkriterien für eine Op sind - Stromverbrauch - Eingangs-(rest)-strom (TL081 kleiner Reststrom) - Aussteurungsgrenzen (z.B. LM324 wenn Eingangs bis runter auf -Udd benutzt werden sollen)
Hallo und Danke erstmal für die Antworten. Leider sind ja jetzt ein paar mehr Fragen offen geblieben. Ich versteh doch richtig das in meiner Schaltung der Strom am Verstärker Ausgang relativ uninteressant ist da für das Signal am MC ja nur relevant ist das der Strom nur die Zerstörungsgrenze nicht überschreitet. Oder übersehe ich da was?
Eine Sache habe ich noch vergessen... Wenn ich hochohmiger bin in der Brücke reicht ja eine Verstärkung von 2 ja garnicht aus. Muss schon damit es von der Auflösung her passt mindestens auf 1V kommen. 3,3V wären besser. Kann man in diesem Fall die Schaltung anpassen um die Verstärkung zu erhöhen oder muss man ganz auf eine andere Schaltung umstellen?
Hallo, Du kannst die Verstärkung durch die Widerstände einstellen. Schreib dir am besten mal die Ausgangsspannung in Abhängigkeit von den Widerständen und den Spannungen auf. Du kannst dann durch geeignete Wahl der Widerstände an den OPVs eine Verstärkung einstellen. Lg
Hab was uebersehn! :-) Der Strom am Ausgang ist relativ uninteressant, solange du den mcu pin und den opv nicht ueberforderst. Normale Opvs liefern einen maximalen Ausgangsstrom von einigen mA! Hoff ich konnte dir ein bisschen helfen! Lg
Der TL084 und der LM324 sind leider beide ueberhaup nicht fuer diese anwendung geeignet. Schau mal die Offset Spannungen der beiden an. Dann mach eine Fehlerrechnung dazu.
DerSchlangen schrieb: > Ich will gerne ein Thermometer bauen. > 1.) PT100 in einer Messbrücke Es sollte Dir klar sein, das solche Schaltungen für die Simulation zwar ganz nett sind, für die praktische Anwendung nimmt man aber andere Schaltungen. Für typische Messungen im Haushaltsbereich nimmt man auch eher keine PT100, sondern entweder Halbleiterfühler (meistens reicht sogar eine beliebige Kleindiode) oder gleich Fühler mit digitalem Ausgang. Gruss Harald
DerSchlangen schrieb: > 1.) PT100 in einer Messbrücke Bei einer Messbrücke musst du manuell abgleichen, um den Messwert festzustellen. Da das niemand mehr machen will und so ein Verfahren für Automatisierung völlig ungeeignet ist, werden Brückenschaltungen praktisch nicht mehr verwendet. Jedes heutige Messgerät zeigt den Messwert einfach an, ohne irgendwelches Drehen an Knöpfen. In Lehrbüchern ist das allerdings noch ganz anders, aber die behandeln eben die Technik des vorigen Jahrhunderts. Gruss Reinhard
Reinhard Kern schrieb: > die behandeln eben die Technik des vorigen Jahrhunderts. Es ist sogar die Technik des vorigen Jahrtausends. :-) Gruss Harald
> Ich habe einen "Idealen" OP gewählt. Wie kann ich in der fülle der > Bauteile die es gibt den richtigen finden? Wie genau willst du messen ? Auf 1 GradC genau ? Das wird bei den heftigen 27mA die durch deinen Pt100 fliessen aber nichts, der erwärmt sich schon vom hindurchfliessenden Strom um 10 GradC. Üblich wäre 1mA, daher rechnen wir mal mit 1mA damit es 1 GradC genau werden kann. Da ändert sich der Widerstandswert von 100 auf 100.391, und die Spannung bei 1mA von 0.1V auf 0.100391V also um 391uV. Damit sollte dein OpAmp nur so um 100uV Abweichung haben. Das tut kein LM324, kein TL081, sondern eher ein TS507 oder OPA188. Die sind auch in der Lage, wenn sie mit 0V/5V versorgt werden, knapp 0V und knapp 5V zu liefern, sind also Rail-To-Rail OpAmps. Mit urlaten wie LT1013 hättest du das Problem, als Versorgungsspannung deutlich mehr (so 8V) und deutlich wneiger (so -5V) zu benötigen. > Ein weiteres Problem was ich habe ist die Tatsache das durch die Brücke > doch relativ viel Strom fliesst. Eben. Also reduzieren auf ungefähr 1mA. Die Spannungen werden kleiner, aber da kann man mehr verstärken, denn deine 1:2 sind recht wenig. > Gehe ich recht in der Annahme das ich dort ablesen kann das meine > Verstärkung 2, also quasi eine Verdopplung ist? Ja. 1k/1k an einem OpAmp ergibt 2. Deine Schaltung ist unnötig kompliziert. Du verwendest zwar dieselben 5V zur Versorgung der Schaltung wie der Microcontroller dann als ARef verwendet, misst also ratiometrisch was klug ist, aber du brauchst 2 OpAmps deren Ungenauigkeiten sich addieren. Diese Schaltung reicht: +-----+---+------- +5V R1 R2 | +-----)---)-R3-+ | | | | +-----)--|+\ | | | | >--+-- A/D | +--|-/ | | | | | Pt100 +---)-R5-+ | R4 | +-----+---+------- GND Ausrechnen kannst du ja selber. R1 ca. 1mA also 5k, nimm 4k7. R2 wie R1, also 4k7 R4 den Wert wenn Eingangsspannugn = Ausgangsspannung ist. R5 dann die Verstärkung. R3 kann eine zusätzliche Linearisierung erreichen, den wirst du weglassen.
Achso, ich vergass noch, wenn du auf 1 GradC genau messen willst, also besser als 0.391% müssen auch die Widerstände besser als 0.391% sein, also 0.1%er.
Erstmal Danke für die vielen Tollen Beiträge. Sobald ich zuhause an meinem Rechner sitze werde ich eure Tipps alle mal durchprobieren. Wie bereits erwähnt habe ich PT in der Messbrücke nur ausgewählt weil es gerade in den Unterichtsstoff passt sozusagen als kleine Vertiefung für zuhause. Es gibt sicher genauere und auch bessere Alternativen da bin ich mir sehr sicher... Zur Genauigkeit kann ich noch garnichts genaueres ;) sagen. Hab noch nicht geschaut welcher Auflösung mein Arduino überhaupt am Eingang hat, dass ist ja auch noch eine Sache die man beachten muss. Wiegesagt erstmal Danke und auch Danke für die vereinfachte Schaltung!
DerSchlangen schrieb: > Es gibt sicher genauere und auch bessere Alternativen da bin > ich mir sehr sicher... Genauere sicher nicht. Auch die PTB verwendet PT(25)-Widerstände für Temperaturmessungen mit Genauigkeiten im mK-Bereich. Es gibt aber wesentlich unkompliziertere für Genauigkeiten um 1K. Gruss Harald
Eine einfachere Loesung ist ein Spannungsteiler mit 10k & PT1000 an einer 2.5V Referenz. Gemessen wird dann mit einem 24 Bit ADC.
Bitte melde dich an um einen Beitrag zu schreiben. Anmeldung ist kostenlos und dauert nur eine Minute.
Bestehender Account
Schon ein Account bei Google/GoogleMail? Keine Anmeldung erforderlich!
Mit Google-Account einloggen
Mit Google-Account einloggen
Noch kein Account? Hier anmelden.


