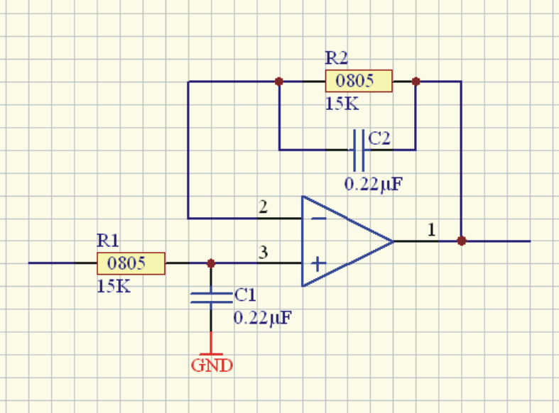
Hallo, kurze Frage: Wieso bestückt man OPVs welche als Impedanzwandler beschaltet sind, manchmal mit und manchmal ohne einen Widerstand? Teilweise werden auch noch zwei Kondensatoren hinzugefügt. Welche Funktion haben diese? Der C1 am Eingang bildet in meinem Bsp. einen Tiefpass mit fg=48Hz, aber wozu ist C2? Bildet der OPV damit einen aktiven Tiefpass? Für was ist dann der TP am Eingang?
Nub schrieb: > Wieso bestückt man OPVs welche als Impedanzwandler beschaltet sind, > manchmal mit und manchmal ohne einen Widerstand? Das ist abhängig, ob es um Gleich- oder Wechselspannung als Nutzsignal geht (Eingangsstrom des OPV und damit Offset). Nub schrieb: > Teilweise werden auch noch zwei Kondensatoren hinzugefügt. Welche > Funktion haben diese? Unerwünschte Einflüsse zu mildern. Nub schrieb: > aber wozu ist C2? Damit es dynamisch an beiden Eingängen gleich zugeht (der Offset also nicht frequenzabhängig wird).
mhh schrieb: > Das ist abhängig, ob es um Gleich- oder Wechselspannung als Nutzsignal > geht (Eingangsstrom des OPV und damit Offset). Also bei Wechselspannung mit R? Ok, ich bestimme also den Eingangsstrom am OPV über Ue/R1...was ändert das an dem Offset?
>Wieso bestückt man OPVs welche als Impedanzwandler beschaltet sind, >manchmal mit und manchmal ohne einen Widerstand? In welcher Anwendung?
Nub schrieb: > Also bei Wechselspannung mit R? Eher bei Gleichspannung. Ein fester Offset stört wegen der meistens anzutreffenden Koppelkondensatoren weniger bei der Wechselspannung. Nub schrieb: > Ok, ich bestimme also den Eingangsstrom am OPV über Ue/R1...was ändert > das an dem Offset? Den Eingangsstrom kannst Du nicht bestimmen - nur seine Auswirkung. Denn Strom durch einen Widerstand ergibt einen Spannungsabfall und verändert damit den Offset.
Kai Klaas schrieb: >>Wieso bestückt man OPVs welche als Impedanzwandler beschaltet sind, >>manchmal mit und manchmal ohne einen Widerstand? > > In welcher Anwendung? Mit R habe ich das z.B. schon oft bei Sensorschaltungen gesehen. Also: Sensoroutput -> Impedanzwandler mit R -> ADC mhh schrieb: > Den Eingangsstrom kannst Du nicht bestimmen - nur seine Auswirkung. Denn > Strom durch einen Widerstand ergibt einen Spannungsabfall und verändert > damit den Offset. Immer noch nicht verstanden :) Kannst du das nochmal genauer erklären bitte? Welcher Offset ist hier gemeint? Der Offset zwischen + und - Eingang?
>Mit R habe ich das z.B. schon oft bei Sensorschaltungen gesehen. Bipolare OPamps lassen einen Strom durch die Eingänge fließen. Das ist der nötige Basis-Emitterstrom ohne den das Teil nicht funktioniert. Dieser "input bias current" ist oft so groß, daß der Spannungsabfall daran nicht zu vernachlässigen ist und am Ausgang der Schaltung einen Offsetspannungsfehler erzeugt. Mit dem Trick des zusätzlichen Widerstands in der Gegenkopplung läßt sich dieser Offset minimieren, wenn der Eingangsstrom durch beide Eingänge nahezu gleich groß ist, weil sich das Resultat am Ausgang dann in erster Näherung weghebt. Früher, als es noch viele unvollkommene OPamps gab, mußte man diesen Trick häufig anwenden. Heute nimmt man einfach ein Teil mit niedrigen Eingangsströmen. Der zusätzliche Cap in der Gegenkopplung dient oft der Stabilität, weil der Widerstand in der Gegenkopplung mit der Eingangskapazität des OPamp dann eine unzulässige "phase lag" in der Gegenkopplung erzeugt, die die "phase margin" aufzehrt. Der OPamp wird dadurch instabil und fängt an zu schwingen. Hier reicht aber oft ein Cap in der Größenordnung der Eingangskapazität, also irgendetwas ab 10...20p. Nur sehr spezielle FET-OPamps profitieren von identischen Beschaltungen am "+" und "-" Eingang, wie beispielsweise der OP176: http://ezphysics.nchu.edu.tw/prophys/ael/File/Datasheet/op176.pdf Aber so genau wolltest du es wahrscheinlich nicht wissen. Nub, deine Fragen zielen auf die Basics von OPamp-Schaltungen. TI hat etliche "application notes", die diese Fragen erschöpfend beantworten. Schau dich dort mal um. Gurgel auch mal nach den Begriffen "phase margin" und "phase lag" im Zusammenhang mit "operational amplifier".
sry doch noch ein Frage: Kannst du mir bei den vielen Ti-App-Notes (deren Namen mir oft nichts sagen), welche speziell für dieses Thema empfehlen? Danke!
Bitte melde dich an um einen Beitrag zu schreiben. Anmeldung ist kostenlos und dauert nur eine Minute.
Bestehender Account
Schon ein Account bei Google/GoogleMail? Keine Anmeldung erforderlich!
Mit Google-Account einloggen
Mit Google-Account einloggen
Noch kein Account? Hier anmelden.


