Hallo Ich habe mir eine Kleinen LED Scheinwerfer Gebaut. Der mit Genau 9 volt DC Laufen sollte. Ich habe ein 9 Volt 1A AC Netzteil verwendet da ich weis das eh Mehr als 9 volt Rauskommen. Um genau zu sein 14 Volt AC ohne last. Diese 14 Volt jage ich durch ein Gleichrichter in Verbindung mit ein 100 uF Kondensation und erhalte NACH dem Gleichrichten 8,80-8,95 volt DC und Gleichzeitig 16 Volt AC. Obwohl ich bei 3x3 LEDs +1,5 Ohm widerstand in reihe auf 10 Volt kommen müsste das diese warm werden (3,5V) werden sie bei 8,80 volt schon nach 2 Minuten 42C° Grad warm Steigt aber nicht Weiter. Leuchten Aber auch nicht so Hell das sie Gleich Kaputt Gehen würden.. Infos zu den LEDs: 3,5 Volt 20mA 25000 mcd Jetzt die Haubt Frage: Kann ich das Ignorieren oder Wäre das keine Gute Idee? DANKE
DAVID ------ schrieb: > 8,80-8,95 volt DC und > Gleichzeitig 16 Volt AC. Die Aussage musst du nochmal erläutern.
Ganz einfach stelle ich mein Multimeter auf DC kommt 8,80-8,95 Volt und stelle ichs OHNE was zuändern auf AC kommt 14-16 Volt.
Lass mich raten. Das war mit Last. ;) Dann ist dein Siebelko zu klein. Im Leerlauf müssten 12,5-13,5 V Gleichspannung am Gleichrichterausgang anliegen. Wenn du deinen Scheinwerfer mit 9 VDC versorgen willst solltest du einen Spannungregler einbauen, da kein großer Spannungseinbruch zu verzeichnen sein sollte.
Ja habe ich Bemerkt das ein größerer Elko mehr Gleichspannung Bringt. Und NEIN ein Spannungregler wie zb der 7809 kommt nicht in frage da die Spannung dann unter 8,75 Volt Fehlt und keine LED mehr leuchtet selbst wenn 12 oder sogar 15 Volt anliegen und mit 300mA eigentlich kein Problem haben sollten. Ich Könnte aber ein Größeren Elko nehmen (muss ich Testen welcher am besten ist) und ein widerstand von 5-10 Ohm verbauen sollte doch auch gehen oder ? Wo bei die 1 Watt Wärmeabgabe nicht ohne ist. DANKE DIR FÜR DIE HILFE!!
DAVID ------ schrieb: > Ich Könnte aber ein Größeren Elko nehmen (muss ich Testen welcher am > besten ist) und ein widerstand von 5-10 Ohm verbauen sollte doch auch > gehen oder ? Ja, aber beachte die 10 % Netztoleranz. Hast du ein Simulationsprogramm? Das geht einfacher, schnneller und kostengünstiger den richtigen Elko zu finden
Wer nicht Rechnen (oder Messen) will muß halt zahlen (beides, Lehrgeld und Bares).
nimm ein passendes Netzteil und vergiss den rest z.b. http://www.pollin.de/shop/dt/NzYxOTQ2OTk-/Stromversorgung/Netzgeraete/Steckernetzgeraete/Stecker_Schaltnetzteil_KSAS0100900100HE.html 9V bei 1A sollte dann doch besser passen
Ayk N. schrieb: > Ja, aber beachte die 10 % Netztoleranz. Das ist ein Guter Punkt hätte ich jetzt vergessen. Ayk N. schrieb: >Hast du ein Simulationsprogramm? Ich habe öfter mit LTspice IV versucht klar zukommen. Bin aber nie zum Ziel gekommen.(kann weder Englisch noch Gut Rechnen) Habe auch schon ein Gleichrichter aufgebaut Gehabt da war es aber egal ob elko oder nicht. Fassungslos schrieb: > Wer nicht Rechnen (oder Messen) will muß halt zahlen (beides, Lehrgeld > und Bares). Weis ich jetzt nicht genau was du meinst. ehmm du meinst ich soll die 99 LEDs nicht aufs spiel setzten ? PS zu Fertigen Netzteilen greife ich wenns nicht anderes geht aber noch HOFFE ich so ans Ziel zukommen da in diesen Netzteilen ja die Gleiche Technik steckt also Gleichrichter und ELKO. Ich werde erst mal trüber schlafen und morgen mich an den Kondensator wagen.
Ich nutze TINA TI. Ich finde, dass es leichter verständlich ist. Mit LTSpice kam ich auch nie klar.
DAVID ------ schrieb: > kann weder Englisch noch Gut Rechnen Sorry dass man dqas so drastisch sagen muss, aber: Lerne beides, oder such dir ein anderes Hobby, sonst wirst du niemals klarkommen. LG, Björn
>PS zu Fertigen Netzteilen greife ich wenns nicht anderes geht aber noch >HOFFE ich so ans Ziel zukommen da in diesen Netzteilen ja die Gleiche >Technik steckt also Gleichrichter und ELKO. tja wer keine Ahnung hat entweder klappe halten oder sich vorher mal informieren das ist nicht so einfach ..
lsr schrieb: >>PS zu Fertigen Netzteilen greife ich wenns nicht anderes geht aber noch >>HOFFE ich so ans Ziel zukommen da in diesen Netzteilen ja die Gleiche >>Technik steckt also Gleichrichter und ELKO. > > tja wer keine Ahnung hat entweder klappe halten oder sich > vorher mal informieren Genau also! Ich WEIß es genau weil ich schon ein paar geöffnet habe und da ist ein 1000- 2200 uF Elko und 4 Dioden Trine. Björn schrieb: > Sorry dass man dqas so drastisch sagen muss, aber: Lerne beides Bin ich bei wird aber nicht über nacht. Ayk N. schrieb: > Ich nutze TINA TI HMMM Ja das tuhe ich mir morgen/heute mal an. So bin weg nacht winke winke.
>Ich WEIß es genau weil ich schon ein paar geöffnet habe und da ist ein >1000- 2200 uF Elko und 4 Dioden Trine naja das NT bei Pollin ist ein Schaltnetzteil da ist doch ein wenig mehr drin aber klar - Experte - schon so viel schrott aufgemacht ... >HMMM Ja das tuhe ich mir morgen/heute mal an. es ist bereits heute (past midnight)
DAVID ------ schrieb: > Ich habe öfter mit LTspice IV versucht klar zukommen. Bin aber nie zum > Ziel gekommen.(kann weder Englisch noch Gut Rechnen http://www.gunthard-kraus.de/ Bietet eine sehr gut verständliche, deutsche Selbstlerneinheit(*) an. (*) http://dict.leo.org/?lp=ende&from=fx3&search=Tutorial
DAVID ------ schrieb: > Ganz einfach stelle ich mein Multimeter auf DC kommt 8,80-8,95 Volt und > stelle ichs OHNE was zuändern auf AC kommt 14-16 Volt. Und was passiert, wenn du es auf "Ω" stellt? Dann zeigt es noch etwas anderes an und gibt vielleicht sogar leichte Rauchzeichen ;-)
Ayk N. schrieb: > Ich nutze TINA TI. Ich finde, dass es leichter verständlich ist. Mit > LTSpice kam ich auch nie klar. Feiner Tipp, danke!
DAVID ------ schrieb: > Diese 14 Volt jage ich durch ein Gleichrichter in Verbindung mit ein 100 > uF Kondensation und erhalte NACH dem Gleichrichten 8,80-8,95 volt DC und > Gleichzeitig 16 Volt AC. Ersetze Dein 5 € Messgerät durch ein 10 € Messgerät. Deines hat nur eine Gleichrichterdiode drin und keinen Reihenkondensator (und sicherlich sehr wenige Wechselspannungsbereiche).
Wer eine Gleichspannung auf dem Wechselspannungsbereich mißt, muß sich nicht wundern, wenn er Mist mißt!
mhh schrieb: > Deines hat nur eine Gleichrichterdiode drin und keinen Reihenkondensator Habe ich weder das eine noch das andere auf Anhieb gesehen. Hatte es in den 5 Jahren in dem ichs schon habe schon sehr viele male auf um die Sicherung zu ersetzten. (http://www.ebay.de/itm/Digital-Multimeter-Mannesmann-M99951-/110935771459#ht_1033wt_1163) mhh schrieb: > und sicherlich sehr wenige Wechselspannungsbereiche). 2 ja 200 und 600 Volt Aber bis jetzt kommt ich gut hin damit. Dumm tut es nur wenn ich die Spannung von ein Laufenten Motor messe da zeigt es öfter mal zuviel Spannung an. Und der verbrauchst Test bis 20 mA ist nicht immer sehr genau. Was kann man in LTspice als last verwenden auser LEDs (9 volt DC und so 350 mA ? >Wer eine Gleichspannung auf dem Wechselspannungsbereich mißt, muß sich nicht wundern, wenn er Mist mißt! habe ich auch nicht.
DAVID ------ schrieb: > 2 ja 200 und 600 Volt Es zeigt den Mittelwert von "Spannung"/ "keine Spannung" an. Pole es um und die Wechselspannung ist plötzlich null. Es taugt nur dazu, um festzustellen ob beim Trafo 18 V oder aus der Steckdose 230 V Wechselspannung rauskommen. Lege Dir unbedingt ein anderes Gerät zu. Du suchst sonst nur Fehler die nicht vorhanden sind.
DAVID ------ schrieb: > (http://www.ebay.de/itm/Digital-Multimeter-Mannesma...) Ich empfehle Dir mal einen Test. Nimm eine Batterie (die garantiert keinen Wechselspannungsanteil hat!) und mess mal - im DC-Bereich - im AC-Bereich mit beiden Polaritäten (siehe mhh). Dann bekommst Du vielleicht etwas Gefühl, was für Mist Dein Gerät in diesem Fall misst. Gruß Dietrich
EHMM ok muss mich wohl verbessern Lassen. Habe ein halb vollen Akku genommen. DC 2000 mv 903 mv 20 V 0,90 v 200 v 0,09 v 600 V 0,00 v (ist klar) AC 200 V 1,3 Volt 600 V 0,1 Volt Ok also muss mal ein neues her :-( Ich habe mal mein vatter (Elektriker) gefragt der übers Wochenende da ist er meinte es sei normal da Wechselspannung ja zu Teilen aus Gleichspannung kommt und je nach dem wie schnell das Multimeter seit zeigt es halt so was an. Jetzt bin ich hin und her gerissen. Aber ein neues sollte eh mal her.
Ja, aber die Spannung sollte nach spätentens 2s auf 0 sein.
DAVID ------ schrieb: > Ich habe mal mein vatter (Elektriker) gefragt der übers Wochenende da > ist er meinte es sei normal da Wechselspannung ja zu Teilen aus > Gleichspannung kommt und je nach dem wie schnell das Multimeter seit > zeigt es halt so was an. Da man doch aber nur den Wechselanteil wissen möchte, muss man dem Gleichanteil den Weg versperren. mhh schrieb: > Reihenkondensator Denn in der Elektronik findet man öfters sich überlagernde Spannung als in der Elektrik.
Hallo zusammen, man kann auch mit so einem Multimeter messen. Die Ergebnise muss man nur richtig beurteilen können. Das sollte man bei den teueren Geräten aber auch! Oder gibt es schon Geräte von Fluke, die einem den gemessenen Wert und die Auswirkungen/Ursachen in der Schaltung erklären? Hast du eigentlich einen Schaltplan deines LED Scheinwerfers? Ich lese hier so viele Widersprüche, dass ich mittlerweile gar nicht mehr weiß was eigentlich Sache ist ;-) 3,5V, 20mA pro LED 3 x 3 LED + 1,5 Ohm Widerstand 100uF Kondensator, unbekannter Gleichrichter Dann kommen 5-10 Ohm Widerstand und plötzlich 1 Watt Wärmeabgabe Zwischendrin sind es dann mal 99 LEDs Immerhin ist in den heutigen Postings die Rechtschreibung besser, man kann den Text durchaus beim ersten Durchlesen verstehen ;-) Poste mal einen Schaltplan. Harri
mhh schrieb: > Da man doch aber nur den Wechselanteil wissen möchte, muss man dem > Gleichanteil den Weg versperren. Das wird bei den Multimetern mit Einweggleichrichter aber nicht funktionieren. Da man Multimeter mit vernünftigen Gleichrichter (es muss ja nicht immer True RMS sein) schon für <10€ bekommt, muss man sich den oben beschriebenen Schrott wirklich nicht antun. Gruss arald
Naja Schaltplan habe ich kein (wie immer überlegt und drauflos gebaut). Ich habe es mal versucht zu bebildern. >Immerhin ist in den heutigen Postings die Rechtschreibung besser, man kann den Text durchaus beim ersten Durchlesen verstehen ;-) Danke für die Blumen :-) Das mit 1 Watt war bezogen auf die Möglichkeit ein 12 volt Netzteil zu verwenden. >muss man sich den oben beschriebenen Schrott wirklich nicht antun. Ja ich Denke oft an neues und es Sollte wohl mal eins Werden und Gleich bis 850- 1000 Volt DC. AC Egal habe ich Fast nie. ich werde morgen mal den 100 Uf gegen ein 470 oder 1000 Uf tauschen muss ich sehen was da rein passt (habe das PCB schon abgesägt (klarer Fall von zuschnell gedacht)
Harald Wilhelms schrieb: > mhh schrieb: > >> Da man doch aber nur den Wechselanteil wissen möchte, muss man dem >> Gleichanteil den Weg versperren. > > Das wird bei den Multimetern mit Einweggleichrichter aber nicht > funktionieren. Da man Multimeter mit vernünftigen Gleichrichter > (es muss ja nicht immer True RMS sein) schon für <10€ bekommt, > muss man sich den oben beschriebenen Schrott wirklich nicht > antun. Das ist doch die Erklärung, warum er sein vorhandenes Gerät entgegen der Aussage seines Vaters ersetzen soll, und nicht, wie er das vorhande aufpimpen muss. Das Geschriebene ist doch eine erkennbare Reaktion auf sein geschriebenes und nicht einfach in den Raum gestellt... Das empfohlene hat einen aktiven Gleichrichter drin.
DAVID ------ schrieb: > ... den 100 Uf gegen ein 470 oder 1000 Uf tauschen Nur mal ein Tipp: Drück mal "Strg" und "Alt" und "M" gleichzeitig, dann hast Du ein wunderschönes "µ". 470µF sieht irgendwie besser aus als 470 Uf.
Dirk J. schrieb: > DAVID ------ schrieb: >> ... den 100 Uf gegen ein 470 oder 1000 Uf tauschen > Nur mal ein Tipp: Drück mal "Strg" und "Alt" und "M" gleichzeitig, dann > hast Du ein wunderschönes "µ". > 470µF sieht irgendwie besser aus als 470 Uf. ... und wenn das nicht klappt, uF wäre auch noch besser zu lesen 470uF sieht dann besser aus. Alles was hinterm Komma kommt wird klein geschrieben und alles vorm Komma groß; 10MHz anstatt 10mHz, was dann nämlich ein ganz anderer Wert wäre.
DAVID ------ schrieb: > Naja Schaltplan habe ich kein (wie immer überlegt und drauflos gebaut). > Ich habe es mal versucht zu bebildern. Sehr schön, jetzt wird es interessant. Dein Plan zeigt 3 LEDs, die Platine hat aber sehr viel mehr davon. wie hast du die LEDs untereinander verdrahtet? Sind welche davon parallel geschaltet? Erweitere deinen Plan mal exemplarisch um 6 weitere LEDs, dann ist es auch für 99 aussagefähig genug. Harri ps. wenn es wirklich so verschaltet ist, wie ich vermute, schalte es besser erstmal nicht mehr ein und probier auch nicht mit fetteren Kondensatoren rum. Die LED mit der niedrigsten Spannung leuchtet am hellsten und stirbt zuerst :-)
Dirk J. schrieb: >> ... den 100 Uf gegen ein 470 oder 1000 Uf tauschen > Nur mal ein Tipp: Drück mal "Strg" und "Alt" und "M" gleichzeitig, dann > hast Du ein wunderschönes "µ". > 470µF sieht irgendwie besser aus als 470 Uf. Da man "früher" gewisse Buchstaben in Computern nicht darstellen konnte, gab es extra eine Norm, die festgelegt hat, das man statt "µ" auch "u" schreiben darf. Wenn man also "uF" schreibt, kann es nicht zu Verwechslungen kommen; bei dem im englischen Sprachraum verwendeten "mF" schon. Allerdings werden Elkos m.W. nicht mit Werten von "Millifarad" beschriftet. Auch die Einheit Nanofarad wird ja eher selten verwendet und wurde, glaube ich, vor 1950 überhaupt nicht benutzt. Picofarad wurden da auch gern mit µµF beschriftet. Mein Vater benutzte früher in der allgemeinen Umgangssprache auch gern das Wort "ü ü", womit etwas sehr kleines bezeichnet wurde. Gruss Harald
Harald S. schrieb: > DAVID ------ schrieb: >Die LED mit der niedrigsten Spannung leuchtet am hellsten und stirbt zuerst. Ich sage es mal so es sollte KEINE LED an ihr Maximum kommen bei den großen weis ich von einer spannung bei max 3,5 Volt x3 = 11 Volt also noch viel luft. Und die 180 Grad LEDs habe eine Spannung von cr. 3,2 Volt x3 = 9,6 Volt. Dirk J. schrieb: > Nur mal ein Tipp: Drück mal "Strg" und "Alt" und "M" gleichzeitig, dann > hast Du ein wunderschönes "µ". µ OHHHH Harald S. schrieb: > Erweitere deinen Plan mal
Sieht aus wie befürchtet ;-) Ein paar Fakten: - Dioden haben eine recht lustige Kennlinie, 0,1V Spannungsunterschied können durchaus 100mA Unterschied beim Strom verursachen. Das ist ungefähr der Unterschied zwichen hell und kaputt. Deshalb nimmt man Vorwiderstände, die aber auch passen müssen. 1,5 Ohm ist kein geeigneter Vorwiderstand für 20mA Bauteile. - Bauteile haben Toeranzen Besorg dir mal ein Datenblatt deiner Dioden und schau da rein. Jetzt stell dir mal vor, dass die LEDs D21, D23 und D27 eine etwas steilere Kennlinie haben, bei 20mA also nur 3,4V statt 3,5V Spannungsabfall. Wenn dein Netztei genug Saft liefert, dann fließt durch diese Dioden ein wesentlich höherer Strom als durch die anderen und genau brennen diese drei zuerst durch. Trenn als erstes mal die waagerechten Verbindungen zwischen den Dioden auf, die sind Bullshit. Ohne diese können sich Bauteiltoleranzen über die drei in Reihe liegenden Dioden etwas ausgleichen. Dann reicht ein Vorwiderstand für alle Dioden nicht aus, erst recht nicht, wenn du (wie schon selbst bemerkt) unterschiedliche LEDs hast. Nimm einen Widerstand pro dreier-Reihe, der kann dann auch eine normale Bauform haben und braucht keine 2W zu können. Ein Widerstand von 1,5 Ohm ist auch viel zu klein. Der muss groß genug sein, damit Schwankungen der Versorgungsspannung nicht zu hohen Strömen durch die Dioden führen, dass die Dinger kaputt gehen. Berechne das ganze so, dass am Vorwiderstand ca. 2-3V abfallen. Und berechne und zeichne es auf bevor du lötest ;-) Harri
Harald S. schrieb: > Besorg dir mal ein Datenblatt deiner Dioden und schau da rein. Das habe Ich zu Keiner auf die Spannung der GEBRAUCHEN 180 grad LEDs Bin ich nur Gekommen Weil ich Weis das die meisten LEDs 20mA verbrauchen. Habe also an mein Netzteil die Spannung so weit hoch gejagt bis ich auf genau 18-20 mA komme und das ist bei 3,1- 3,2 der Fall. Bei den 90 Grad LEDs kenne ich die Spannung und die mcd Zahl. Was ich machen könnte wäre je die ersten 4 LEDs mit ein widerstand verbinden und die LED in der Mitte mit ein widerstand versehen. Dann wieder 4 mit ein und das Reihe für Reihe. PROBLEM ich habe nur DC6 9AC 27AC+sehr Langes kabel/ Volt zur Verfügung. Nur sind 27 Volt für alle in reihe von links nach rechts zu wenig und für die Helfe zuviel. Harald S. schrieb: > Nimm einen Widerstand pro dreier-Reihe, der kann dann auch eine normale > Bauform haben und braucht keine 2W zu können. Ne das Geht Platz Technisch nicht nur 4 also 180 180 180 90. Harald S. schrieb: > Trenn als erstes mal die waagerechten Verbindungen zwischen den Dioden > auf, die sind Bullshit. Ohne diese können sich Bauteiltoleranzen über > die drei in Reihe liegenden Dioden etwas ausgleichen. Ok Das Geht und ist eine Gute idee. SOO wenn ich Jetzt das 27 Volt AC Netzteil verwende bekomme ich nach dem Gleichrichten Etwar auf 25-27 Volt: So Jetzt durch EIN großen 3,9 Ohm widerstand der 50,12 ???? WATT wegstecken kann. Dann zu den Kleinen Widerständen von 10 Ohm und 0,1 watt. So Sollte ich bei 2x4 LEDs auf 235 mA pro reihe kommen also 235 x 11 sind 3,58 A was ein LEKO von 3x 3300µF entsprechen würde OHH (denk Fehler ?) HMM das habe ich mir einfacher vorgestellt.
> SOO wenn ich Jetzt das 27 Volt AC Netzteil verwende bekomme ich nach dem > Gleichrichten Etwar auf 25-27 Volt: > So Jetzt durch EIN großen 3,9 Ohm widerstand der 50,12 ???? WATT > wegstecken kann. > Dann zu den Kleinen Widerständen von 10 Ohm und 0,1 watt. > So Sollte ich bei 2x4 LEDs auf 235 mA pro reihe kommen also 235 x 11 > sind 3,58 A was ein LEKO von 3x 3300µF entsprechen würde OHH (denk > Fehler ?) Tilt. Jetzt versteh ich wieder nur Bahnhof. Mal bitte auf wie du die Dinger jetzt verschalten willst. Wie hast du die 3,9 Ohm ausgerechnet? Und wie kommst du dann auch 50,12 Watt für den Widerstand? Harri
Harald S. schrieb: > Und wie kommst du dann auch 50,12 Watt für den Widerstand? 3,9 Ohm * (3,58A)² ... aber frag mich nicht, woher die 3,58A kommen ;-)
Harald S. schrieb: >Jetzt versteh ich wieder nur Bahnhof. SEHR SCHADE aber ok ich versuche es besser zumachen. Harald S. schrieb: > Mal bitte auf wie du die Dinger jetzt verschalten willst. Ich habe dir mal was GEMALT. > Wie hast du die 3,9 Ohm ausgerechnet? (Widerstandsberechner Klicken Sie auf eine Farbe oder geben Sie die Spannung manuell ein:) Durchlassspannung: 13 Volt Betriebsspannung: 27 Volt Betriebsstrom: 3580 mA --------------------------------------------------------------- Zu vernichtende Spannung: 14 V Der Vorwiderstand beträgt: 3.91 Ω Nächst höherer Wert aus der E12 Reihe ist: 4.7 Ω Der Strom beträgt dann: 2978.72 mA Der Vorwiderstand muss folgender Leistung standhalten: 50.12 W Den Großen widerstand den ich habe ist 10 Watt und 3,3 Ohm muss ich mir also was einfallen lassen.
Das tut schon wieder ein bisschen weh ... Also: Du brauchst nicht den einen 3,9-Ohm-Widerstand, sondern rechne die "kleinen" Widerstände vor jedem vierer-LED-Strang aus. 14V/100mA -> nimm 150 Ohm bei 2W. Ist alles andere als optimal, nuja ...
Wenn ich jetzt die KLEINEN dafür verwende muss jeder der KLEIEN eine Leistung von 1,5 WATT aushalten.(27-14 bei 100mA = 1,5 Watt Das tuen sie nicht Lange das halb bin ich von EIN großen ausgegangen und dann die kleinen. Gehen wir mal von 3,1 Volt Pro LED aus sind das bei 4x 12,4 Volt sagen wir mal sicherheitshalber 12 volt. Das wären dann bei Jeden Strang 10 Ohm und NUR noch 0,1 Watt OK Fahre ich mich mal nicht Fest also ich habe hier Netzteile von: 6 DC / 600 mA 9 AC / 100/300 mA 27AC / 850mA 6 und 9 Fallen aus weil zu schwach egal wie ichs mache. So dann wäre noch die Möglichkeit mit 9 Volt Blocks zuarbeiten die sind aber auch zu schwach. Der Post von oben macht mich aber nachdenklicht. Vielleicht sollte ich einlenken und wie oben schon geschrieben den elko einfach großer wählen dann Testen welche Spannung ich bekomme und ein großen widerstand verwenden ist sicher das Einfachste ich habe was ich will und ihr Ruhe. Ich überlege mal die Nacht und Gucke mal was sich so noch ergibt.
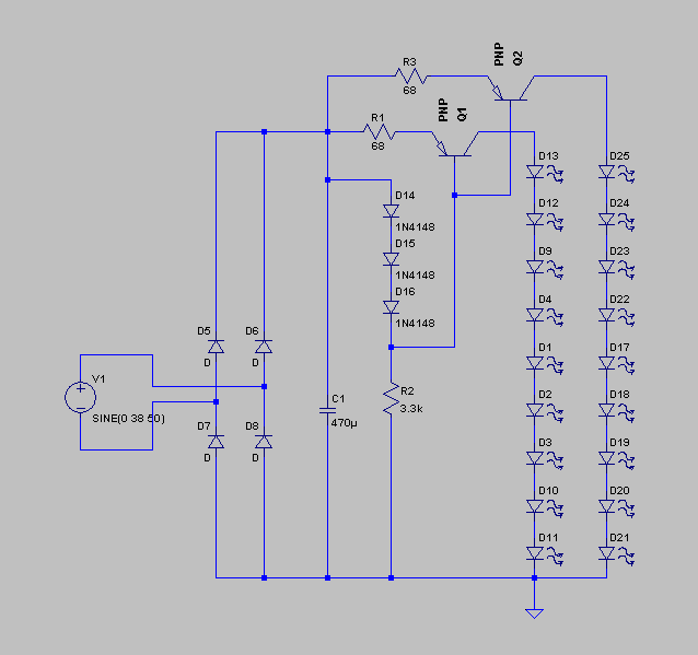
Jezt ist mir nur noch unklar wo die 100mA her kommen, ursprünglich waren es mal 20mA pro LED. Ich befürchte eine Paralelschaltung. David, vergiss alle Widerstände unter 100 Ohm. Pack sie in eine Schachtel und kleb die gut zu. Mach sie erst wieder auf, wenn du diese Widerstandswerte richtig einsetzen kannst ;-) In deinem Bildchen steht 27V und 850mA. Wie kommst du drauf, das dir dieses Netzteil dann 3,58A liefern wird? Sollen jetzt 100mA oder 20mA durch jede LED? Wie hast du die 25-27V nach den Gleichrichten gemessen bzw. errechnet? Ich komme bei einem unbelasteten Kondensator hinter einem Gleichrichter am 27V Trafo auf 36-38V. Ich hab dir mal ein paar Bildchen angehängt. Schau dir die mal an. Wechsel.png hängt die LED ohne Gleichrichter an den Trafo. Hier MÜSSEN die LEDs paralell geschaltet sein, aber immer eine davon andersrum gepolt. Unstabilisiert.png hängt die LEDs an deinen 27V Trafo mit Gleichrichter. Beide Schaltungen haben aber einen fetten Nachteil: du brauchst einen relativ hohen Vorwiderstand, sonst würde bei etwas Überspannung im Netz deine LEDs sehr viel mehr Strom bekommen als ihnen gut tut. Constant.png ist eine einfache KonstantSTROMquelle. Hier bekommt jede LED 18mA und das wird auch bei 10 oder 20% Überspannung nicht mehr. Erst wenn du verstehst, warum hier ein Widerstand unter 100 Ohm drin sein darf ohne die LEDs zu gefährden, darfst du die oben erwähnte Schachtel wieder auf machen. Harri
constant.PNG Sieht sehr Gut aus und machbar da Brauche ich Also für Jede Reihe ein PNP Transistor Richtig ? Das wären 11 Stück ok muss ich Gucken ob ich so viele habe. Würden da 75 Ohm auch gehen ? (2X 150 Ohm) >In deinem Bildchen steht 27V und 850mA. Wie kommst du drauf, das dir >dieses Netzteil dann 3,58A liefern wird? Tut es ja nicht irgendwo stimmt meine Rechnung nicht ganz (oder überhaut nicht)Ich glaube auch nicht das es 27 sind denke auch an 32-38 so wie du schon gesagt hast. werde ich dann auch mal TESTEN. Und die 100mA kommen von den je 4 LEDs +-5% 20+20+20+20 irgend wo habe ich mal gelesen das LEDs in reihe den Strom Teilen. Also je mehr man Verbindet umso weniger Strom verbrauchen sie aber das ist wohl nicht der Fall. >David, vergiss alle Widerstände unter 100 Ohm. Pack sie in eine >Schachtel und kleb die gut zu. Na so Viel Habe ich eh nicht 1-8 Ohm 24 47 und (brauche ich oft) 90ohm. PS: Ich Finde es ECHT SUPER das du mir solche Schaltungen auf Gebaut hast. Auch wenn ich Jetzt noch bei weiten nicht mal die Helfte von dem GRUND wissen verstehe was man braucht so DENKE ich habe ich schon ein Stück weit Gelernt. Was hast du bei LTspice eingesteht um eine wechsel Spannung zubekommen? Ich bekomme nicht mal Gleich Spannung hin.
kaufe ne fertige Lampe incl. passenden Netzteil, vergiss den begonnenen Schrott und fange an die Schulbücher zu lesen ... Mathe / Physik wären sinvoll zum Anfang wenn dann irgendwann mal paar Grundlagen vorhanden sind - weiter mit nen Anfängerbuch zu Elektronik
Ich habe jetzt mal OHNE Last Gemessen genau 26,6 Volt AC mit Gleichrichter 26,5 Volt. Wo her weis ich Jetzt wie Hoch der Verbraucht mal wird ? Soll ich jetzt von 20 oder 100mA pro Reihe aus gehen ?(Gut Testen wirs mal) Ok also 4 LEDs in Reihe verbrauchen bei 13,1 Volt OHNE widerstand genau 22,1mA (langsam steigert)? da kann doch was nicht stimmen oder ? Ok gehen wir/ich mal von 20 mA aus 20x 24 Reihen wäre +- 240mA RICHTIG ?
DAVID ------ schrieb: > Und die 100mA kommen von den je 4 LEDs +-5% 20+20+20+20 irgend wo habe > ich mal gelesen das LEDs in reihe den Strom Teilen. Spätestens ab diesen Zeilen muss ich mich meinem Vorposter anschliessen: Schau dir unbedingt erst nochmal die Grundlagen an. Physik, einfacher Stromkreis, Widerstände in Reihenschaltiung usw. LTSpice: Rechtskick auf die Spannungsquelle, dort kanst du direkt den Wert für die Gleichspannung eintragen. Über den Erweitert-Button kommst du dann zu jeder Menge Optionen, u.A. die Wechselspannung und Frequenz. Aber wenn du dort was einträgst, solltest du die Grundlagen soweit kennen, um zu wissen warum ich 38V Wechselspannung für deinen 27V Trafo eingetragen habe. Harri
Ok Danke für die Hinweiße da meine post wohl Irgendwie immer in die Gleiche Richtung Laufen. und auch schon Alles Gesagt wurde Lasse ichs Einfach mal gut sein. Tausche morgen den ELKO Gegen ein 16 V 680µ aus und verbaue auch ein andren widerstand und so Lange es Geht ist Gut dann kommt was neues.
wenn man nicht versteht worum es geht - da nützt das beste Simulationsprogramm nichts
Bitte melde dich an um einen Beitrag zu schreiben. Anmeldung ist kostenlos und dauert nur eine Minute.
Bestehender Account
Schon ein Account bei Google/GoogleMail? Keine Anmeldung erforderlich!
Mit Google-Account einloggen
Mit Google-Account einloggen
Noch kein Account? Hier anmelden.





