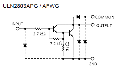
Hallo, ich verstehe nicht den Sinn der oberen Diode am COMMON, damit hat doch OUTPUT gar keinen Strom mehr, oder? Grüße
Common schliesst man zusammen mit einer induktiven Last an VCC an, dient dann als Freilaufdiode. Ansonsten einfach offen lassen.
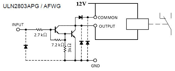
Das heisst, die induktive Last wird zw. COMMON und OUTPUT geklemmt, wie z.B. im Bild?
Tycho B. schrieb: > Das heisst, die induktive Last wird zw. COMMON und OUTPUT geklemmt, wie > z.B. im Bild? Ne Ne. Last zwischen + und Output, COMMON kommt an +.
anonym schrieb: > Ne Ne. Last zwischen + und Output, COMMON kommt an +. Hm, das ist aber genau wie ich es aufgemalt habe, Last ist zw. +12V und OUTPUT, COMMON ist an +12V angeschlossen.
Bitte melde dich an um einen Beitrag zu schreiben. Anmeldung ist kostenlos und dauert nur eine Minute.
Bestehender Account
Schon ein Account bei Google/GoogleMail? Keine Anmeldung erforderlich!
Mit Google-Account einloggen
Mit Google-Account einloggen
Noch kein Account? Hier anmelden.

