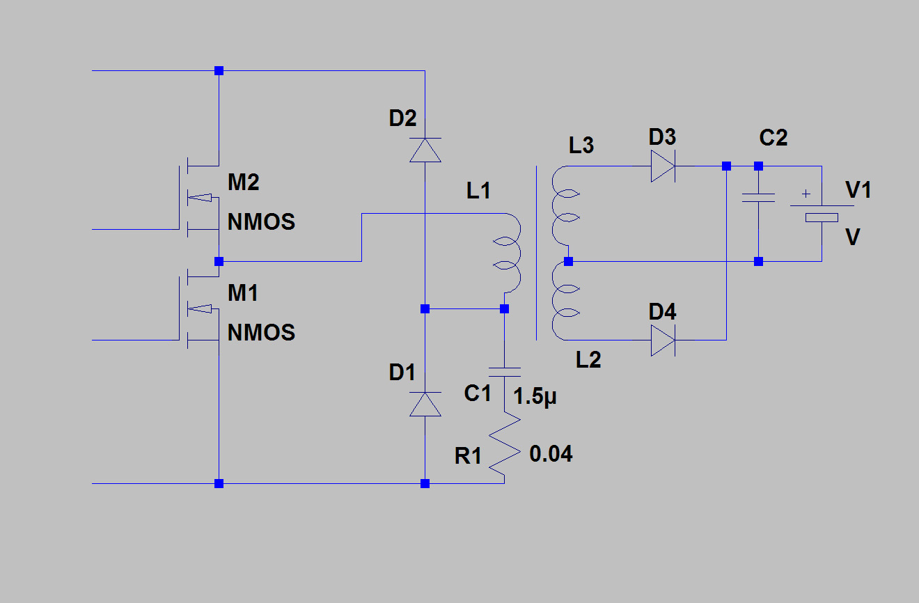
Ich mache gerade Experimente mit einem Resonanzwandler. Es soll eine einzelne LiFePo4-Zelle galvanisch getrennt aus einer Eingangsspannung von 24V geladen werden. Das ganze funktioniert auch soweit. Den Übertrager habe ich selbst gewickelt und mit verschiedenen Kerngrößen experimentiert. Ziel ist ein Ladestrom von ca.5A. Der Resonanzwandler kommt mir hier entgegen da ich die unvermeidliche Streuinduktivität mit dem C als Schwingkreis nutze und das ganze so relativ weich wird. Der Kurzschlussstrom steigt gerade mal um 50%. Probleme macht mir die Einschätzung der Temperatur der Wicklung des kleinen Kerns. Gewickelt ist z.B. auf EF25 N67 ohne Luftspalt: primär 17Wdg 2x0,4mm parallel, sekundär 2x8Wdg 1mm. Das macht auf der primär Seite ca. 5A/mm2 und sekundär 3.2A/mm2. Frequenz liegt zwischen 35 und 50Khz. Am 0.04Ohm Widerstand kontrolliere ich den Strom durch den Kern um festzustellen, dass er nicht sättigt. Die 5A wurden relativ weit unterresonant gemessen. Wenn ich die Frequenz bis zur Resonanz erhöhe komme ich auf knapp 10A. Am Oszi sieht alles gut aus. Jetzt meine Frage an die erfahrenen Leute: Der Trafo wir bei 5A in der Wicklung so warm, dass man ihn nicht mehr lange anfassen kann. Genau Messen kann ich das jetzt nicht. Ist diese Erwärmung unter den beschriebenen Umständen normal und wenn nicht wie würdet ihr die Stromdichten wählen? Es muss ja schließlich auch drauf passen. Welche Temperaturen sind denn bei so einem Übertrage üblicherweise tolerierbar? Kann der Skin-Effekt in dem 1mm Draht auf der Sekundärseite bei unter 50Khz schon eine Rolle spielen? Vielen dank schon mal!
Hallo temp, bei 50 KHz beträgt die Eindringtiefe ca. 0,3 mm. http://de.wikipedia.org/wiki/Skin-Effekt Du kannst also einen Kern von 0,4 mm vergessen, dies bedeutet aber nicht allzuviel. Aber bei dieser Stromdichte würde ich doch vielleicht mehrere Adern kleineren Querschnitts wählen. Gruss Klaus.
> Der Trafo wir bei 5A in der Wicklung so warm, dass man ihn nicht mehr > lange anfassen kann. Was heißt nicht mehr lange? Besser messen.
Hi, die Eingangs- und Ausgangsspannungen hast Du nicht angegeben, ebenso wenig den Frequenzbereich deines Wandlers. Ohne genauere Kenntnisse deiner Auslegung folgende Anmerkungen: .N67 ist wahrscheinlich nicht ausreichend, besser N87 .Wo kommt denn die Streuinduktivität her, wenn kein Luftspalt da ist? .Wahrscheinlich ungünstiges Verhältnis von C und Ls gewählt - (bei den Auslegungen die ich gesehen habe ist C eher im 100nF und Ls eher im zweistelligen uH Bereich) => Großer Blindstrom => Verluste Wie hast Du denn die Auslegung durchgeführt? Warum bist Du bei einem Resonanzumrichter gelandet? Probiere es doch mal eine Simulation: www.poweresim.com LLC-HB DC/DC
Klar ist messen besser. Ich habe aber zur Zeit nichts in Greifweite womit ich halbwegs Aussagen machen kann. Was nimmt man da am besten? Ist sowas geeignet: http://www.reichelt.de/Temperatur-Feuchtemessgeraete/UT-300B/3/index.html?;ACTION=3;LA=446;ARTICLE=97333;GROUPID=4027;artnr=UT+300B Kann sein, dass ich noch ein paar KTY81 liegen habe. Damit könnte ich mal probieren.
Hi, temp, in meiner Büchersammlung ist ein altes, verschlissenes Datenbuch von Siemens über Ferritkerne. (EPCOS war damals noch nicht.) Dafür mit ausführlichen Applikationen zur Bemessung von Kern und Wicklung. Wenn Du schon hohe Effizienz anstrebst, kommst Du um die Berechnung mit Kernquerschnitt, Frequenz, epsilonR und so nicht herum. Das Buch suchte das Optimum in der gleichmäßigebn Erwärmung in Kern und Wicklung. Die EF-Kerne kannte es schon, für Leistungsanwendungen aber können de Verluste mit RM-Kernen noch weiter verkleinert werden. Ciao Wolfgang Horn
Michael O. schrieb: > die Eingangs- und Ausgangsspannungen hast Du nicht angegeben, ebenso > wenig den Frequenzbereich deines Wandlers. habe ich doch. Frequenz 35 und 50 Khz. Eingang 24V Ausgang 3.6V-4V nach Gleichrichtung. > Ohne genauere Kenntnisse deiner Auslegung folgende Anmerkungen: > .N67 ist wahrscheinlich nicht ausreichend, besser N87 > .Wo kommt denn die Streuinduktivität her, wenn kein Luftspalt da ist? > .Wahrscheinlich ungünstiges Verhältnis von C und Ls gewählt - (bei den > Auslegungen die ich gesehen habe ist C eher im 100nF und Ls eher im > zweistelligen uH Bereich) => Großer Blindstrom => Verluste Das was du gesehen hast ist wohl in der Regel bei 300V angesiedelt. Seit wann kommt die Streuinduktivität nur durch den Luftspalt. Der Luftspalt macht ein Streufeld. Das ist was anderes. N87 ist der Nachfolger von N67 und fast gleich. Bei spulen.com gabs nur da. Der Resonanzwandler hat hier den Vorteil dass er mit großer Streuinduktivität relativ weich ist und damit ideal um auf eine Spannungsquelle mit niedrigen Innenwiderstand zu arbeiten.
Hi temp, ja, habe ein bischen geschlafen - wobei deine Darstellung der Spezifikation in Form einer Textaufgabe nicht sehr übersichtlicht ist. Hatte die 24V als Ausgangsspannung bei 5A gelesen => 120W .. Um den Resonanzwandler sauber abzustimmen, muss Du nicht nur die Streuinduktivität sondern auch die Hauptinduktivität auslegen bzw. beide in einem Verhältnis zueinander bringen. Dieses bestimmt deine Übertragungsfunktion in Abhängigkeit von der Ausgangsbelastung - letztlich die Güte des Serienschwingkreises. Hier ist mal ein Auslegungsbeispiel für den Wandlertyp (LLC). http://www.fairchildsemi.com/an/AN/AN-4151.pdf BTW: Wie regelst Du die Schaltung eigentlich? Eine gute Effizienz lässt sich mit der Dioden-Gleichrichtung nicht erreichen. Da wäre eine Synchrongleichrichtung mit MOSFETs nötig. Die aufzubauen ist aber der Wahnsinn. Blöde Frage: Wozu brauchst Du den Trafo? Ist die galvanische Trennung denn nötig?
Eine Regelung habe ich an dieser Stelle nicht vor. Ich will die Halbbrücke genau einmal haben und dann mehrere dieser Trafos+C+2Dioden+Elko+Fet zum Einschalten an den einzelnen Zellen eines (>100AH) Akkupacks. Der genaue Strom ist nicht wichtig, da er nur zum Balancing der Zellen dient. Der Wirkungsgrad ist durch die Dioden sowieso nicht so toll, aber immer noch besser als die Energie in Widerständen zu verheizen. Je weicher die Trafos sind, desto weniger wirken sich geringe Unterschiede aus. Wie groß die Unterschiede zwischen mehreren gleich gewickelten Trafos sind und wie sich das auswirkt will ich noch ermitteln.
So ich habe jetzt noch mal ein wenig experimentiert. Mit www.poweresim.com kam ich auf ein anderes Windungsverhältnis. Aktuell liegt es bei 11:5:5. Die Streuinduktivität gemessen beträgt 5uH bei 230uH primär Induktivität. Das ergibt mit 0,75uF eine Resonanzfrequenz von 82Khz. Ist jetzt auf einen 2-Kammerspulenkörper gewickelt. Für einen Ladestrom von 5A habe ich ca. 45Khz eingestellt. Der Kurzschlussstrom liegt dann bei 6-7A. Für die Betrachtung des Skin-Effektes sind aber 82Khz massgebend. Der Strom sieht so aus, dass nach einer sinusförmigen Halbwelle eine Pause kommt und dann die negative Halbwelle. Bis dahin alles so wie gewollt. Aber die Wicklung wird zu warm. Primär hatte ich da schon 0,8mm Draht drauf. Dann habe ich es mit mehreren 0,4mm Drähten probiert. Selbst 8 parallele! Drähte auf der Primärseite wurden gefühlt zu warm. Den nächsten Versuch habe ich dann mit 4x0,4mm primär, jetzt aber vorhr mit dem Akkuschrauber verdrillt, unternommen. Das brachte gravierende Unterschiede. Mit der selben Methode und 6x0,4mm auf der Sekundärseite blieb die Wicklung im normalen handwarmen Bereich. Alles in allem kam ich auf Wirkungsgrade knapp unter 80%(incl. der Dioden). Damit bin ich zwar noch nicht ganz zu Frieden kann aber damit leben. Würde an dieser Stelle HF-Litze noch merklich was ausmachen? Wie lässt sich so eine Litze überhaupt verarbeiten. Ich meine wie isoliert man die ab oder kann man die direkt Löten? Was schafft am sich da zum Probieren am besten an?
Hi temp, folgendes ist nackte Theorie und ich habe es noch nicht ausprobiert: Bei meinen Wandlern wird der Primärstrom immer zu groß. Zusammen mit dem Skineffekt bin ich Ewigkeiten am Wickeln und am Ende passt es doch nicht. Deswegen habe ich mir auf ebay Kupferfolie geholt. Die ist zum Auflkleben gedacht, d.h. eine Seite ist schon mit einer Schutzfolie versehen. Diese möchte ich zurecht schneiden und in meinen Kern einbauen. Das ist viel einfacher als 100e von feinen Drähten zusammen zu wickeln. Durch die große Oberfläche ist der Skineffekt kein Problem mehr. Die Kühlung dürfte sich bei meinen selbstgewickelten Trafos wesentlich verbessern. Wie gesagt, das ist der Plan. Getestet habe ich noch nichts. Und bei mir wird dann der Proximity-Effekt zuschlagen :(
Hi temp, für den Zweck gibt es Kupferlacklitze. Kannst Du z.B. bei Reichelt kaufen. Kupferfolie würde ich eher nicht nehmen. Bzgl. EMV und kapazitiver Kopplung Prim => sek sind die grausam. Zudem waren bei meinen Aufbauten des Resonanzwandlers eher höhere Verluste zu verzeichnen als mit Lacklitze. Insbesondere wenn keine separate Resonanzinduktivität vorhanden ist, dann wirken die einzelnen Windungen zueinander wie kleine Kondensatoren. Damit ergibt sich eine nicht unerhebliche Kapazität, die fette Umladeströme aus deiner Halbbrücke und damit Verluste erzeugt.
Bitte melde dich an um einen Beitrag zu schreiben. Anmeldung ist kostenlos und dauert nur eine Minute.
Bestehender Account
Schon ein Account bei Google/GoogleMail? Keine Anmeldung erforderlich!
Mit Google-Account einloggen
Mit Google-Account einloggen
Noch kein Account? Hier anmelden.
