Hallo, bitte steinigt mich nicht, aber ich brauch Hilfe. Im Anhang habe ich mal meine Vorstellung von einem PWM gesteuerten Abwärtsregler angefügt. Ich möchte kurz erklären was der Zweck sein soll. Meine Umgebung liefert mir 12V DC, welche ich mit dem PWM- Signal (0-5V) steuern möchte, also 5V PWM = 12V Ausgangsspannung. Ich habe bereits mehrere Mosfets, BJ-Transisotren und IGBTs versucht. Auch die Werte der weiteren Bauteile habe ich versucht zu ermitteln, ohne Erfolg... ich muss auch zu geben, ich bin in diesem Thema eher ne Null, wie ich herausgefunden habe. Google brachte mir zwar auch viel Vorschläge, aber es geht mir nicht um eine Leistungsschaltung. Der Widerstand soll einen Optokoppler darstellen, welcher hinter den Eingangsanschlüssen der nächsten Schaltung steckt. Der Optokoppler darf als Eingangsspannung keinen Wert größer 12V erhalten, was meiner Meinung nach durch einen Abwärtsregler gut zu realisieren sein müsste. Könnt Ihr mir bitte beim Aufbau dieser Schaltung helfen? Jegliche Vorwiderstände und eventuelle Treiberstufen für die PWM Schaltung habe ich nicht berücksichtigt, da ich am prinzipiellen Aufbau schon meine Probleme sehe. Würde mich sehr freuen.
Andreas schrieb: > Der > Widerstand soll einen Optokoppler darstellen, welcher hinter den > Eingangsanschlüssen der nächsten Schaltung steckt. Der Optokoppler darf > als Eingangsspannung keinen Wert größer 12V erhalten, was meiner Meinung > nach durch einen Abwärtsregler gut zu realisieren sein müsste. Und warum nimmst du dafuer nicht einfach einen Vorwiderstand?
Verstehe die Antwort nicht ganz, ich habe ein PWM Signal von 0-5V mit dem ich proportional 0-12V möglichst geglättet schalten muss. Auf was beziehst du den Vorwiderstand?
Deine Mosfetansteuerung funktioniert so nicht. Die Gatespannung muss im Bezug auf das Sourcepotential anliegen und nicht im ezug auf Masse der Schaltung.
Andreas schrieb: > Auf was beziehst du den Vorwiderstand? Du sagst das du dahinter einen Optokoppler anschliessen willst. Und die haben nun mal einen Vorwiderstand. Ansonsten kann du den N-Channel Mosfet so nie ganz durchschalten. Dazu brauchst du eine Ansteuerung die ober halb deiner Versorgung liegt.
Du solltest einen P-Typ Mosfet verwenden mit dem Source nach links. Falls dann die Ansteuerung auf GND bezogen funktionieren soll, benötigst Du einen Inverter zur Ansteuerung des Gates. Wieviel Strom soll denn die Schaltung liefern können? Soll sie helfen, Strom zu sparen oder nur die 0-12 Volt variieren können?
> Im Anhang habe ich mal meine Vorstellung von einem PWM gesteuerten > Abwärtsregler angefügt. Warum guckst du nicht einfach, wie man es richtig baut ? Dan sparst du dir eine eklatanten Verständnisfehler. Statt dem NMOSFET müsste es ein PMOSFET sein. Statt der 1N4001 eine schelle Diode (z.B. SB160). Statt dem 1n Kondensator ein Siebelko von ein paar uF (je nach erlaubte Ripplespannung, letztlich ist er aber grösser weil die kleinen den Strom nicht aushalten). Um aus 5V PWM ein 12V PWM zu machen, gibt es MOSFET-Treiber als fertige Chips, z.B. MC34151. Mit speziellen Treibern z.B. LTC1154 kann mansogar deinen geliebten uralten NMOSFET im TO3 Gehäuse verwenden. Ein Selbstbau so eines Treibers ist eher aufwändig VCC ----------o-----------o----------. (9 bis 15V) | | | .-. | BC337 | 1k | | |/ | | | .----| | '-' | |> | | | | | o----o o-------||-+ P-MOSFET BC547 | | | ||>- _ |/ | |< ||-+ in --|___|--| '----| | 1k |> |\ | | BC327 GND ----------o-----------'
Es geht nur darum die Spannung variieren zu können, der benötigte Strom würde also der Optokoppler bestimmen. Wenn ich den Widerstand entferne und parallel zum Kondensator C4 messe habe ich eigentlich schon ein Ergebnis das recht gut aussieht, laut der Simulation in PSpice, ich weiß in der Realität sieht das anders aus. Bin ich mit einem Abwärtsregler generell in der richtigen Richtung?
MaWin schrieb: > Um aus 5V PWM ein 12V PWM zu machen, gibt es MOSFET-Treiber > als fertige Chips, z.B. MC34151. Mit speziellen Treibern > z.B. LTC1154 kann mansogar deinen geliebten uralten NMOSFET > im TO3 Gehäuse verwenden. Ich wollte durch den Abwärtsregler eine nahegehende 12V Gleichspannung realisieren, keine 12V PWM, da der Eingang der nächsten Schaltung ziemlich feinfühlig ist und auf Spannungsschwankungen recht schnell reagiert. mein geliebter uralt Fet war nur zufall ;)
Ein Abwärts-Regler kann mehr Strom, spart Energie, ist aber unlinear. Eventuell benötigst Du für ein 0-12Volt Signal einen PWM-Ausgang mit Filterung.
Also beispielsweise mit einem MC34151 das PWM Signal verstärken und danach über einen Tiefpassfilter glätten?
> Ich wollte durch den Abwärtsregler eine nahegehende 12V Gleichspannung > realisieren, Wem auch immer eine Gleichspannung nahegeht. > keine 12V PWM Sicher brauchst du eine 12V PWM, denn damit musst du das Gate des MOSFET in deinem Abwärtsregler ansteuern. > da der Eingang der nächsten Schaltung > ziemlich feinfühlig ist und auf Spannungsschwankungen recht schnell > reagiert. Da ja, deswegen baust du nach der PWM ja eine Spule, Freilaufiode und einen Kondensator, zur Glässtung der Ausgangspannung. Bloss mit Bauteilwerten, die so überhaupt nicht gehen.
MaWin schrieb: >> Ich wollte durch den Abwärtsregler eine nahegehende 12V Gleichspannung >> realisieren, > > Wem auch immer eine Gleichspannung nahegeht. > >> keine 12V PWM > > Sicher brauchst du eine 12V PWM, denn damit musst du das Gate des MOSFET > in deinem Abwärtsregler ansteuern. > >> da der Eingang der nächsten Schaltung >> ziemlich feinfühlig ist und auf Spannungsschwankungen recht schnell >> reagiert. > > Da ja, deswegen baust du nach der PWM ja eine Spule, Freilaufiode und > einen Kondensator, zur Glässtung der Ausgangspannung. > > Bloss mit Bauteilwerten, die so überhaupt nicht gehen. Hättest du mal meinen ersten Post richtig gelesen, das ich nach Bauteilwerten suche.... Ich suche Tipps, nicht jemanden der mir sagt wie blöd ich bin, wegen Leuten wie dir hat mikrocontroller.net echt nen sau schlechten Ruf, was Unterstützung angeht... Arroganz geht gar nicht mein Freund!
Deiner konfusen Beschreibung kann ich nicht so recht entnehmen, was du eigentlich willst. Ich rate jetzt mal: du hast ein 5V PWM-Signal und willst das Tastverhältnis 0..100% in eine Spannung 0..12V umsetzen. Du hast ferner bereits eine Betriebsspannung von 12V zur Verfügung. Und du brauchst kaum Leistung aus der generierten Spannung. Dann ist die kanonische Lösung ein RC-Tiefpaß, um die PWM in eine Gleichspannung 0..5V zu überführen, gefolgt von einem Rail-to-Rail OPV, beschaltet als nichtinvertierender Verstärker mit V = 12V/5V = 2,4 Was nicht so recht ins Bild paßt, ist der Optokoppler am Eingang der nachfolgenden Schaltung. Denn weder kann man mit Optokopplern sinnvoll analoge Signale übertragen, schon gar nicht indem man die Spannung steuert. Für eine Analogsignalübertragung würde man vielmehr den Strom durch die Optokoppler-LED steuern, z.B. mit einer spannungsgesteuerten Stromquelle. Und dann bräuchte man auch keine 12V, sondern 5V würden locker reichen. Aber eigentlich würde man sowieso das PWM-Signal direkt auf den Optokoppler legen und erst auf der anderen Seite wieder in ein Analogsignal wandeln. Auf die Weise sind sämtliche Nichtlinearitäten des Optokopplers egal. XL
> Hättest du mal meinen ersten Post richtig gelesen, Hättest DU meinen ersten Post gelesen > das ich nach Bauteilwerten suche.... hättest du Bauteilnennungen lesen können > ... Arroganz geht gar nicht mein Freund! aber dazu warst du wohl zu arrogant. Nun spiel schön weiter. Und immer dran denken: Die anderen sind schuld wenn du sogar zu blöd zum Lesen bist.
> welche ich mit dem PWM- Signal (0-5V) steuern möchte
Welche Frequenz ist für das PWM geplant, 100Hz?
Kommt das PWM-Signal aus einem Mikrocontroller?
Der PWM-Ausgang kann den Optokoppler direkt ansteuern.
Was kommt nach dem Optokoppler?
Andreas schrieb: > Es geht nur darum die Spannung variieren zu können, der benötigte Strom > würde also der Optokoppler bestimmen. Ein Optokoppler braucht keine 12V. Du solltest mal genauer sagen, was Du wirklich bauen willst, anstatt irgendwelche falschen Lösungen zu präsentieren. Wenn Du ein Schaltnetzteil bauen willst (was mei- stens keinen Sinn macht, da es da genügend fertige ICs gibt, solltest Du Dir das hier (samt der dort gezeigten Links) ansehen: http://www.dse-faq.elektronik-kompendium.de/dse-faq.htm#F.24 Gruss Harald
Ich will lediglich aus 5V PWM, aus einem Mikrocontroller, eine analoge Spannung von 12V herstellen. Axel Schwenke schrieb: > Deiner konfusen Beschreibung kann ich nicht so recht entnehmen, was du > eigentlich willst. Ich rate jetzt mal: du hast ein 5V PWM-Signal und > willst das Tastverhältnis 0..100% in eine Spannung 0..12V umsetzen. Du > hast ferner bereits eine Betriebsspannung von 12V zur Verfügung. Und du > brauchst kaum Leistung aus der generierten Spannung. > > Dann ist die kanonische Lösung ein RC-Tiefpaß, um die PWM in eine > Gleichspannung 0..5V zu überführen, gefolgt von einem Rail-to-Rail OPV, > beschaltet als nichtinvertierender Verstärker mit V = 12V/5V = 2,4 > > Was nicht so recht ins Bild paßt, ist der Optokoppler am Eingang der > nachfolgenden Schaltung. Denn weder kann man mit Optokopplern sinnvoll > analoge Signale übertragen, schon gar nicht indem man die Spannung > steuert. Für eine Analogsignalübertragung würde man vielmehr den Strom > durch die Optokoppler-LED steuern, z.B. mit einer spannungsgesteuerten > Stromquelle. Und dann bräuchte man auch keine 12V, sondern 5V würden > locker reichen. > > Aber eigentlich würde man sowieso das PWM-Signal direkt auf den > Optokoppler legen und erst auf der anderen Seite wieder in ein > Analogsignal wandeln. Auf die Weise sind sämtliche Nichtlinearitäten des > Optokopplers egal. > > > XL Danke! Diese Lösung hatte ich auch schon im Kopf, durch die Beschreibung eines Abwärtsreglers dachte ich 2 Fliegen mit einer Klappe schlagen zu können.
Andreas schrieb: > Ich will lediglich aus 5V PWM, aus einem Mikrocontroller, eine analoge > Spannung von 12V herstellen. Was ist eine analoge Spannung? Wenn Du eine 12V Betriebsspannung brauchst, solltest Du entweder einen fertigen DCDC-Wandler kaufen, oder einen Boost-Converter kaufen oder bauen, wobei man da als Grundlage ein passendes IC verwendet. Im Prinzip hast Du mehr als genug Vorschläge (auch von MaWin) bekommen; was Du daraus machst, ist Deine Sache. Gruss Harald
@ Andreas Gut, dass wenigstens Du nach dem 18. Post weisst, was Du willst. Wir stochern jedenfalls noch im Dunkeln.
Harald Wilhelms schrieb: > Andreas schrieb: >> Ich will lediglich aus 5V PWM, aus einem Mikrocontroller, eine analoge >> Spannung von 12V herstellen. > > Was ist eine analoge Spannung? Wenn Du eine 12V Betriebsspannung > brauchst, solltest Du entweder einen fertigen DCDC-Wandler kaufen, > oder einen Boost-Converter kaufen oder bauen, wobei man da als > Grundlage ein passendes IC verwendet. Im Prinzip hast Du mehr als > genug Vorschläge (auch von MaWin) bekommen; was Du daraus machst, > ist Deine Sache. > Gruss > Harald Die 12V Betriebsspannung hab ich neben den 5V PWM bereits. Ich suche lediglich eine Möglichkeit über das PWM Signal diese 12V zu steuern, am Besten linear. Unter analog verstehe ich ein konstantes Signal, keine Taktung.
Andreas schrieb: > Ich suche lediglich eine Möglichkeit über das PWM Signal diese 12V zu > steuern, am Besten linear. Wozu?
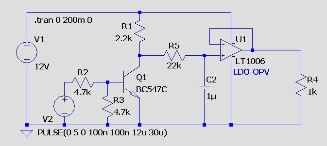
B e r n d W. schrieb: > Ungefähr so? Wozu den Transistor (samt Zugemüse)? Die PWM einfach an das linke Ende von R5 und den OPV so beschalten daß er eine Verstärkung von 2,4 hat. Ob das im Gesamtkontext einen Sinn ergibt, steht auf einem anderen Blatt. Aber da Andreas uns diese Information ja vorsätzlich vorenthält, kann man dazu nicht mehr sagen. XL
Harald Wilhelms schrieb: > Andreas schrieb: > >> Ich suche lediglich eine Möglichkeit über das PWM Signal diese 12V zu >> steuern, am Besten linear. > > Wozu? Der Eingang des Motorcontroller erfordert das, im analogen Betrieb.
Andreas schrieb: > Ich suche lediglich eine Möglichkeit über das PWM Signal diese 12V zu > steuern, am Besten linear. Wie linear? Welche Abweichung ist erlaubt? Das kann doch nicht so schwer sein, das Problem sauber zu beschreiben.
P.S. Für die Auslegung wäre auch gut zu wissen, welche Last du da dran hängen möchtest. Spannung alleine gibt es eher selten. Meist fließt auch Strom.
PP.S. Und wie schnell muß der Ausgang auf Änderungen vom Duty-Cycle reagieren, nur um auch die zeitlichen Randbedingungen in Erfahrung zu bringen.
Bernd schrieb: > P.S. > Für die Auslegung wäre auch gut zu wissen, welche Last du da dran hängen > möchtest. Spannung alleine gibt es eher selten. Meist fließt auch Strom. Das ist mir schon bewusst, laut Datenblatt des Motorcontrollers wird die angelegte Spannung wieder mit einem OP verglichen. Von daher ist die Belastung sehr gering.
Andreas schrieb: > Von daher ist die Belastung sehr gering. Falls das Zeitverhalten und die Linearität dann eher unkritisch sind, nimm einen NPN-Transistor mit Basisvorwiderstand in Emitterschaltung und geht vom Kollektor über einer RC-Tiefpass an deinen Eingang vom Motorcontroller. Das R vom Tiefpass sollte mindestens einen Faktor 10 größer als der Kollektorwiderstand sein.
Andreas schrieb: > Das ist mir schon bewusst, laut Datenblatt des Motorcontrollers wird die > angelegte Spannung wieder mit einem OP verglichen. Von daher ist die > Belastung sehr gering. P.S. OP sagt zunächst gar nichts über die Belastung. Das kommt auf die Beschaltung an. Das einfachste ist, wenn du einmal nachmißt, d.h. z.B. 100kΩ Widerstand zwischen +12V und Eingang, Spannung am Eingang messen und Dreisatz anwenden. Sicherheitshalber solltest du die Spannung auch einmal ohne Belastung durch den Motorcontroller ablesen.
Bernd schrieb: > Andreas schrieb: >> Das ist mir schon bewusst, laut Datenblatt des Motorcontrollers wird die >> angelegte Spannung wieder mit einem OP verglichen. Von daher ist die >> Belastung sehr gering. > > P.S. OP sagt zunächst gar nichts über die Belastung. Das kommt auf die > Beschaltung an. > Das einfachste ist, wenn du einmal nachmißt, d.h. z.B. 100kΩ Widerstand > zwischen +12V und Eingang, Spannung am Eingang messen und Dreisatz > anwenden. > Sicherheitshalber solltest du die Spannung auch einmal ohne Belastung > durch den Motorcontroller ablesen. Alles klar, muss ich die Woche machen, wenn ich am Controller bin. Danke.
Bitte melde dich an um einen Beitrag zu schreiben. Anmeldung ist kostenlos und dauert nur eine Minute.
Bestehender Account
Schon ein Account bei Google/GoogleMail? Keine Anmeldung erforderlich!
Mit Google-Account einloggen
Mit Google-Account einloggen
Noch kein Account? Hier anmelden.

