Hallo, mir gehen langsam die Ideen bei der Reparatur eines LCD TVs aus. Ich versuche alles so genau als möglich zu beschreiben. Vielleicht hat ja jemand von euch einen Tipp für mich. Modell: Toshiba Regza 32AV605P == Beschreibung des Problems: == Nach dem Einschalten flimmern für einige Minuten bunte horizontale Streifen von oben nach unten über das Bild. Der Fehler ist unabhängig davon welcher Eingang (TV-Tuner, Scart, HDMI, ...) gewählt wird. Anbei zwei Bilder des Fehlers. Sobald die Streifen die Bildunterkante verlassen haben läuft der Fernseher für ca. 1 Sekunde normal. Danach wiederholt sich das ganze und die Streifen gehen von oben nach unten durch das Bild. Sobald der Fernseher "warm" ist (einige Minuten) verschwindet der Fehler gänzlich. == Was ich bisher versucht habe: == (0) Sichtbare Beschädigungen: Natürlich habe ich einmal nach optischen Veränderungen (verkohlte Widerstände, aufgeplatze Elkos, ...) gesucht. Ich konnte keine Auffälligkeiten erkennen. Bilder der einzelnen Platinen sind angehängt. (1) Erwärmen / Kühlen: Durch Erwärmen der der Platinen verschwindet der Fehler deutlich schneller (ca. 1min). Ich habe auch versucht die einzelnen Platinen seperat zu erwärmen ... leider konnte ich keine Signifikanz feststellen. Nach dem Erwärmen habe ich mit Kältespray (durch selektives Kühlen) versucht den Fehler wiederherzustellen. Leider ist mir dies nicht gelungen (der Fernsehrer läuft einfach ganz normal weiter). (2) Elkos testen: Ich habe alle Elkos des Schaltnetzteils und die beiden Elkos des Inverters mit einem ESR-Meter getestet. Um sicherzugehen habe ich dazu die Elkos ausgelötet. Sowohl Kapazität als auch ESR liegen innerhalb der Toleranzen des Datenblattes. (3) Messung der Spannungen: Ich habe die Niedervolt-Spannungen des Netzteils mit dem Oszilloskop getestet. Ich habe die Messungen sowohl einmal im Zustand (in dem der Fehler auftritt) als auch im Normalzustand (in dem alles funktioniert) getestet und konnte keinen Unterschied feststellen. Ich habe die Spannungen sowohl bezüglich Absolutwert als auch bezüglich Ripple betrachtet. (4) Suche nach kalten Lötstellen: Ich habe alle Platinen genau abgesucht und die "verdächtigen" Stellen nachgelötet ... keine Änderung des Problems. (5) Mechanische Belastung: Ich habe getestet ob sich das Problem verändert wenn man mechanischen Druck auf das Gehäuse (rund um das LCD Panel) ausübt ... keine Änderung des Problems. (6) Im Internet gesucht: Ich habe schon Stunden damit verbracht nach Lösungen zu suchen ... aber irgendwie verwende ich anscheinen die falschen Suchbegriffe. Ich konnte nichts finden, dass mir wirklich weitergeholfen hätte. == Meine Frage: == Hat jemand von euch einen Tipp wie ich das Probelm weiter eingrenzen kann? Ich würde mich wirklich freuen, falls mir jemand von euch weiterhelfen kann. Danke schon mal im Voraus! Liebe Grüße, Lui
Gehen die Streifen immer von oben nach unten? Hast du schon mal beobachtet, das sie von unten nach oben gehen? Wenn ja, könnte es eine Überlagerung der Netzfrequenz mit dem Video sein und der Verdacht richtet sich auf den 150uF/450V Siebelko unten auf der Netzteilplatte. Mir kommt das sowieso sehr wenig vor. Da daneben noch ein unbestückter Platz für einen weiteren Elko ist, könnte es sein, das der Hersteller da an der falschen Ecke gespart hat. Peter Luidolt schrieb: > (1) Erwärmen / Kühlen: > Durch Erwärmen der der Platinen verschwindet der Fehler deutlich > schneller (ca. 1min) Ja, warme Elkos gehen besser als kalte. Das es ein Kondensator ist, liegt also nahe.
Hast Du Dir auch die Spannungen der Regler auf den Controllerboards angeschaut? Da das ein Fehler in der Signalverarbeitung ist (Netzteil und Inverter ist ja augenscheinlich okay) liegts nahe, daß dort irgendwas nicht stimmt.
Ben _ schrieb: > Hast Du Dir auch die Spannungen der Regler auf den Controllerboards > angeschaut? Da das ein Fehler in der Signalverarbeitung ist Das unterschreibe ich mal so. Und rings um L1,L2, US2 auf dem T-Com alles unter die Lupe nehmen. Auch C90, C73 !?
Hallo, herzlichen Dank für eure Tipps. Ich hab mir die von euch beschriebenen Stellen (Siebelko, Spannungsregler) nochmals genau angesehen und auch die Bauteile dort geprüft sowie die Lötstellen nachgelötet. Ich konnte kein defektes Bauteil finden ... aber jetzt klappt wieder alles :-) Es muss wohl doch eine kalte Lötstelle gewesen sein! Danke, dass ihr mir geholfen habt die richtigen Stellen zu finden :-) Liebe Grüße, Lui
Hallo Habe bei meinem ToshibaLCD Tv 42 C3006 P unten einen Balken . Kennt jemand das Problem ?? Danke Erich
Hallo zusammen. Wie ihr an meinem Bild erkennen könnt habe ich genau das gleiche Problem wie oben beschrieben. Da ich allerdings keine ahnung von so etwas habe, habe ich fast ein jahr so hingenommen das ich inzwieschen aber 20 minuten warten muss bis ich ein bild habe nervt mich sehr und habe nun beschlossen ihn in reperatur zu bringen. Kann mir jemand dies bezüglich vielleicht einen Tipp geben wo nach der Mechaniker schauen sollte ? Hatte ihm gesagt wenn die reperatur zu teuer wird (über 80Euro) möchte ich es so lassen. Wenn ich nun sehe was an einem gerät gemacht wurde, so viele moglichkeiten was es seien könnte, habbe ich angst das der fehler nicht gefunden wird. Würde mich sehr freuen wenn ihr mir helfen würdet.
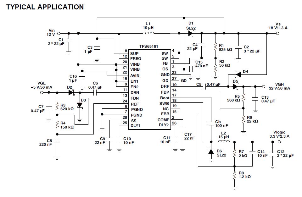
Hi Nina, > Wie ihr an meinem Bild erkennen könnt habe ich genau das > gleiche Problem wie oben beschrieben. Wenn ich das auf dem Bild richtig sehe, dann verlaufen deine Streifen vertikal (von oben nach unten); ich bin mir also nicht ganz sicher ob es sich daher um das gleiche Problem handelt. > Kann mir jemand dies bezüglich vielleicht einen Tipp geben wo nach der > Mechaniker schauen sollte? Bei meinem Fernseher ist mein oben beschriebenes Problem leider doch wieder aufgetreten. Nach langer Suche, konnte ich den Fehler etwas weiter eingrenzen. Bei meinem Fernseher scheint es ein Problem auf dem T-Con Board zu geben. Genauer gesagt, habe ich Spannungseinbrüche auf der negativen VGL Spannung (siehe VGL-Messung Bilder). Wenn die VGL-Spannung -7 Volt beträgt, funktioniert mein Fernseher problemlos. Leider ist ca. alle 2,5 Sekunden für in etwa die selbe Zeitspanne ein Spannungseinbruch auf nur ca. 2,7 Volt; und genau in dieser Zeit flimmern bei mir die bunten Streifen über das Bild. Auf dem T-Con ist bei mir ein TPS65161 verbaut. Soweit ich das "lesen" kann ist dieser in einer ziemlich typischen Beschaltung verbaut und sieht aus wie die "typical application" aus dem Datenblatt (siehe Typical Application TPS65161.gif). Ich habe mir daraufhin ein Ersatz-Tcon-Board bei Ebay geholt; leider hat der Tausch das Problem in keinster weise beeinflusst. Ich vermute also, dass der Fehler irgendwo weiter in Richtung der Bildmatrix zu suchen ist. Leider muss man dazu den Fernseher ganz zerlegen (und das hab ich noch nicht gemacht). Ich würde dir bzw. deinem "Mechaniker" raten einmal alle Spannungen zu prüfen. Das heißt: alle Spannungen auf der Netzteilplatine sowie eine Messung an allen Spannungsreglern auf dem Digital-Board sowie die Spannungssregler auf dem T-Con Board. Sollte dein Mechaniker etwas finden, dann würde ich mich natürlich freuen wenn du das hier mitteilst. Vielleicht hilft es ja mir bei meiner weiteren Fehlersuche auch weiter. Sollte das noch jemand anders lesen und eine Idee haben woher diese Störung der VGL Spannung kommen könnte, freu ich mich natürlich über jeden Tipp. :-) Danke & Liebe Grüße, Lui
Ich danke dir für deine wirklich schnelle antwort. Ich denke da mein mechaniker einen Meister stundenlohn berechnet das ich mich nun mal an den Hersteller wenden werde. Kann ja nicht sein das dass Problem dort nicht bekannt ist. Werd dir dann Bericht erstatten :)
Nina S. schrieb: > Ich denke da mein mechaniker Das einzige was da noch mechanisch ist ist die Befestigung des Gehäusedeckels. Ein "Mechankiker" wird dir da kaum weiter helfen können. > einen Meister stundenlohn berechnet Zumindest einen Gesellen-Lohn. Aber das ist doch natürlich, denn das ermitteln und austauschen des defekten Boards verlangt nun mal gewisse Kenntnisse, meß- und Diagnosemittel und vor allen dei passenden Unterlagen. Wenns jeder Praktikant sowas durch Austausch eines angekokelten Widerstands hin bekommen könnte bräuchte man es ja nicht dem Fernseh-Techniker zu übergeben, sondern könnte es einem beliebigem Elektro-Lehrling in die Hand drücken. > das ich mich nun mal an den Hersteller wenden werde. Der wird dir gennau gar nicht helfen können und wollen, und auf seine Fachwerkstätten verweisen. Ist bei TV-Kisten nicht anders wie z.B. bei einem Auto: Was nutzt das wohl, wenn du bei Opel anrufst und dort fragst ob die wissen warum dein Motor ruckelt wenn du links um die Kurve fährst, denn "es kann ja nicht sein daß das Problem dort nicht bekannt ist". Was glaubst du was die dir antworten werden?
Hallo, Hier nur kurz wie meine Fehlersuche weiterging bzw. geendet hat: Ich habe nun endlich den Fehler gefunden. Die Bildstörungen waren auf ein mechanisches Problem des "Kabels" zwischen Panel und Panel-Platine zurückzuführen. Dieses ist in einem rechten Winkel gebogen. Wenn ich die Panel-Platine angehoben habe (das Kabel wird weniger abgebogen) dann ist der Bildfehler sofort verschwunden. Bei stärkerem knicken (bzw. leichtem Druck mit dem Finger) war das Problem sofort wieder da. Sehr interessant fand ich, dass sich in diesem Kabel irgendein Baustein [1] befindet, der ziemlich heiß wird (laut IR Bild über 90 Grad). Diese Erwärmung hat dann vermutlich dazu geführt, dass sich irgendwas ausgedeht hat und damit der Winkel des Kabels ausreichend verändert wurde. Ich habe versucht den Winkel der Panel-Platine so zu verändern, dass das Kabel Kabel weniger gebogen wird. Leider Erfolglos (ließ sich mit dem Gehäuse des Fernsehers nicht vereinbaren). Leider war ich bei der Bastelei direkt am Panel zu unvorsichtig und hab es beschädigt (der Fernseher ist damit endgültig defekt) ... aber zumindest hab ich herausgefunden was das Problem verursacht hat :-) Danke nochmal an Alle, die mir Tipps gegeben haben. Liebe Grüße, Lui [1] Nur aus Interesse: Weiß jemand was dieses Ding ist?
Hi, das dürfte der Zeilen-/Spaltentreiber sein. Was mich aber interessieren würde: mit was für einer Kamera hast du denn die (uberlagerten) Wärmebilder gemacht - sieht klasse aus!
Hi chris, > Hi, das dürfte der Zeilen-/Spaltentreiber sein. Danke für die Info. Das würde auch mit der Wärmeentwicklung zusammenpassen. > Was mich aber interessieren würde: mit was für einer Kamera hast du denn > die (uberlagerten) Wärmebilder gemacht - sieht klasse aus! Ich habe leider nur eine "kleine" Flir i7. Die Überlagerung habe ich mit Gimp gemacht. Also IR Bild mit der Flir und normales Bild mit einer Digitalkamera. Die meisten anderen Kameras von Flir (also die "Großen" und die neue Ex-Serie) können das aber schon direkt. Flir nennt diese Funktion Multispektrale Bildspeicherung. Liebe Grüße, Lui
Hallo lui, ich glaube, das selbe Problem zu haben. Nur zeitlich invertiert. Also anfangs ist nur im 2,5 sek Takt eine leichte Helligkeitsschwankung. Nach einer halben Stunde gehts mit horizontalen Streifen in dem Takt schon richtig wild zu. (Rosa auf blauem Hintergrund, ohne Signal) ca.1 Sek von 5. ich vermute, durch erwärmen ausgelöst. Aus Ein - kommt in wenigen Minuten wieder. Noch ist die Kiste zu. Die erwähnten Spannungsspruenge und das Kabel sind jedenfalls ein Ansatzpunkt. Meine Vermutung ging ja Richtung V-Sync ?. - also Matrix. Schönen Gruß Hopfen
Hi Hopfen, hopfen schrieb: > ich glaube, das selbe Problem zu haben. Da ich bei meinem Gerät das Panel ruiniert habe, wurde mein Fernseher inzwischen entsorgt. Aber natürlich hab ich mir die "Innereien" aufgehoben. Solltest du davon etwas brauchen, dann kannst du das für Porto+Verpackung (Versand aus Ö) gerne haben. Liebe Grüße, Lui
Hallo luidolptp, ich bin auf der Suche nach so einem Netzteil für einen Kunden hier im Repaircafé. PN?
Hi Franz, > ich bin auf der Suche nach so einem Netzteil für einen Kunden hier im > Repaircafé. PN? Ja, meld dich einfach bei mir. Rest machen wir uns per PN aus. Liebe Grüße, Lui
Hallo Lui, Danke für das Angebot. Bin ebenfalls in Ö, Süden. Habe noch eine andere (offene) Baustelle, Kleinigkeit, daher ist der noch immer zu. Wäre eine Möglichkeit, wenns nicht an dem Kabel liegt,einfach das Bord zu tauschen ;-) Schönen Gruß Hopfen
Hallo vielleicht kann mir ja jemand helfen, seit einiger Zeit hat mein Toshiba über die gesamte Fläche des Bildschirms in regelmäßigen Abständen horizontale grüne ( sehr helles grün ) Steifen, weis jemand was das ist und ob es sich lohnt,da noch einen Fernsehmechaniker kommen zu lassen. Über eine rasche Antwort würde ich mich sehr freuen. Liebe Grüsse Monika P.S. das Gerät ist ca fünf Jahre alt.
Monika schrieb: > über die gesamte Fläche des Bildschirms in regelmäßigen Abständen > horizontale grüne ( sehr helles grün ) Steifen Das sieht sehr nach defektem Display aus, T-Con als erstes... Fernsehmechaniker lohnt da nicht mehr. Das Gerät hat sein Soll-Lebensalter erreicht. Wie sagte mein alter Meister damals ? "Wartet mal ab, die neueren TV-Generationen brauchen uns dann nicht mehr..." Jetzt als Rentner bestätigt es sich für ihn, das er recht gehabt hat
Peter Luidolt schrieb: > Hi Franz, > >> ich bin auf der Suche nach so einem Netzteil für einen Kunden hier im >> Repaircafé. PN? > > Ja, meld dich einfach bei mir. Rest machen wir uns per PN aus. > > Liebe Grüße, > Lui Hallo Lui, heute kam dein Päckchen an, ganz hervorragend verpackt. Dankeschön nochmals dafür! Logoix hat einen knappen Tag (laut Tracking) gebraucht für den Versandweg zur DHL. Die DHL hat dann nochmal 10 Tage draufgelegt. Feiern die bei DHL auch das chinesische Neujahrsfest? Liebe Grüße, Franz
Hi habe mir vom Sperrmüll einen Toshiba 42sl738g abgegriffen da der ehemalige Besitzer des Gerätes meinte er bringt noch Bild hat nur Bild Fehler also eingesackt und voller Optimismus ans recherchieren gemacht... Fehler: 3 Horizontal VerlaufeDe Linien der in der Mitte schwarz die beiden anderen etwas heller... Zeitintervall ca 3 sec. Dann plötzlich ein weißer Streifen bei den dreien und im nächsten Augen Blick flimmern und verschieben sich die unteren 50 % des Bildes siehe Video bzw angehängte Screenshots vom Video... Mir ist aufgefallen das noch eine alte Firmware drauf ist hatte aber bis jetzt noch kein Windows Rechner um die fw.exe zu extrahieren... Woran könnte es liegen ist es für einen ziemlichen Anfänger aber eigentlich handwerklich geschickten Menschen möglich dass Problem zu beseitigen? Hier der link zum Video https://docs.google.com/file/d/0B0ataXAh_5RZWXR3V0drQ0tfaDQ/edit?usp=docslist_api
xenio schrieb: > Mir ist aufgefallen das noch eine alte Firmware drauf ist hatte aber bis > jetzt noch kein Windows Rechner um die fw.exe zu extrahieren... Das hilft auch nicht. Die Firmware stellt vllt. eine Änderung des Ablaufprozessors dar, aber kann den Zeilentreiber auch nicht mehr retten. Da hat entweder eine Flexprintklebung versagt oder der Treiber IC selber ist abgeraucht. Da diese Dingerchen aber praktisch nur Dies sind, die auf die Boards gebondet werden (wg. der Unmengen von Anschlüssen), kann man da nichts mehr reparieren. Falls es nur die Klebung wäre - es haben einige Leute mit Powerstrips o.ä. dafür gesorgt, das der Flexprint stärker auf die Kontaktstellen am LCD drückt und damit repariert wurde. Muss nicht lange halten, kann aber. Der Effekt deines Apparates sieht mir leider eher nach thermalem Problem o.ä. direkt im Zeilentreiber aus.
Würde Thermal nicht bedeuten das das Gerät ne weile laufen müsste um ne gewisse Temperatur zu erreichen??? Es ist direkt beim anmachen der Fall!!!
Hallo zusammen mein Toshiba TV 46 LTE 968 macht Probleme ich habe nur noch horizontale Streifen auf dem Bildschirm die sich bewegen Ton und alles andere ist noch vorhanden nun dachte ich mir dass das T-Con defekt ist und habe es durch ein neues ersetzt nun ist der Bildschirm nur noch blau wer kann mir helfen Gruß Frank
Frank F. schrieb: > nun dachte ich mir dass das T-Con defekt > ist und habe es durch ein neues ersetzt nun ist der Bildschirm nur noch > blau wer kann mir helfen Gruß Frank dann könnte das neue tcon Board ja noch defekter sein als das alte ... 1. bau mal das alte board ein, und schaue was dann passiert 2. mach mal ein Foto ...
Bitte melde dich an um einen Beitrag zu schreiben. Anmeldung ist kostenlos und dauert nur eine Minute.
Bestehender Account
Schon ein Account bei Google/GoogleMail? Keine Anmeldung erforderlich!
Mit Google-Account einloggen
Mit Google-Account einloggen
Noch kein Account? Hier anmelden.

















