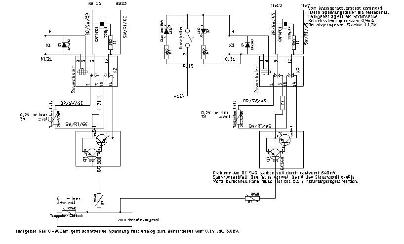
Hallo Profis von Microcontroller.net. Ich als Elektronik-Anfänger (zumindest was das entwerfen betrifft, Kraftfahrzeugmechaniker) hab mal ne Fragen zum anhängendem Schaltbild. Ist es mit platzsparenden und einfachen Mittel möglich an den beiden BC 548 (Funktion als Stromsenke ca. 1mA) die anliegende Spannung vom Steuergerät bis auf 0,2 Volt zusammenbrechen zu lassen. Mir macht hier die normale Kollektor - Emitterspannung (645mV hier) Probleme, da das Anzeigensteuergerät erst 0,2V als "Tank leer" ansieht. Kann man die Transistorschaltung noch anders ausführen? Ich hab schon stundenlang gesucht und auch eine Fet - Schaltung mit OP in betracht gezogen, da fehlt mir aber das Wissen. Die obige Schaltung läuft simuliert gut, bis darauf, das die Spannung am BC 548 halt erst von 0,64 Volt losgeht müsste aber von 0,2V. Die Schaltung dient dazu das Tankgebersignal einer Autogasanlage (Tankgeber auch als Stromsenke geschalten, Im Gassteuergerät quasi nen Spannungsteiler) in das normale Kombiinstrument auf die Tankanzeige zu kriegen. Das Fahrzeug hat zwei Tankgeber als Poti ausgeführ und die beiden Transistorschaltungen sollen halt die Potis imitiren. Das ganze lässt sich per Schalter und Relais zwischen den Kraftstoffsorten umschalten. Also beide Tanklevel auf einer Anzeige. Für mich als Anfänger wär wahrscheinlich ne kleine Beispielschaltung am verständlichsten. Danke für eure Hilfe.
Danke für den Hinweis, nur leider kenne ich mich mit Buchhaltung dieser kein bisschen aus, bin da eher fitter was fahrzeugelektronik angeht. Das hier sind meine ersten Schritte was entwerfen von Schaltungen angeht. Verfügbar wäre ein lm324. Wie müsste dieser in die Schaltung eingefügt werden?
Buchhaltung sollte natürlich beschaltung heißen. Lag am t9:-)
Autobastler R. schrieb: > Verfügbar wäre ein lm324. Wie müsste dieser in die Schaltung eingefügt > werden? Genauso wie der LM358.
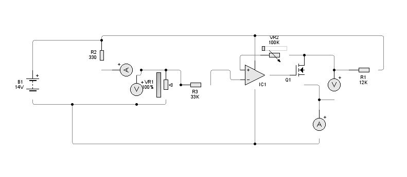
So ich hab jetzt noch mal gründlich nachgeforscht und gedacht und so und bin auf obige Lösung gekommen. R1 ist quasi der zweite Widerstand des Spannungsteilers im Anzeig ensteuergerät und VR1 der Tankgeber des Gastanks. Den Trimmer in der Gegenkopplung am OP hab ich zu Abgleichzwecken reingemacht. Der Fet geht in der Praxis nicht direkt auf Masse sondern erst über Umwege im Anzeigensteuergerät. Was könnt Ihr mir denn für einen Fet für diese Kleinsignalanwendung empfehlen (nix Ahnung, bin hier auf Expertenrat angewiesen) Spannung Max 14V Strom max. 5mA? Könnte die Schaltung praxissicher funktionieren? Danke im Voraus.
Bitte melde dich an um einen Beitrag zu schreiben. Anmeldung ist kostenlos und dauert nur eine Minute.
Bestehender Account
Schon ein Account bei Google/GoogleMail? Keine Anmeldung erforderlich!
Mit Google-Account einloggen
Mit Google-Account einloggen
Noch kein Account? Hier anmelden.

