Hallo zusammen, Hätte kurz eine Frage bezüglich einer Schutzbeschaltung vor Überspannung an OPV und Schaltungseingängen. Anbei eine Schaltung (Schmitttrigger & Optokoppler). Der Eingang der Schaltung (X2-X4/LSX) kommt direkt von einem 450m langem Kabel und führt direkt ohne sonstige beschaltung an den Eingang des OPV's. Für mich eine eher unzureichend gesicherte Schaltung! Am Eingang liegt eine Spannung von ca. 1V (Low) und ca. 4,5V (H) an, wobei ein Strom von 4mA oder 20mA fließt. Wie wäre hier eine geeignete Schutzmaßnahme vorzusehen? 1. eine Sicherung, oder? 2. Shottky Dioden wie es hier [[http://www.elektronik-kompendium.de/public/schaerer/ovprot.htm]] beschrieben wurde, leider nur mit normalen Dioden! Würde diese Schutzmaßnahme ausreichen? Ach ja, der Ausgang des Opto führt dann direkt zu einem FPGA! Beste Grüße, Thorsten
Dioden und eine Schutzwiderstand sollten reichen. Eventuell noch ein RC- Tiefpass fuer HF-Stoerungen.
@Oskar H. (marginru) >Der Eingang der Schaltung (X2-X4/LSX) kommt direkt von einem 450m langem >Kabel und führt direkt ohne sonstige beschaltung an den Eingang des >OPV's. >Für mich eine eher unzureichend gesicherte Schaltung! In der Tat. >Am Eingang liegt eine Spannung von ca. 1V (Low) und ca. 4,5V (H) an, >wobei ein Strom von 4mA oder 20mA fließt. Aha, RMESS1 ist dein Shunt. Wozu dann der 2. OPV? >1. eine Sicherung, oder? Nein. Längswiderstand, sagen wir 10k, dahinter ein Kondensator, sagen wir 100nF. >2. Shottky Dioden wie es hier >[[http://www.elektronik-kompendium.de/public/schaere...]] Kann man machen. >beschrieben wurde, leider nur mit normalen Dioden! Ist meist OK, für den Optokoppler allemal. >Würde diese Schutzmaßnahme ausreichen? >Ach ja, der Ausgang des Opto führt dann direkt zu einem FPGA! Wozu dann der Aufwand? Du kannst den Optokoppler DIREKT mit deiner 4-20mA Stromschleife schalten! Ein passender Parallelwiderstand ist alles was man braucht! ggf. eine Verpolschutzdiode. R = U / I = 1V / 4mA = 250 Ohm, nimm 240 Ohm. Die Stromschleife regelt den Strom, ein extra Vorwiderstand ist nicht nötig. Dann noch eine 4148 Diode antiparallel zum Optokopplereingang und fertig.
> Schmitttrigger & Optokoppler
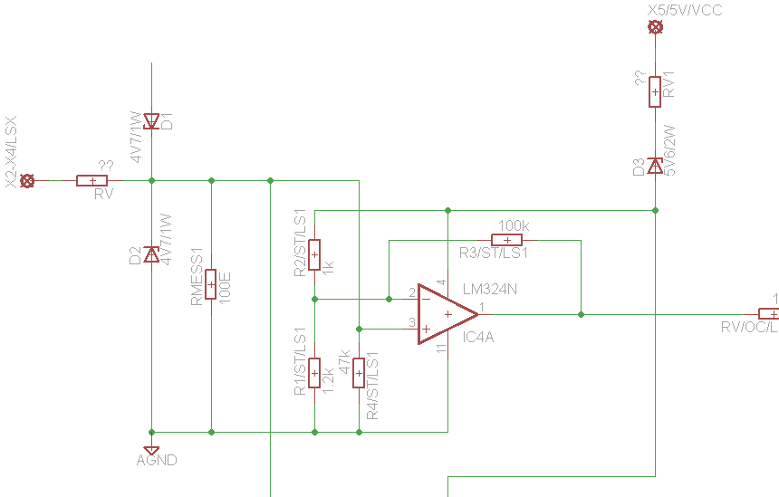
Ich kann da keinen Schmitt-Trigger sehen. Der obere OP-Amp hat eine
Rückkopplung auf den "-" Eingang. Er arbeitet daher als Verstärker.
Der untere OP-Amp ist als Komparator beschaltet, da er keine
Rückkopplung hat.
> Der untere OP-Amp ist als Komparator beschaltet, da er keine > Rückkopplung hat. Doch hat er, und arbeitet als nichtinvertierender Verstärker mit V=101. R3 und R4 sind überflüssig und bei IC4A sind die Eingänge vertauscht.
> Für mich eine eher unzureichend gesicherte Schaltung! Die Schaltung ist gar nicht gesichert, die 3 paralleln Widerstände vom Eingang nach Masse haben auch keinerlei funktionalen Sinn, und was RME heisst (Metallfilmwiderstand?) ist unklar, kann aber Überraschungen bergen (vielleicht ein Varistor?). Nun ist ein LM324 eher billiger als eine Schutzschaltung, wenn man ihn also auf einen Sockel platziert... Überspannungsableitung | Eingang --Vorwiderstand--+--|OpAmp-Einang | Überspannungsableitung in negativer Richtung Mindestens ein 4V7 Z-Diode wäre nützelich, da der OpAmp oberhalb 3V sowieso nicht misst und die Z-Diode auch in Gegenrichtung leitet. Wenn eine Schottky-Diode nach +5V kommt, muss man darauf achten, daß der damit in 5V fiessende Strom auch wieedr irgendwohin abfliessen kann. Beispielsweise bei einem Vorwiderstand von 10k und einer Maximalspannung von 400V wären das 40mA die nicht unbedingt vom OpAmp und weiterer an 5V hängender Elektronik verbraucht wird - und dann steigt die 5V. Also eine Belastung oder seinerseits ein Überspannungsschutz.
MaWin schrieb: > Beispielsweise bei einem Vorwiderstand von 10k und einer Maximalspannung > von 400V wären das 40mA die nicht unbedingt vom OpAmp und weiterer an 5V > hängender Elektronik verbraucht wird - und dann steigt die 5V. Allerdings sind das dann nur sehr kurze Pulse, die evtl. auch von Pufferkondesnatoren aufgefangen werden. Wenn diese Spannung länger am Eingang anliegt, dann muss z.B. eine 5,6V oder 6,2V Z-Diode die Spannung auf Vcc begrenzen, bis letzlich der Widerstand an den umgesetzten 16W zugrunde geht...
Leute, geht hier wahrscheinlich um stinknormale, schnarchlangsame Binärsignale, wahrscheinlich mechanische Kontakte. SOOO ein Aufwand dafür?
Falk Brunner schrieb: > Leute, geht hier wahrscheinlich um stinknormale, schnarchlangsame > Binärsignale, wahrscheinlich mechanische Kontakte. In 450m Abstand, wie Oskar H. schrieb: >>>> Der Eingang der Schaltung kommt direkt von einem 450m langem Kabel Da würde ich schon ein wenig Aufwand treiben...
@ Lothar Miller (lkmiller) (Moderator) Benutzerseite >>>>> Der Eingang der Schaltung kommt direkt von einem 450m langem Kabel >Da würde ich schon ein wenig Aufwand treiben... Ja, den Optokoppler. Da noch extra mit Filter und Schmitt-Trigger ranzugehen ist wahrscheinlich nicht nötig.
Falk Brunner schrieb: > Ja, den Optokoppler. Wo du es sagst: genau DER ist bei der vorliegenden Schaltung MAXIMAL unnötig, weil da eh' keine Potentialtrennung vorgesehen ist. Und das würde ich mich nun überhautp nicht trauen, am Ende einer 450m langen Strippe. Wir haben quasi ein 450m langes Gerät, wo an einem Ende direkt ein FPGA dran hängt... :-o @ Oskar H. (marginru) Wo ist denn sowas verbaut?
Naja, vermuten wir mal, es ist nur ein Fehler im Schaltplan, dass überall der gleiche AGND dranhängt.
Hallo, Vielen Dank einmal für eure Euphorie! ;) Das am Eingang anliegende Signal kommt von einer Lichtschranke (4/20mA) und führt dann über ein ca. 450m langes Kabel direkt zum Eingang meiner Schaltung! Keine binär-Signale etc.! 4mA=Lichtschranke spricht nicht an; 20mA=Lichtschranke spricht an; 0mA=Leitungsbruch! Die zwei OPV's dienen einmal zur Detektion eines Leitungsbruches und einmal zur Pegelanpassung (Schmitttrigger)! Ich weiß das es auch viel einfacher mit fertigen Bausteinen funktioniert hätte, nur möchte ich eben selbst mal so etwas aufbauen! Es funktioniert auch schon alles nur möchte ich eben eine gute Schutzbeschaltung dazuklatschen! Wäre das so wie im Anhang ok? Weiß leider nicht auf welches Potential ich die Z-Diode D1 legen soll? Wie werden die Vorwiderstände dimensioniert und die Leistung der Dioden?? Reichen die Spezifikationen bzw. Bauteilwerte welche ich verwendet habe? Bezüglich der Potentialtrennung: Die Masse ist überall gleich! Dachte mir solange die beiden Signalleitungen getrennt sind und nur GND beider Seiten zusammengeführt werden, herrscht immer noch Potentialtrennung vor, da kein geschlossener Stromkreis, oder liege ich da falsch? Ach ja die beiden Spannungen (5V und 3,3V) werden jeweils durch einen StepDownConverter (Buck-C.) aus 36VDC erzeugt. Die 36VDC werden aus einem Netzteil aus den 230VAC erzeugt! 36VDC deshalb, da ich daraus auch meine 24V für die Lichtschranken erzeuge, wobei die 36VDC über die 450m lange leitung fließen! Beste Grüße, Thorsten
Oskar H. schrieb: > Bezüglich der Potentialtrennung: Die Masse ist überall gleich! Hoppala. Vergiss die Schutzbeschaltung, du hast ein wesentlich größeres Problem! > Dachte mir solange die beiden Signalleitungen getrennt sind und > nur GND beider Seiten zusammengeführt werden, herrscht immer noch > Potentialtrennung vor, da kein geschlossener Stromkreis, > oder liege ich da falsch? Falscher könnte man gar nicht liegen... Potentialtrennung herrscht dort, wo es einen Punkt gibt, an dem keine Leitung vom Schaltungsteil A mit dem Schaltungsteil B verbunden ist. Auch und im Besonderen nicht die Masse. > wobei die 36VDC über die 450m lange leitung fließen! Spannungen fließen nicht.
Um welche Lichschranke (Typenbezeichnung/Datenblatt) geht es denn?
@ Oskar H. (marginru) >und führt dann über ein ca. 450m langes Kabel direkt zum Eingang meiner >Schaltung! Keine binär-Signale etc.! 4mA=Lichtschranke spricht nicht an; >20mA=Lichtschranke spricht an; 0mA=Leitungsbruch! >Die zwei OPV's dienen einmal zur Detektion eines Leitungsbruches und >einmal zur Pegelanpassung (Schmitttrigger)! >Ich weiß das es auch viel einfacher mit fertigen Bausteinen funktioniert >hätte, nur möchte ich eben selbst mal so etwas aufbauen! Dann mach es wenigstens richtig, wie es die Leute von 40 Jahren schon gemacht haben. Siehe Anhang Seite 11, Figure 9 oder 11. Damit kann man Ströme unterhalb 3,x mA präzise detektieren. Für die normale Signalisierung 4/20mA tut es der von mir bereits genannte einfache Optokoppler, den man zu dieser Schaltung in Reihe schaltet. Wobei man dann die Schaltschwelle deutlich über 4mA legen sollte, eher bei 12mA, sprich mit ca. 82 Ohm parallel zum Optokoppler. >Wäre das so wie im Anhang ok? Nö. Dieses Fragment ist unbrauchbar. > Weiß leider nicht auf welches Potential >ich die Z-Diode D1 legen soll? Wie werden die Vorwiderstände >dimensioniert und die Leistung der Dioden?? Reichen die Spezifikationen >bzw. Bauteilwerte welche ich verwendet habe? Zeichne einen VOLLSTÄNDIGEN, sauberen Schaltplan. Dann reden wir weiter. >Bezüglich der Potentialtrennung: Die Masse ist überall gleich! Aua. Also mal wieder Angstkoppler, der doch nichts schützt. So macht man das nicht. > Dachte >mir solange die beiden Signalleitungen getrennt sind und nur GND beider >Seiten zusammengeführt werden, herrscht immer noch Potentialtrennung >vor, da kein geschlossener Stromkreis, oder liege ich da falsch? Ja, du liegst falsch. Siehe Galvanische Trennung. >Ach ja die beiden Spannungen (5V und 3,3V) werden jeweils durch einen >StepDownConverter (Buck-C.) aus 36VDC erzeugt. Die 36VDC werden aus >einem Netzteil aus den 230VAC erzeugt! >36VDC deshalb, da ich daraus auch meine 24V für die Lichtschranken >erzeuge, wobei die 36VDC über die 450m lange leitung fließen! Spannung fließt nicht, sie liegt an. Strom fließt.
Hier mal fix die einfache Schaltung in einer Simulation. Nicht schlecht! Die Schaltung aus dem Datenblatt hat den Vorteil, temperaturstabil und genauer zu sein, kostet halt ein paar Bauteile.
Ha, das sieht er den Wald vor lauter Bäume nicht ;) Danke für eure Hilfe! Anbei die überarbeitete Schaltung! Jetzt ergibt sich für mich die Frage wie viel Strom die LED im Optokoppler (4N25) benötigt, damit der Ausgang schaltet, Spannung ist mir bekannt laut Datenblatt (Forward Voltage vs. Forward Current-Diagramm) bei 20mA ca. 1,2V! Habe für die LED im Opto einmal 20mA angenommen, richtig so?? RMESS habe ich so belassen, nur zusätzlich einen Vorwiderstand von 160E an die LED gesetzt, da bei 20mA max. eine Spannung von 1,2V anliegen darf, sprich 4,5V (High an RMESS) - 1,2V = 3,3V dann 3,3V/20mA = 165E ca. 160E! Die untere Schaltung ist zur Kabelbruch Detektion gedacht, vielen Dank für die pdf! Dadurch, dass ich nicht weiß welchen Strom die LED im Opto braucht, habe ich diese Schaltung (nichtinv. Verstärker) einmal belassen. Hier wird nur Spannung verstärkt und zum Opto weitergegeben, bei Kabelbruch ist die Spannung am Verstärker wenige mV groß -> Ausgang des Opto schaltet. Sollte jedoch die LED auch mit ca. 3mA ansprechen, so dass der Ausgang schaltet, so würde auch diese Schaltung wegfallen, da wenn 3mA bis 20mA anliegen = OK und bei Kabelbruch = kein Strom = LED "leuchtet" nicht = Ausgang schaltet nicht = 0V (Low) an FPGA! Das der Opto invertiert habe ich bei dieser Erklärung außer acht gelassen! Beste Grüße, Thorsten
Meinst du wenn man 47KOhm parallel zu 100Ohm schaltet aendert sich da gross was?
47kOhm // 100Ohm wird sich nicht wirklich viel ändern, ist leider ein Relikt der vorherigen Schaltung. Die Masse des FPGA ist mit der des 3,3V StepDown bzw. Netzteiles verbunden! AGND hat somit nichts mit der Masse des FPGA zu tun! AGND ist die Masse des 5V StepDownC und gleichzeitig die selbe Masse welche durch das Kabel verläuft! Gruß Thorsten
Hallo, so, im Anhang der fertige Plan, jetzt fehlt nur noch die Schutzbeschaltung?! Habe den ninv. Verstärker für Kabelbruch einmal belassen, kann ich später immer noch austauschen wenn alles wie gewünscht funktioniert! Wo muss ich jetzt meine Z-Dioden hineinschalten und wie dimensioniere ich die Vorwiderstände für diese? Bitte um Hilfestellung. Beste Grüße Thorsten
Was willst Du beschützen? Etwa den 40 Cent OP-Amp? Dann versuche es doch mal mit einem 10k Ohm Widerstand vor dem Eingang (Pin 3). In Reihe zum oberen Optokoppler würde ich eine 1N4004 schalten, damit er nicht allzu leicht durch negative Eingangsspannung zerstört werden kann. Ein Kondensator (220nF) am Eingänge würde Radiowellen weitgehend unterdrücken. Klar kannst Du da auch wieder irgendwelche Dioden einbauen, aber die können auch kaputt gehen. Und wie schützt du die dann? Den totalen Schutz vor allem gibt es nicht. Also überlege erstmal: Wovor willst Du überhaupt schützen?
Bitte melde dich an um einen Beitrag zu schreiben. Anmeldung ist kostenlos und dauert nur eine Minute.
Bestehender Account
Schon ein Account bei Google/GoogleMail? Keine Anmeldung erforderlich!
Mit Google-Account einloggen
Mit Google-Account einloggen
Noch kein Account? Hier anmelden.





