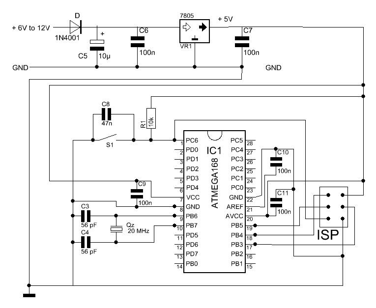
Hallo Leute, nachdem ich nun einige Zeit hier im Forum rumstöbere und es mir auch oft geholfen hat möchte ich auch einen Beitrag leisten. Nachdem ich dutzende male die Grundschaltung für einen AT-Mega168 auf einem Steckbrett aufgebaut hatte, habe ich mir gedacht das ich mir eine Platine zusammen bastel. Kostenpunkt war ca. 25 € Vorweg möchte ich noch sagen das ich hier weder auf die Schaltung noch auf die Art und weise des lötens eingehe. Das Ergebnis möchte ich hier nun vorstellen, so das man sich diese auch nachbauen kann. Zunächst ersteinmal die Bauteilliste: - Lochrasterplatine RM 2,54 mm (100x100) - Silberdraht 0,8mm² oder ähnliches - Kurzer Isolierter Draht - AT-Mega168 - 1x IC-Sockel 28pol (nicht superflach) - 1x 10 KOhm Widerstand - 1x Kurzhubtaster - 1x 47 nF Kerko - 5x 100 nF Kerko - 10x µF Elko - 1x LM7805 - 1x 1N4001 Diode - 1x 36pol Buchsenleiste (gerade) - 1x 25pol Stiftleiste (gewinkelt) - 1x Wannensteckerleiste (2x3) oder 6pol Stiftleiste Optional - 2x 2Pol Federklemme - 2x 56 pF Kerko - 1x 20 Mhz Quarz Benötigtes Werkzeug: - Lötkolben - Kuttermesser - Seitenschneider - Spitzzange - evtl. kleinen Schraubstock Der Gedanke meines Boards geht dahin, dass ich flexibel sein wollte was den Quarz und der angeschlossenen Schaltung angeht und ein wenig Ordnung mit den Ports schaffen wollte. Die Grundschaltung ist ja in mehreren einschlägigen Foren zu finden, dennoch bin ich der Meinung das diese zu diesem Artikel gehört, weil auf der Grundlage ja auch die Platine entstanden ist. Natürlich wird es so sein das sich manch Einer fragen wird warum ich das so und das so gemacht habe, aber das hatte natürlich alles seine Gründe ;) Im endeffekt ist es jetzt möglich das Board auf das Steckbrett aufzustecken und sich die erzeugten 5 Volt direkt abzugreifen, verschiedene Quarze zu nutzen oder eine andere Platine mit Schaltung auf zu stecken oder direkt mit 5 Volt zu versorgen. Somit ist das Board flexibel einsetzbar und man kann auch beliebige Schaltungen anhängen. Hier ein paar erprobte Beispiele: - Im Auto verwendet als Frequenzzähler - Led- Matrix angeschlossen (zu Vorführzwecken) - LCD Display genutzt So und jetzt wünsche ich denen die es nachbauen wollen viel Spaß dabei und euch allen ein Frohes Osterfest. PS: Wenn sich irgendwo nen Fehler eingeschlichen hat könnt Ihr mich ruhig darauf aufmerksam machen.
Kleinkram: 6V Eingangsspannung reichen nicht (an der Diode bleiben ja schon 0,7V hängen) und 56pF am Quarz kommt mir etwas viel vor (waren das nicht eher 22pF?).
Was soll es bringen sich selbst sowas zu bauen? Sieht man hier ja irgendwie öfter, bauen die Leute dann so ein ganzes Board in ihr Endprodukt ein?
Ja okay da hast du recht ^^ ist noch nen Fehler aus meiner alten Dokumentation ;)
Eumel schrieb: > Was soll es bringen sich selbst sowas zu bauen? Sieht man hier ja > irgendwie öfter, bauen die Leute dann so ein ganzes Board in ihr > Endprodukt ein? Nein das tun Sie wahrscheinlich nicht, es ging mehr oder weniger darum: 1. Keins kaufen zu müssen 2. Löten üben 3. Es so zu haben das man bestimmte sachen probieren kann, was der Sinn eines Evalboards ist ;) Zu den Kapazitäten, mal ist es so mal ist es so und auf dem Board direkt kann man diese Kapazitäten auch wechseln ;)
Ich denke wenn du den uC um 90 Grad gegen den Uhrzeigersinn und den Spannungsregler auch gedreht hättest, hättest du weniger Platz gebraucht. Der Sinn hinter deinem ganzen Projekt erschließt sich mir aber ebenso nicht, da es ein rießen Aufwand ist so was zu löten. Du hättest doch auch einfach ein Arduino Board: http://arduino.cc/en/Main/Products kaufen können, das das doch auch alles macht, nur besser. Kosten sind identisch, Zeitaufwand jedoch 0 im Vergleich zu deiner Lösung.
Frank M. schrieb: > kaufen können, das das doch auch alles macht, nur besser. Kosten sind > identisch, Zeitaufwand jedoch 0 im Vergleich zu deiner Lösung. Der Zweck der meisten Basteleien hier ist es bestimmt nicht Zeit oder Geld zu sparen. Das ist idr. auch schwer möglich.
Eumel schrieb: > Der Zweck der meisten Basteleien hier ist es bestimmt nicht Zeit oder > Geld zu sparen. Das ist idr. auch schwer möglich. Das wollte ich auch nie abstreiten, das kenne ich aus eigener Erfahrung. Aber meiner Meinung muss man nicht die 'Zeit verschwenden' das nachzubauen, was es schon in Perfektion gibt, und zwar Evaluation-Boards (kleiner, zuverlässiger). Ich hätte es absolut verstanden, wenn er hier spezielle Eigenarten untergebracht hätte die so in Standard-Versionen nicht zu finden sind. (Taster, LEDs, Buzzer, ...) Bis auf den steckbaren Quarz sehe ich aber nichts. Ich will es hier nicht schlechtreden, schließlich hat er sich viel Mühe gegeben und es sieht ja auch durchdacht aus, er kann Stolz auf sich sein. Ist er sicherlich auch, und es ist sicherlich am schönsten wenn alles selbstgemacht ist. Aber spätestens wenn man ein zweites solches Board sich aufbaut, da man das vorherige Projekt noch behalten will, sollte man doch die Zeit in das Projekt (Idee, Programm, Peripherie, ...) investieren und nicht in etwas was eher nur 'lästig' ist. Ein Eval-Board selbst du basteln ist eben nur sehr mühsam (da langweillig zu löten und viel zu löten) und mehr als eine Lötübung springt dabei eben kaum raus :-)
Bitte melde dich an um einen Beitrag zu schreiben. Anmeldung ist kostenlos und dauert nur eine Minute.
Bestehender Account
Schon ein Account bei Google/GoogleMail? Keine Anmeldung erforderlich!
Mit Google-Account einloggen
Mit Google-Account einloggen
Noch kein Account? Hier anmelden.


