Hallo liebes Forum, frohe Ostern sollte an diesem Tag an den Anfang gestellt werden. Ich habe 2 Zener Dioden, bei denen ich Schwierigkeiten habe die Leistung herauszufinden. Hersteller: ST Bezeichnung: MX C239 (ich weiß die Zener Spannung ist 39V) Abmessung: 4.2x3.65mm Hersteller: ON Bezeichnung: 152 LM (Zenerspannung ist 15V) Abmessung: 4,25x3.68mm Danke und lg
Wenn sich kein Datenblatt finden lässt: Der mechanische Aufbau des Gehäuses und der Anschlusdrähte bestimmt die Wärmeabfuhr und damit die maximale Leistung. Also einfach eine gleich große und mechanisch gleich aufgebaute (Plastik,Ganzglas oder Drahtdicke) Z-Diode suchen. Dann wird die maximale Leistung sich nicht wesentlich unterscheiden.
Thomas schrieb: > Bezeichnung: MX C239 (ich weiß die Zener Spannung ist 39V) > Abmessung: 4.2x3.65mm SMBJ48A > Bezeichnung: 152 LM (Zenerspannung ist 15V) > Abmessung: 4,25x3.68mm SMBJ15A
Etwa 1 Watt sollten die von der Abmessung her schon können. Eventuell ein wenig mehr....
herbert schrieb: > Etwa 1 Watt sollten die von der Abmessung her schon können. Eventuell > ein wenig mehr.... 1W passt für den minimale Kupferflächen auf der Leiterplatte. Macht man die etwas größer, dann sind da auch 3W möglich.
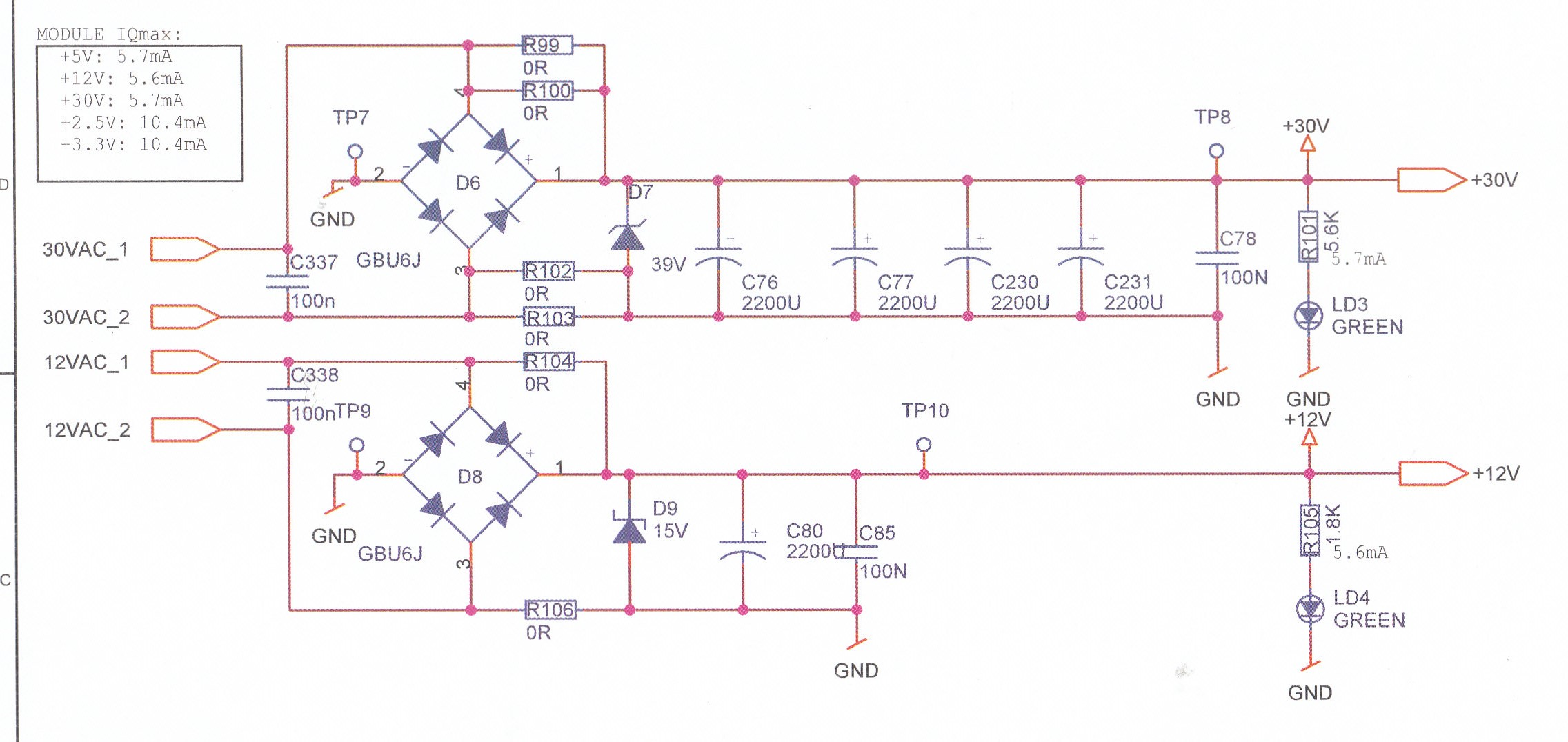
Ich habe jetzt doch noch einen Schaltplan bekommen, wo diese Dioden eingezeichnet sind. Vielleicht hilft das einigen von euch mehr weiter. Es geht natürlich um die D7 und die D9. Bezeichnung D7: MX C239 Bezeichnung D9: 152 LM Was sind das für Dioden? (Schottky ?) Wenn Schottky, was soll dann die Spannung bedeuten? Ich bitte um weitere Hilfe. Danke und Lg
Hallo, Thomas schrieb: > Ich habe jetzt doch noch einen Schaltplan bekommen, wo diese Dioden > eingezeichnet sind. Vielleicht hilft das einigen von euch mehr weiter. > Es geht natürlich um die D7 und die D9. das ist ganz sicher nicht so aufgebaut, wie gezeichnet. Die Gleichrichterbeschaltung ist Unsinn. Beim Einschalten brennen D7 und D9 durch.
Yo, seh ich auch so. Ohne Vorwiderstand dauerts nicht lange bis D7 und D9 Rauchzeichen geben. Der Schaltplan ist entweder falsch oder nicht vollständig. Ich tippe auf Letzteres und dass die Widerstände > 0 Ohm sind.
Michael Köhler schrieb: > Ohne Vorwiderstand dauerts nicht lange bis D7 und > D9 Rauchzeichen geben. Wer sagt denn daß die 30V / 12V AC ein Sinus sind. Könnte ja auch ein Rechtecksignal sein. Das passt dann auch zu 30VAC -> 30VDC nach dem Gleichrichter. Gruß Anja
Anja schrieb: > Das passt dann auch zu 30VAC -> 30VDC nach dem Gleichrichter. Die Brückengleichrichter werden beide mit 0R Widerständen überbrückt und sind komplett sinnfrei. Heut' ist übrigens 1. April...
Anja schrieb: > Michael Köhler schrieb: >> Ohne Vorwiderstand dauerts nicht lange bis D7 und >> D9 Rauchzeichen geben. > > Wer sagt denn daß die 30V / 12V AC ein Sinus sind. > Könnte ja auch ein Rechtecksignal sein. > Das passt dann auch zu 30VAC -> 30VDC nach dem Gleichrichter. ... dann rauchts trotzdem, dank der Null Ohm Widerstände schon bei 1 V, unabhängig von der Kurvenform... Wie schon erwähnt, eine Schaltung passend zum heutigen Datum. Gruß, Bernhard
Also die Schaltung ist zwar echt und kein Aprilscherz, aber auf der echten Schaltung sind alle Widerstäne mit 0 Ohm nicht ausgeführt. Messtechnisch sind die Spannungen: 10VAC und 24,7 VAC und nach dem Gleichrichter 12,9 VDC und 30,2 VDC. Aber mir würde es ausschließlich um die Dioden gehen. Die sind kaputt; die Schaltung funtioniert zwar auch ohne Dioden, aber ich denke die haben eine Art Schutzfunktion. Das Gerät hat eine Überspannung bekommen, die Dioden sind mit Sicherheit defekt, hat in beide Richtung einen Kurzschluss. Ich bitte weiter um eure Hilfe. Danke un lg Thomas
Thomas schrieb: > Messtechnisch sind die Spannungen: 10VAC und 24,7 VAC und nach dem > Gleichrichter 12,9 VDC und 30,2 VDC. Tja, Schaltplan also falsch. Da steht nämlich 12 VAC und 30 VAC. Und ganz offensichtlich ist das AC-Signal kein Rechteck wie man an den Spannungen sehen kann. Thomas schrieb: > aber ich denke die > haben eine Art Schutzfunktion. Da denkst du richtig. Sie sollen bei Überspannung am Gleichrichter idealer Weise ein Überstromschutzorgan (auch Sicherung genannt) zur Auslösung bringen (welches ich aber im Schaltplan nicht entdecken kann). Ich würde Zener-Dioden im Leistungsbereich 1 - 5 W da wieder rein bringen mit den entsprechenden Zener-Spannungen.
Danke für die Antworten. Ja die Feinsicherung ist in echt auch vorhanden und im Schaltplan nicht eingezeichnet. Die waren auch kaputt. Das Schaltzeichen ist aber eine Schottky Diode, oder? Ist in diesem Fall auch der Schaltplan falsch, oder geht's mit einer Schottky auch? Lg
Thomas schrieb: > Bezeichnung D7: MX C239 > Bezeichnung D9: 152 LM > > Was sind das für Dioden? Hatte ich dir doch schon geschrieben.
hinz schrieb: > Thomas schrieb: > >> Bezeichnung D7: MX C239 > >> Bezeichnung D9: 152 LM > >> > >> Was sind das für Dioden? > > > > Hatte ich dir doch schon geschrieben. @hinz: Ja Danke, das Mail hatte ich gesehen, jedoch gibt es bei der SMBJ.. Reihe keine Diode mit 39V, die im Schaltplan steht, bzw. auch auf der Diode, zumindest die Zahl 39. Darum war ich mir nicht sicher und wollte noch weitere Meinungen einholen. Danke auf jeden Fall für deinen Beitrag und die Erinnerung daran.
Thomas schrieb: > Ich habe 2 Zener Dioden > ... die Zener Spannung ist 39V > ... Zenerspannung ist 15V Ich weiß, es ist Centfuchserei, aber das sind keine Zenerdioden, sondern Z-Dioden, weil der Zenereffekt nur bis etwa 6V wirkt. Danach kommt der Avalancheeffekt, und deshalb heißen die Zenerdioden nach einem Vorschlag von Clarence Zener dann Z-Dioden... http://de.wikipedia.org/wiki/Zener-Diode http://de.wikipedia.org/wiki/Zener-Effekt http://de.wikipedia.org/wiki/Clarence_Melvin_Zener
Michael Köhler schrieb: > Lothar Miller schrieb: >> Ich weiß, es ist Centfuchserei > Ja, ist es :D Durchaus, aber es gehört für den Elektroniker zum Allgemeinwissen wie z.B. für den Mechaniker der große Unterschied zwischen Abmessungen und Abmaßen bekannt sein sollte... ;-) http://de.wikipedia.org/wiki/Abmessungen http://de.wikipedia.org/wiki/Abmaß
Bitte melde dich an um einen Beitrag zu schreiben. Anmeldung ist kostenlos und dauert nur eine Minute.
Bestehender Account
Schon ein Account bei Google/GoogleMail? Keine Anmeldung erforderlich!
Mit Google-Account einloggen
Mit Google-Account einloggen
Noch kein Account? Hier anmelden.
