Hallo, ich suche eine "Standardbeschaltung" für Ein und Ausgänge am AVR, die in die "Böse ESD-Behaftete" Aussenwelt führt. Hintergrund, überprüfen von manuell gefertigten Kabel auf richtige Steckerbelegung. Nein, ich nehme das Wort Kabe....ster nicht. Habe die Suchfunktion genutzt, aber nichts passendes gefunden. Den Hinweis auf z.B. das Gerät von ELV habe ich gefunden, glaube aber nicht das es lange Leben würde. Einige Hundert Prüfungen am Tag, in nicht ESD gerechter Umgebung, durch Laien mit Ein und Ausgängen direkt von cmos-ic's. Bei ständigem berühren der Kontakte, wohl nicht ideal. Funktion sehr einfach, durch 16 Ausgänge ein Bit durchschieben und und an den 16 Eingängen überprüfen ob es am richtigen ankommt. Die Anpassung an den Prüfling erfolgt beim Aufbau des Adapters für das jeweilige Kabel. z.B. durch Brücken der nicht erforderlichen Ein und Ausgänge. Anforderung: Versorgung am besten SELV, wobei ich befürchte das wegen der geforderten Robustheit gegenüber Umwelteinflüssen wohl eher PELV in frage kommt. (Stichwort: Funktionserdung, viel mehr Aufwand) Einfache Bedienung durch eine Taste. Wie gesagt, bedienung durch Laien im nicht ESD konformen Umfeld. Preiwert, hält Ewig. ;-) Wäre schön wenn da jemand helfen könnte. Gruss Achim Anbei meine erste Idee, gezeichnet sieht sie leider nicht mehr so gut aus wie gedacht. :-(
Achim schrieb: > Hallo, > > ich suche eine "Standardbeschaltung" für Ein und Ausgänge am AVR, > die in die "Böse ESD-Behaftete" Aussenwelt führt. Die gibt es nicht und wird es nie geben. Egal wie viele Leute sich hierhin verirren und diese Anfrage stellen.
Nicht verirrt, nun leicht verwirrt. Spass Beiseite. Ich Arbeite in einer Werkstatt für Behinderte Menschen, dort werden unter anderem auch Kabel gefertigt. Diese werden momentan optisch von Hand konntrolliert. Das ist fehleranfällig und monoton. Aufgrund der Stückzahlen und der nicht abschätzbaren Auftragsvolumen lohnt sich die Anschaffung eines "Ordentlichen" Kabeltesters nicht. Daher meine Wunsch diesen zu bauen. In meinem Beruf als Elektroinstallateur musste ich mich wenig mit diesem Thema auseinandersetzen. Beim meinem Hobby Elektronik auch nicht wirklich, da evt. Fehler zu Hause auftreten und behoben werden. Für die Arbeit haben ich da einen etwas anderen Anspruch. Das Gerät muß Einfach und Robust sein, und funktionieren. Beide Stecker rein, Taste drücken, Ergebniss bekommen. Anbei mal der 2te Versuch, ein Kommentar, wie sinnvoll diese Anordnung ist, wäre nett. Der DC/DC Wandler ist einmal für alle 16 I/Os da Die 1N6275A hat VBR: min.14,3V, max.15,8V Gruss Achim
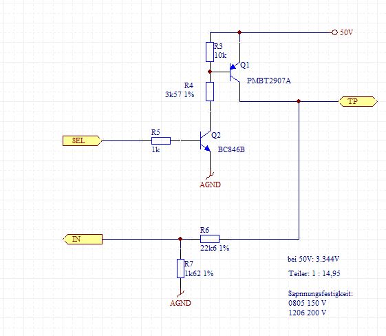
Ich habe so ein Geraet vor Jahren mit 512 Testpoints gebaut. Funktioniert noch heute einwandfrei. Jede Karte hat 8 Ein- und Ausgaenge. Auf einer Mainboard hat es 16 solcher Karten. Und das Geraet selbst hat 4 Mainboards. Die Eingaenge habe ich wie im Anhang gemacht. Die Spannung ist zwischen 5V und 48V einstellbar, wobei diese nur kurz beim Test anliegt. R4 ist übrigens nur deshalb 1%, weil ich davon einige 1.000 Stk. auf Lager hatte. Als Selektor und Multiplexer dienen HC595 und HC4051. Heute würde ich (wegen Platzgründen) andere Transistoren nehmen. Also nix mit ESD-Schutz :)
Die Schaltung sieht doch garnicht schlecht aus. Sehr empfehlenswert sind in dieser Hinsicht CAN-Schutzdioden z.B. PESD2CAN von ST. http://de.farnell.com/nxp/pesd2can/diode-tvs-can-sot-23/dp/1510712 Sind gut erprobt da im Automobilsektor Quasi-Standart für alles was an einen Bus (auch nicht CAN) hängt oder empfindliche Pins hat. Die Kapazität von 25-30pF macht den Braten selten fett und ist eher als positiv anzusehen. Sonst beim Eingang des AVR fehlt natürlich ein entsprechender Pullup wenn du mit dem Transistor nach GND ziehen möchtest. Ein Pullup von Signal nach +5V (hier max. 1k-2k verwenden) invertiert zwar aber ist die Möglichkeit einer sauberen Lösung. Warum 1k-2k? Das ist ein Schätzwert. Je höher der Widerstand, desto kleiner der Strom (gut für die Belastung des Mikrocontrollers) aber desto störanfälliger wird das alles. 1k sind schon sehr starke Pullups. Da fließen immerhin permanent 5mA. Das macht dann schon 25mW Wärmeleistung am Pullup wenn er runtergezogen wird. Dafür halt eine sehr stabile Schaltung.
Hallo, es geht dabei um mehradrige Leitungen wo z.B. die Steckergehäuse manuell mit den fertig vercrimpten Kontakten bestückt werden. Dabei kann es mal passieren das zwei Adern vertauscht werden. Das zu prüfen klappt mit LED und Stromquelle nicht so gut. Um dieses schnell zu prüfen ist so ein kleiner Atmega ganz nützlich, und auch kein Problem für mich. Sorgen mache ich mir nur um die dauerhafte Funktion der I/Os, bezüglich statischer Entladungen auf diese. Das Ding soll halt Robust sein, und nicht alle paar Monate ausfallen. Da ich für evt. Fehlerbehebung demnächst nur noch auf Anfrage dort zur Verfügung stehe. Gruss Achim
Hallo Michael, vielen Dank für die Empfehlung, die Auswahl der Diode beruht hauptsächlich auf dem umstand das sie bedrahtet ist, da ich noch nicht auf SMD eingerichtet bin. Von den Werten, VBR mal abgesehen sollten die sich hoffentlich nicht alzuviel tun. Wegen der Pullups, überlegt zusätzliche Rs mit kleinerem Widerstand (als dem im AVR nutzbaren) einzusätzen hatte ich, da es aber im Umfeld kaum Störeinflüsse von aussen gibt habe ich das noch nicht näher betrachtet. Naja bis auf den Nutzer selbst. @ mkmk besten Dank für den Schaltungsauszug. Ich möchte es halt so sicher wie möglich bauen, deswegen die galvanische trennung. Der Einsatzort hält ab und und Überraschungen bereit bezüglich des Umgangs mit Technik. Wobei ich hoffe das ich mir mit den Optokopplern nicht noch eine Fehlerquelle mehr bezüglich ESD einfange. Gruss Achim
Achim schrieb: > Wobei ich hoffe das ich mir mit den Optokopplern nicht noch > eine Fehlerquelle mehr bezüglich ESD einfange. Ich würde entsprechende RS232-Treiber und Empfänger verwenden. Die sind schon mal mindestens bis 2000V abgehärtet. (Es gibt auch welche die höher spezifiziert sind). Zusätzlich noch so 4.7 - 10 nF 200V an den Eingängen. Den Eingangsground dann über Kondensator aufs Gehäuse oder einen Metallfolienschirm um die Leiterplatte. Weitere Schutzdioden sind dann nicht mehr notwendig. Gruß Anja
Achim schrieb: > Ich möchte es halt so sicher wie möglich bauen, deswegen die galvanische > trennung. Falls ich es richtig sehe, werden Deine Optocoupler und Dein AVR von derselben Spannungsquelle versorgt. Ob ein Optocoupler so viel Sinn macht? Edit: Sorry, habe das 2. Bild erst jetzt gesehen
Von TI gibt es entsprechende ESD-Schutzschaltungen, z.B. den TPD4E001. Siehe http://www.ti.com/paramsearch/docs/parametricsearch.tsp?family=analog&familyId=1444&uiTemplateId=NODE_STRY_PGE_T
Ich denke mal, du hast kein ESD-Problem, wenn Du in die IN-Leitungen mal einen 100k-Ohm-Widerstand hängst. Da kann dann mal gerne 1000V (impuls) anliegen, ohne daß ich mir um die Dioden in den Eingängen Gedanken machen würde... Du hast eher ein DAU-Problem, wenn man jemand die 220V direkt auf einen Eingang legt... Oder einen Ausgang kurzschließt. Also, Verdrahtungsfehler statt statische Aufladung. Gegen ESD gibt es passende Dioden, die aber bei Überspannung freudig wegbrennen. Eingang mit 100k-Ohm absichern, dahinter evtl. Schutzdioden, wenn sie bei sehr kleinen Strömen nicht zu sehr leiten (Z-Dioden gehen nicht). Die Ausgänge dann besser absichern. Man könnte den Ausgang erst mal hochohmig messen, ob Fremdspannung anliegt (Fehler!) und erst wenn er OK ist, über einen Transistor die Meßspannung anlegen (ich habe das mit einem Relais gemacht, das aber nur selten schaltet). Evtl. würde ein Relais klappen, wenn es stromlos schaltet und der Ausgang erst dann bestromt wird. Ich würde da einen Master basteln, der dann mehrere Slave-Platinen seriell (SPI) ansteuert und ausliest. So kann man es erweitern oder auch mal eine defekte Platine rauswerfen.
Man sollte sich immer vergewaertigen, gegen was man schuetzen will. Gegen alles, inklusive boese Buben die mit Netzkabeln rumfuchteln ist overkill, der nichts bringt. gegen EMV, leitungsgebundene Stoerungen, und ESD. -Das Gehaeuse ist aus Metall und falls moeglich an Erde. -Der GND der Schaltung ist auch falls moeglich am Gehaeuse. -Falls der GND nicht am Gehaeuse sein kann, den GND AC maessig ans Gehaeuse. Dies durch 10..100nF zwischen GND und Gehause an allen Schraub-punkten. -Ein Speisungskabel, oder DC : einen 100nF gegen das Gehaeuse. -Ein Signalkabel, Kommunikation, 1nF..10nF gegen das Gehaeuse. die naechste Stufe... -Signale jeweils mit dem zugehoerigen GND fuehren und stomkompensierte Drosseln gegen Gleichtakt Stoerungen. gegen EMV, radiative Stoerungen -Signale falls moeglich differentiell fuehren -Signale geschirmt fuehren -T oder PI Filter aus Keramik und Ferriten in die Leitungen abgehobene Specs, oder wenn man keine Caps in der Leitung haben kann, Transzorb, Zenerdiode, Feinsicherungen.
Bernd Rüter schrieb: > Da kann dann mal gerne 1000V (impuls) > anliegen, ohne daß ich mir um die Dioden in den Eingängen Gedanken > machen würde... Ein normaler Widerstand ist für ca. 200V Isolation ausgelegt. Bei >2000V ESD springt der Funke direkt über den Widerstand in den IC-pin. Man braucht mindestens ESD-feste Kapazitäten (>=200V) die die Spannung kapazitiv teilen oder sonstige Schutzelemente (Überspannungsschutzdioden, Varistoren usw.). Wobei das meiste was hier genannt wurde für Hochgeschwindigkeitsanwendungen (USB, CAN) optimiert ist. Achim schrieb: > Das Ding soll halt Robust sein, und nicht alle paar Monate ausfallen. Am meisten Sorgen mußt Du dir wahrscheinlich um die Steckverbinder machen. Es ist sinnvoll die so auszulegen, daß sie leicht gewechselt werden können. Auch Taster sind immer ein beliebtes Opfer. Robuste Kandidaten sind z.B. RAFI-Taster (Conrad 705128 - 62). Gruß Anja
Hallo, vielen Dank für die Hinweise und Anregungen. Gegen 230V gegen Erde absichern muss nicht sein, so etwas darf dort nicht vorkommen, sonst macht jemand seinen Job Falsch. Andere Fremdspannungsquelle sind im Arbeitsumfeld eher die Ausnahme und wenn =< 12V und somit kein Problem. 100k am Eingang ? Wenn ich das sauber Auswerten will muss ich das so verstärken das ich wohl NDR2 messen tue ;-) Ein Prüfstrom (je nach Spannung) von 50µA - 120µA dürfte für eine Leitungsprüfung mit 6 Steckverbindungen dazwischen ( Buchse Gerät, Buchse Prüfadapter, Buchse Prüfling) etwas gering sein. Die Ein- und Ausgangswiderstände sollten denke ich relativ niederohmig und Kurzschlussfest sein. Wenn es ein grösseres Projekt wäre würde ich der Master/Slave Variante Zustimmen. Ab und an mal ein Slave opfern, und nur die Verbindung zum Master gut Schützen. Aber ist halt ein Einmalprojekt. -- Ja, Metallgehäuse. Das Erden würde ich gerne wenn möglich vermeiden, So kann ich eine externe Stromquelle (SELV) nutzen und erspare mir einige Prüfungen. Wenn SELV, stellt das Gehäuse an GND mit oder ohne C denke ich kein Problem dar. Wobei mir mit C Sympatischer ist. Die Cs in der Zuleitung und Signalleitungen sind geplant. Die größten Störquellen im Einsatzumfeld sind wohl die Leuchstofflampen der Arbeitsplatzbeleuchtung. Differentiell bzw. geschirmt lässt die Art des Projektes nicht zu. Eine Filterung ist sicher nicht verkehrt, und wird mit eingeplant. Wobei ich hoffe das mir niedrige Ein- und Ausgangswiderstände schon einiges an Einstrahlung vernichten. -- Die RS232 Treiber hab ich mir mal angeschaut, da hab ich auch was schönes gefunden. Leider recht teuer und schlecht zu besorgen. Der Max205E wäre gut gewesen 5xIn 5xOut 15KV. Werde ich sicher noch verwenden. Die Überspannungsschutzdioden sind geplant, und bei der Geschwindigkeit denke ich habe ich genügend Luft nach oben, ich hoffe so auf 30ms - 50ms pro ader, da braucht es nichts superschnelles, das stimmt. Die Steckverbindungen sind dann nicht mehr mein Problem. Das Gerät bekommt ein Buchse und eine passende Leitung dazu. 10 Passende Buchsen für die Leitung + Verdrahtungsanleitung geliefert, und gut. Die Steckverbindung zu den verschiedenen Prüflingen muss individuell erstellt werden, und so sollte ein Wechsel dieser kein Problem sein. Bei Tastern für andere Projekte im gleichen Umfeld habe ich z.B. Best.Nr.701281 - 62 von C genommen. Einer musste schon getauscht werden. Wobei ich nicht genau weiss warum. Entweder zu wenig Strom für das Kontaktmaterial oder einfach schon abgenutzt. Hatte gehofft er hält länger als die Angegebenen 100000 betätigungen. Wenn ich so überschlage kommen die schon zusammen. Ich war schon am Überlegen selber einen mit Gabellichtschranke oder Hall-Sensor zu bauen, der sollte dann länger halten. Gruss Achim
Wenn du sowieso was mit einem AVR machen willst, würde sich da QTouch anbieten, die sollten verschleissfrei sein. Christian_RX7
Bitte melde dich an um einen Beitrag zu schreiben. Anmeldung ist kostenlos und dauert nur eine Minute.
Bestehender Account
Schon ein Account bei Google/GoogleMail? Keine Anmeldung erforderlich!
Mit Google-Account einloggen
Mit Google-Account einloggen
Noch kein Account? Hier anmelden.


