Hallo. Ich habe ein PC Mainboard das mit Batterie betrieben werden kann. Dieses braucht jedoch leider auch im ausgeschalteten Zustand soviel Strom, dass die Batterie sich innerhalb von 3-4 Tagen ohne Benutzung voll entläd. Ich habe nun bereits eine Schaltung gebaut, die mit Hilfe eines MOSFETs die Spannungsversorgung kappt sobald das Gerät heruntergefahren ist. Jedoch soll die Batterie natürlich weiterhin geladen werden können. Was mir in den sinn gekommen ist, ist die Anschaltung die im angehängten Bild zu sehen ist. Ich habe die Schaltung auch probiert. Das Problem ist, dass die Batterie bis maximal 84% geladen wird. Ich gehe stark davon aus, dass sie nicht voll geladen werden kann auf Grund des Spannungsabfalls an D1. Ich kann natürlich Dioden suchen, die einen noch etwas geringeren Spannungsabfall haben, jedoch denke ich nicht, dass ich so auf 100% kommen werde. Hat jemand eine andere Idee, wie ich den Stromfluss in die eine Richtung sperren kann, jedoch das Laden in die andere Richtung möglich ist, ohne bzw. mit möglichst geringem Spannungsabfall? Grüße, Markus
Warum hast Du die -nichtssagende- Schaltung doppelt angehaengt? Was ist denn wo angeschlossen? fonsana
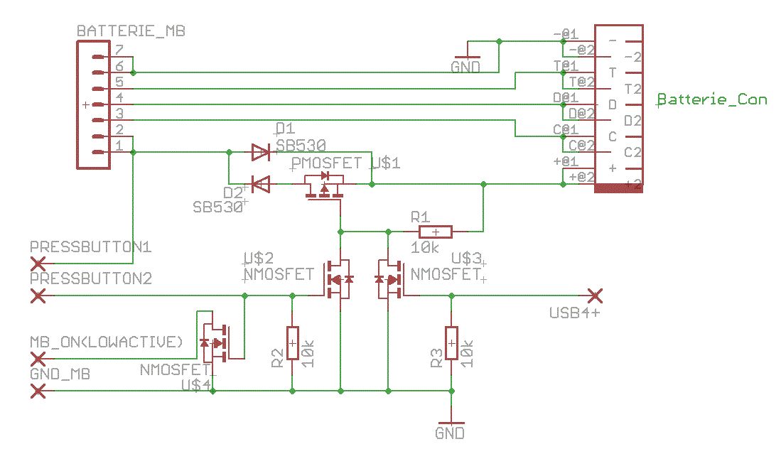
Hallo, das Bild ist doppelt angehängt, da nach der "Vorschau" das Dateianhang Feld leer war und ich gedacht hatte, dass ich es nochmal auswählen muss. Ich habe nur diesen Teil des Schaltplans hochgeladen, da die Schaltung insgesamt doch etwas größer ist. Links ist das Mainboard angeschlossen, rechts die Batterie, der geschaltete Pfad ist die Plusleitung der Batterie, Masse des Mainboard und der Batterie sind identisch. Das Gate wird durch einige MOSFETS so geschalten, dass es auf Batteriespannung liegt, wenn das Gerät(Mainboard) ausgeschaltet ist und wenn es eingeschaltet ist wird es auf Masse gezogen. Ebenfalls ist eine Schaltung vorhanden, die dafür sorgt, dass das Gate im Einschaltmoment (externen Taster) mit Spannung versorgt wird, so dass das Board überhaupt starten kann. Da dass alles bereits funktioniert und getestet ist, habe ich es für meine Frage hier weggelassen. Grüße, Markus
Mach einen Schaltplan, der das wesentliche zeigt. Wo die Ladespannung herkommt, ist immer noch nicht klar. fonsana
Markus schrieb: > Ich habe ein PC Mainboard das mit Batterie betrieben werden kann. > Dieses braucht jedoch leider auch im ausgeschalteten Zustand soviel > Strom, dass die Batterie sich innerhalb von 3-4 Tagen ohne Benutzung > voll entläd. Das spricht dafür, dass es nicht richtig ausgeschaltet wird, sondern nur in einen Power-Save-Modus geht. Hast du im BIOS die Einstellungen überprüft?
@Michael: Ich bin die Bios-Einstellungen mehrmals durchgegangen und habe alles was Strom brauchen könnte deaktiviert. Der Stromvergleich bleibt auch gleich wenn ich z.B. per Hard-Reset (5 Sec. auf Taster) ausschalte. Anbei noch die Schaltung, damit klarer ist, wo was angeschlossen ist. Über den Pressbutton wird U$4 und U$2 geschaltet, wodurch einerseits die Stromversorgung hergestellt wird und andererseits der On pin des Mainboard auf Masse gezogen wird, was das Gerät einschaltet. Sobald das Gerät an ist, liegt an USB4+ 5V an, was dafür sorgt, dass auch bei losgelassener Taste die Stromversorgung anbleibt. Wird das Gerät heruntergefahren sinkt Usb4+ auf 0V und die Stromversorgung wird gekappt. Wie gesagt, dieser Teil der Schaltung funktioniert bereits. Es geht mir nur darum, dass momentan nicht über 84% Akkuladung komme. Ich habe den Spannungsabfall an der Diode in Verdacht, weiß aber keine andere/bessere Lösung. Grüße, Markus
Irgendwo muss ja wohl ein Netzteil (zum Laden) angeschlossen werden. Damit schaltest Du einen Transistor (oder Relais) ein, der den Stromfluss in Laderichtung ermöglicht. Wenn Du es geschickt anstellst, kannst Du sowohl zum Laden als auch zum Entladen einen einzigen Power Mosfet (bzw Relais) verwenden.
Die Idee, die Klinke des Netzstecker zu nehmen um dann durchzuschalten finde ich gut. Jedoch gibt es da ein Problem. Um das mit einem MOSFET zu schalten, müsste ich diesen so einbauen, dass er den Stromfluss vom Mainboard zur Batterie unterbrechen kann. Dann würde jedoch die parasitäre Diode den Strom bei getrenntem Netzteil von der Batterie zum Gerät durchlassen, was die ganze Funktion der Schaltung aufhebt. Wenn ich eine Diode in den Stromzweig einbaue, die die parasitäre Diode quasi sperrt, habe ich wieder das selbe Problem mit dem Spannungsabfall. Grüße, Markus
UND NOCH EINMAL!!!!!!!!!!!!!!!!!!!!!!! Mach einen Schaltplan, der das wesentliche zeigt. Wo die Ladespannung herkommt, ist immer noch nicht klar. fonsana
Das Ladegerät ist sicher nicht direkt parallel zur Batterie geschaltet. Also ist irgendwo ein Regler, an dessem Eingang Du messen kannst, ob das Ladegerät angeschlossen ist und mit Spannung versorgt wird. Mein Laptop Netzteil liefert z.B. 19V, der Akku hat etwa 11 Volt. Also kann ich doch einfach an der Netzteilbuchse einen Sensor anbringen, der das Relais bei ungefähr 19V einschaltet. Wenn das Ladegerät nicht angeschlossen ist oder Stromlos ist, liegt an dieser Buchse auch keine Spannung an. Einen Schalter braucht man da nicht. Wenn Du einen Schaltplan hättest, würdest Du das sicher auch selbst erkennen.
Bitte melde dich an um einen Beitrag zu schreiben. Anmeldung ist kostenlos und dauert nur eine Minute.
Bestehender Account
Schon ein Account bei Google/GoogleMail? Keine Anmeldung erforderlich!
Mit Google-Account einloggen
Mit Google-Account einloggen
Noch kein Account? Hier anmelden.

