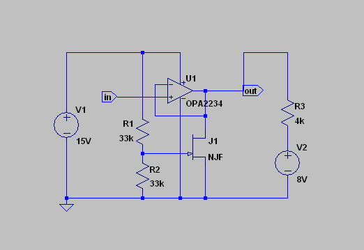
Problem: Ich habe eine Schaltung, die mit 15V (V1) versorgt wird und eine Steuerspannung von 0..5V erzeugt. Die Steuerspannung geht auf den Eingang eines regelbaren Netzteiles. Das Netzteil selbst gibt am Steuereingang einen Strom von etwa 2mA (V2 und R3) aus, der den offenen Eingang hochzieht => Netzteil ein. Im Normalbetrieb prägt meine Steuerspannung (out) sich dem Eingang ein und zieht das Netzteil auf den eingestellten Wert. Ist meine Schaltung nicht mit Spannung versorgt (V1 = 0V), zieht das Netzteil den Steuereingang hoch und schaltet seinen Ausgang ein. Ich möchte erreichen, dass bei nicht vorhandenem 15V der Steuereingang kurzgeschlossen ist, die 2mA also die Steuerspannung nicht hochziehen können und das Netzteil aus ist. V an (out) soll dabei nicht über 0.3V sein. Die Idee war nun, einen Verarmungs-Fet (J1) zu nehmen, der im nicht angesteuerten Zustand leitet und die 2mA kurzschließt, bei anliegender Spannung V1 über R1 / R2 zugesteuert wird, damit der IC die Steuerspannung regeln kann. Dummerweise scheint es gerade diese Variante (Ug = 0 => Rds klein, Ug > 0 => Rds groß) nicht zu geben. Hat jemand eine Idee, wie ich das realisieren könnte? (Eine weitere Spannung steht nicht zur Verfügung, ein Relais mit Öffner möchte ich nicht einsetzen.)
Man könnte ein Photomos-Relais (Öffner) wie den AQY410 nehmen: http://www.panasonic-electric-works.com/catalogues/downloads/photomos/ds_x615_en_aqy41s.pdf Der Ausgang des OPA2234 scheint ja bestens mit der zusätzlichen Lastkapazität durch den AQY410 (ca.100pF) zurechtzukommen.
p.j.fet schrieb: > Evtl. mit einem P-Channel Fet? wobei man eigentlich dann den Pin "out" als Bezugspunkt für R2 nehmen sollte und keine negativeren Spannungen als +8V aufs Gate legen wenn man einen Gate-Strom vermeiden will. Alternativ kann man natürlich auch den Gate-Strom über R1 auf zulässige Werte begrenzen. Die Einfachste Schaltung wäre der Ruhekontakt eines Relais. Gruß Anja
Anja schrieb: > wobei man eigentlich dann den Pin "out" als Bezugspunkt für R2 nehmen > sollte und keine negativeren Spannungen als +8V aufs Gate legen wenn man > einen Gate-Strom vermeiden will. Das versteh ich jetzt nicht ganz. In meiner Schaltung fließt ein nennenswerter Strom über die SG-Diode doch erst, wenn der Spannungsabfall am Innenwiderstand der SD-Strecke > Ug+0.6V wird oder eben explizit eine negative Steuerspannung V1 vorliegt. Eventuell wäre es sinnvoll, Source auf GND zu legen - das ändert zwar nix am Strom (fließt dann halt über die DG-Diode) könnte aber Vorteile im dynamischen Verhalten haben (auch wenn NXP feststellt, dass Drain und Source identisch sind, muß das ja nicht bei allen Herstellern so sein). Ich würde auch noch einen C mit ca. 1n parallel zu R2 einbauen, um die Rückwirkungen bei zu schnellem Schalten (ist ja nicht gefordert) zu minimieren.
p.j.fet schrieb: > wird oder eben explizit eine negative Steuerspannung V1 > vorliegt. Ja, aber negativ im Verhältnis zu den 8V von V2. p.j.fet schrieb: > Eventuell wäre es sinnvoll, Source auf GND zu legen Das ändert nichts. Gruß Anja
Anja schrieb: > p.j.fet schrieb: >> wird oder eben explizit eine negative Steuerspannung V1 >> vorliegt. >Ja, aber negativ im Verhältnis zu den 8V von V2. Woher sollten die 8V kommen? Wenn G z.B. auf 0V liegt, ist die DS-Strecke niederohmig - für Ugs also nur Spannungsabfall am Ron zuständig.
Bitte melde dich an um einen Beitrag zu schreiben. Anmeldung ist kostenlos und dauert nur eine Minute.
Bestehender Account
Schon ein Account bei Google/GoogleMail? Keine Anmeldung erforderlich!
Mit Google-Account einloggen
Mit Google-Account einloggen
Noch kein Account? Hier anmelden.

