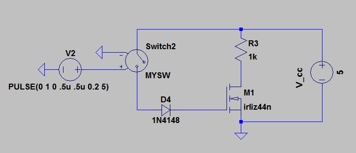
Hallo ich habe folgende Schaltung aufgebaut und möchte nun mit dem MOSFET R3 schalten. Das Problem ist die Diode, die ich jedoch benötige ,denn an dem Netz hinter der Diode führe ich 3 Netze zusammen (2 aus µC's und eines von einem realen Taster) und ich möchte den Strom dort nicht hin fließen haben :) Zum Taster nicht wegen Verlusten, und zum µC natürlich auch nicht. Die Frage ist, ob es nicht eine Lösung gibt, das Potential hinter der Diode beim Abschalten nach Ground abzuleiten. Die einzige Lösung die ich mir ausdenken konnte war ein weiterer Transistor/Mosfet, der beim Ausschalten kurz angeschaltet wird, um die Spannung abfließen zu lassen. Gruß, Jens
Widerstand zwischen Gate und Source Wenn es schnell gehen muss einen Treiber.
Ja der steht hier stellvertretend für meine Last ... Was das ganze nachher werden soll, ist ein Power On/Off Schaltkreis, der jedoch nicht einfach aus geht sondern der Controller soll selbst in der Lage sein, zu entscheiden ob schon ausgeschaltet werden darf.
Jens Schröder schrieb: > Ja der steht hier stellvertretend für meine Last Nee, du sollst noch einen dazu tun, und zwar zwischen Gate und Source.
Achso oh ja klar, habe das Problem reduziert, dabei ist der verloren gegangen :) - Aber Danke
Ok habe es erst jetzt verstanden, also der Widerstand ist ungewünshct, da ich dann ständig einen Stromfluss habe, der die Batterie leert. Wenn ich den Widerstand zu groß mache, dann ist er wiederum zu langsam.
Also wenn es keine andere Lösung gibt, muss ich es wohl so machen, aber ich dachte, dass es da vielleicht eine Lösung gibt, die ich gerade außer acht gelassen habe.
Jens Schröder schrieb: > Also wenn es keine andere Lösung gibt, muss ich es wohl so machen, aber > ich dachte, dass es da vielleicht eine Lösung gibt, die ich gerade außer > acht gelassen habe. Lern erst mal lesen: Udo Schmitt schrieb: > Wenn es schnell gehen muss einen Treiber. In der Artikelsammlung darfst du dir selber raussuchen welche Treiber dazu genommen werden können.
okay danke an alle, ich dachte halt dass es noch eine weitere Lösung gibt. Ist in diesem Themenfeld ja oft so. Schönen Tag noch!
HI, Wo soll denn da ein strom fließen wenn du hinter der Diode einen Widerstand machst aber deinen uc ausschaltest und der schalter geöffnet ist? Abgesehen davon wirst du den Stromfluss bei 1Mohm o.ä. schon noch verkraften ;) (Er fließt ja nur wenn du den FET eh einschaltest). Gruß P.s. Wenn ich das gerade richtig im Kopf habe MUSS zumindest theoretisch sowieso ein Widerstand nach Masse zwischen Gate und der Diode weil ein Leckstrom aus dem FET sonst nicht abfließen könnte und dein Gate auflädt. Aber da bin ich kein Expterte. In der Realität geht es vllt. auch trotzdem ohne R.
> Ok habe es erst jetzt verstanden, also der Widerstand ist ungewünshct, > da ich dann ständig einen Stromfluss habe, der die Batterie leert. Wenn > ich den Widerstand zu groß mache, dann ist er wiederum zu langsam. Also wenn der Widerstand zwischen G und S ist und der MOSFET ausgeschaltet ist wenn UGS 0 ist fliesst welcher Strom durch den Widerstand? Ohm'sches Gesetz Jungs, Grundlagen. Übrigens muss man eine Auto Powed Off Schaltung nicht mühsam selbst entwickeln, die kann man abgucken. Strom im eingeschalteten Zustand brauchen alle, aber selbst der Reststrom eines ausgeschalteten Transistors kann grösser sein als der Strom durch Widerstände.
Jens Schröder schrieb: > okay danke an alle, ich dachte halt dass es noch eine weitere Lösung > gibt. Na ja du kannst eine WDW Diode einbauen.
Bitte melde dich an um einen Beitrag zu schreiben. Anmeldung ist kostenlos und dauert nur eine Minute.
Bestehender Account
Schon ein Account bei Google/GoogleMail? Keine Anmeldung erforderlich!
Mit Google-Account einloggen
Mit Google-Account einloggen
Noch kein Account? Hier anmelden.
