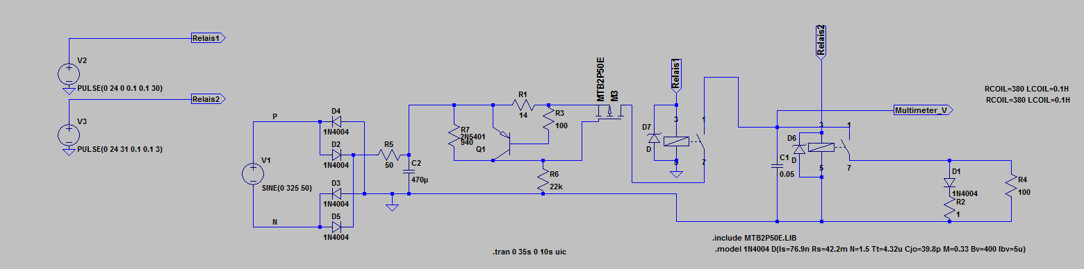
Hallo Leute, für einen Messaufbau benötige ich eine strombegrenzte Gleichspannungsquelle. Jetzt wollte ich fragen, ob es bei der Schaltung die ich angehängt habe irgendwelche Grundsätzlichen bedenken gibt. Gruß Florian
IcemanFlo schrieb: > bei der Schaltung die ich angehängt habe Könntest Du die vielleicht in lesbarer Form, am Besten als Bild (aber bitte Bildformate beachten) veröffentlichen? Gruss Harald
Bitte melde dich an um einen Beitrag zu schreiben. Anmeldung ist kostenlos und dauert nur eine Minute.
Bestehender Account
Schon ein Account bei Google/GoogleMail? Keine Anmeldung erforderlich!
Mit Google-Account einloggen
Mit Google-Account einloggen
Noch kein Account? Hier anmelden.
