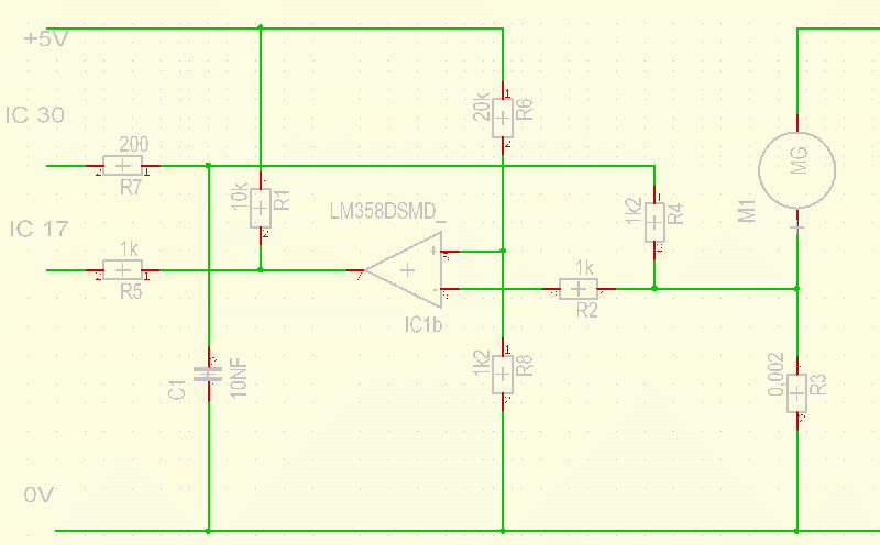
Hallo, ich habe die schaltung von einer Platine nachgezeichnet. Die schaltung misst über einen Shunt den Strom vom Motor. Die Spannung wird in den 358 geschickt der so beschalten ist. Es gehen dann och 2 Leitungen zum Controller IC auf der Platine. ich möchte seperat mit einem Mega8 den Strom auch messen. Ich hab mich an den Pin 17 des Controllers angeklemmt aber hier kommt wenn kein strom durch den Motor fließt schon fast 5V an. Was am Pin 30 des Controllers passiert weiß ich leider nicht. Wie verhällt sich nun diese Schaltung? Wird die gemessene Spannung verstärkt? Michi
Michi schrieb: > Ich hab mich an den Pin 17 des Controllers angeklemmt aber hier kommt > wenn kein strom durch den Motor fließt schon fast 5V an. Der 358 ist hier als Komparator geschaltet - leider ohne Hysterese. Sein Ausgang geht auf Null, wenn ein bestimmter Strom überschritten wird. Der Grenzstrom berechnet sich aus 1k2/21k2*5V/0R002. Das sind dann immerhin rund 140A! > > Was am Pin 30 des Controllers passiert weiß ich leider nicht. Da wird nur die am Shunt anliegende Spannung gefiltert weitergereicht. Das wäre das Signal, das du zum Messen des Stromes verwenden kannst. Pro Ampere liegen da 2mV an. > > Wie verhällt sich nun diese Schaltung? Wird die gemessene Spannung > verstärkt? S.o. Die gemessene Spannung wird nicht verstärkt.
Ok, vielen Dank. Ob der Shuntwert stimmt weiß ich leider nicht, das sind 3 gebogene Brücken parallel. Aber ich weiß aber ungefähr den maximalen Strom, müssten 25A-30A sein. Dann werde ich mich hochohmig an Pin 30 klemmen und noch einen Kondensator auf Masse anschließen. Vielen Dank Michi
Michi schrieb: > Dann werde ich mich hochohmig an Pin 30 klemmen und noch einen > Kondensator auf Masse anschließen. Das kannst du tun, Widerstände und Kondensator sind jedoch schon auf der Platine vorhanden ... > Ob der Shuntwert stimmt weiß ich leider nicht, Gut, aber dann stimmen auch meine Zahlenwerte nicht :-)
Bitte melde dich an um einen Beitrag zu schreiben. Anmeldung ist kostenlos und dauert nur eine Minute.
Bestehender Account
Schon ein Account bei Google/GoogleMail? Keine Anmeldung erforderlich!
Mit Google-Account einloggen
Mit Google-Account einloggen
Noch kein Account? Hier anmelden.
