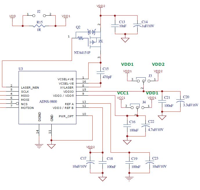
Hi, Folgender Schaltplan steht im Datenblatt von einem Lasersensor für eine PC-Maus (siehe Anhang). Die Funktion von einigen Bauteilen ist mir nicht ganz klar und bevor ich was löte, wollte ich mal fragen ob man einiges hier doch nicht rauslassen könnte: 1) Widerstand R15 (1Ohm): Der Strom ist generell sehr gering in der Schaltung, also verstehe ich nicht was ein derart kleiner R hier verloren hat. Die Funktion vom Jumper J2 ist mir auch nicht ganz klar. 2) Mir ist klar dass die Parallelschaltung von einem Elko und einem kleineren C bringt bessere U-Stabilisierung sowohl im oberen als auch im unteren f-Bereich. Nichtdestotrotz, wären da C17&C18 oder C13&C14 nicht unnötig da beide an VDD2 angeschlossen sind? Leider ist im Datenblatt keine Hinweise angegeben um diese Fragen zu beantworten. Ich vermute dass der MOSFET NTA4151P als Lasertreiber agiert - soweit ist klar :) Danke!
Also die drei Bauteile da kannse auch mit drauf löten oder hast du Platz Probleme? Irgendeinen Sinn haben diese Bauteile bestimmt, sonst hätte man diese nicht mit eingezeichnet ;)
HLA schrieb: > Nichtdestotrotz, wären da C17&C18 oder C13&C14 nicht > unnötig da beide an VDD2 angeschlossen sind? Bei den Elkos würde ich sagen, dass einer reicht. Aber bei den Kerkos ist das schon sinnvoll, vorausgesetzt, sie sind nahe am IC angeordnet (HF!). Gruß Dietrich
HLA schrieb: > 1Ohm Irgendwo sollte der Laserstrom ja auch gemmessen und anschließend geregelt werden? > Nichtdestotrotz, wären da C17&C18 oder C13&C14 nicht > unnötig da beide an VDD2 angeschlossen sind? Abblockkondensatoren gehören möglichst nah an die Quelle des Übels. Jeder längere Draht ist auch eine "Antenne" oder Induktivität.
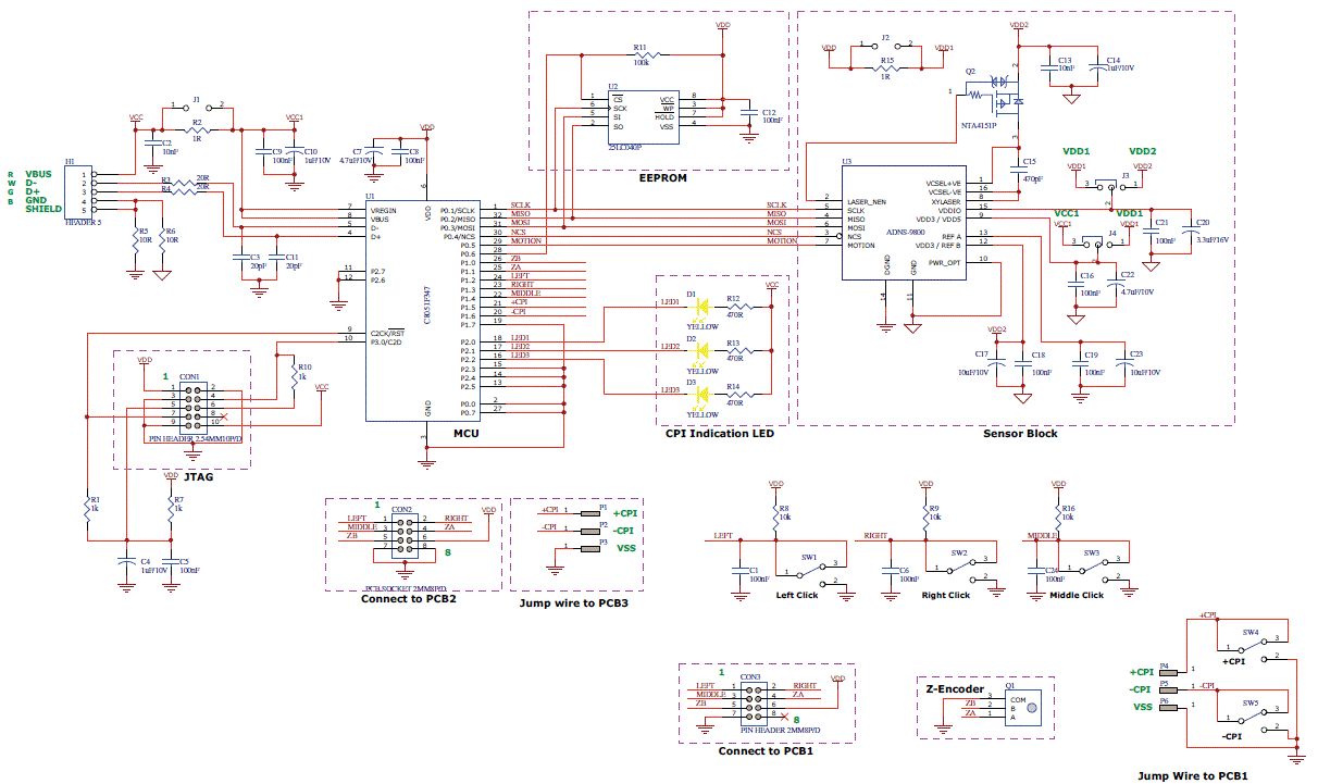
oszi40 schrieb: > HLA schrieb: >> 1Ohm > > Irgendwo sollte der Laserstrom ja auch gemmessen und anschließend > geregelt werden? Dachte ich auch, aber VDD ist nirgends am Sensor angeschlossen, also kann der Sensor den Strom durch R15 theoretisch gar nicht messen. Könnte der J2 mit der Programmierung vom MCU zusammenhängen? Ich habe noch die gesamte Schaltung für eine 5V Maus eingefügt (sprich VDD=+5V). Links ist die Steuerung, rechts ist der Sensor, unten der Rest (Schalter, etc). Es würde mir sehr helfen die Funktion vom J2 zu verstehen. Danke!
Dann eine weitere Frage an euch: der Sensor verwendet VDDIO (IO Voltage Input) zwischen 1.65V und 3.3V. - was ist VDDIO? Ist das die Spannung die den Signalpegel für die Kommunikation über SPI bestimmt? Müsste ich dann mein uC dementsprechend auf 3.3V laufen lassen? Danke.
Bitte melde dich an um einen Beitrag zu schreiben. Anmeldung ist kostenlos und dauert nur eine Minute.
Bestehender Account
Schon ein Account bei Google/GoogleMail? Keine Anmeldung erforderlich!
Mit Google-Account einloggen
Mit Google-Account einloggen
Noch kein Account? Hier anmelden.

