Für eine Schaltung benötige ich ein Poti mit 100k. Allerdings gibt es das Poti, was ich gerne hätte (Schiebepoti) nur in 10k. Kann ich eine Außenbeschaltung anhängen, welches mein 10k Poti in ein 100k Poti umfunktioniert? Wenn ja: welche?
Kommt darauf an wozu Du es brauchst. ----| hier Poti 10k |---<90k>-- Wenn z.B. nur die ersten 10% Schiebeweg interessant sind, dann schalte weitere 90k in Reihe hinten. Da hast Du 100% Schiebeweg auf den ersten 10% Widerstandswert. Falls es ein Radio wäre, kannst Du es dann leise gut regulieren, aber es wird nie ganz laut. Widerstände könnte man natürlich auch anders aufteilen ...
oszi40 schrieb: > ----| hier Poti 10k |---<90k>-- Ich benötige es zum Einstellen des Klangs. Daher benötige ich die 100k von 0-100% und eine Reihenschaltung käme nicht in Frage.
> des Klangs
so so ...
Ich frag mal meine Glaskugel ... Lautstärke Poti ?
Der Schaltplan an dieser stelle hilft herauszufinden ob man das machen
kann.
Wenn du keine Ahnung hast frag lieber jemanden der Ahnung hat (der muß
sich aber die Schaltung angucken bzw. einen Schaltplan aus der
Schaltung erstellen und das ist etwas arbeit). Kannst ja mal nen Foto
von Vorder und Rückseite der Platine machen bzw. selber die Bauteile
zeichnen und laut Platine verdrahten und so einen lesbaren Schaltplan
zeichnen).
Ansonsten ausprobieren und wenns raucht pech ...
Ginge nicht eine Parallelschaltung des Potis mit einem dementsprechenden Widerstand? Uwe schrieb: > Ich frag mal meine Glaskugel ... Lautstärke Poti ? Nicht direkt Lautstärke ... Höhenregelung
Obi Wan schrieb: > Ginge nicht eine Parallelschaltung des Potis mit einem dementsprechenden > Widerstand? Dazu bräuchtest du einen Widerstand mit -11kOhm und hättest trotzdem nicht den gleichen Verlauf Widerstand über Schiebeweg. Bevor du dir die Mühe machst, eine Schaltung zu entwerfen, die einen negativen Widerstandswert simuliert: nimm doch lieber dein 10k-Poti und hänge es an einen µC, der ein digitales 100k-Poti ansteuert.
Ich komm ja gleich... Post doch mal bitte den Schaltplan. Wenn das eh nur eine RLC-FIlterschaltung ist, kann man vllt auch den Rest umdimensionieren und dann macht die Schaltung auch mit 10k mglw. das gleiche wie mit den 100k jetzt.
Obi Wan schrieb: > oszi40 schrieb: >> ----| hier Poti 10k |---<90k>-- > > Ich benötige es zum Einstellen des Klangs. Wenn es sich um einen Kuhschwanzentzerrer handelt kannst Du vermutlich die dazugehörigen Kondensatoren anpasse (Um den Faktor 10 vergrössern.) Dazu müsste man aber die Schaltung kennen. Gruss Harald
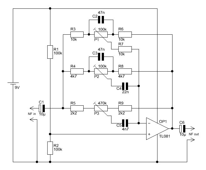
Pech gehabt. Um da ein 10k Poti nehmen zu können, müsstest Du die Widerstände drumherum auf 1/10 reduzieren und den Kndensator verzehnfachen. Und das müsstest Du mit allen drei Regler machen, wie sie woneinander abhängig sind. Dadurch wiederum verringert sich der Eingangswiderstand, so dass C1 auf 100µF geändert werden muss. Die ansteuernde Signalquelle muss einen entsprechend geringen Ausgangswiderstand haben. Ist das der Fall? Weiterhin winrd der AUsgang des OP-Amps viel höher belastet. Bei der verhältnismäßig geringen Versorgungsspannung fürchte ich, dass er überlastet wird oder zumindest mehr verzerrt, als Dir lieb ist.
Obi Wan schrieb: > Der Schaltplan sieht so aus Dann solltest Du alle Widerstände(einschl. der drei Potis) und ausser R1 und R2 um den Faktor 10 verkleinern und die Kondensatoren um den Faktor 10 vergrössern. Du müsstest noch den Treiber davor überprüfen, ob er für die jetzt stärkere Belastung geeignet ist. Gruss Harald
Stefan Frings schrieb: > Bei der > verhältnismäßig geringen Versorgungsspannung fürchte ich, dass er > überlastet wird oder zumindest mehr verzerrt, als Dir lieb ist. Also geht das nicht?
Obi Wan schrieb: > Für eine Schaltung benötige ich ein Poti mit 100k. Allerdings gibt es > das Poti, was ich gerne hätte (Schiebepoti) nur in 10k. Kann ich eine > Außenbeschaltung anhängen, welches mein 10k Poti in ein 100k Poti > umfunktioniert? Obi Wan schrieb: > Ginge nicht eine Parallelschaltung des Potis mit einem dementsprechenden > Widerstand? Da hat der Herr Ohm was dagegen. Dieser hat zur Vorsorge passende Gesetze erlassen, damit ja keiner auf solche Gedanken kommt, durch Parallelschaltungen von Widerständen den Gesamtwiderstand zu erhöhen.
> Der Schaltplan sieht so aus Reduziere alle Widerstandswerte auf 1/10, erhöhe die Kondensatoren um Faktor 10, und nimm einen TS912 statt dem unsäglichen TL081. TL081 an halbierte 9V Batterie, die gegen Entladeende 5.4V nur noch hat, wie blöd ist das denn, der kommt ja selbst bei +/-15V nur von VICR Common-mode Input voltage range 25°C ±11 −12 to 15 ±11 − 12 to 15 V Maximum Peak RL = 10 kΩ 25°C ±12 ±13.5 ±12 ±13.5 VOM RL ≥ 10 kΩ ull range output voltage swing ±12 ±12 V RL ≥ 2 kΩ ±10 ±12 ±10 ±12 also auf keinerlei Ausgangsspannungshub. Vollkoemmen fehldimensioniert. Geht höchstens mit 2 9V Batterieblocks.
Wegstaben Verbuchsler schrieb: > Da hat der Herr Ohm was dagegen. ...und der Herr Kirchhoff sicherlich auch. (1. Kirchhoffersche Regel aka "zwei Meter tief")
Es ist doch unsinnig hier alle Widerstände um Faktor 10 zu verringern und alle Kondensatoren um Faktor 10 zu erhöhen. Dadurch wird in dieser Schaltung der Eingangswiderstand zu niedrig. Kauf dir ein 100k Poti und es wird gut.
Obi Wan schrieb: > welches mein 10k Poti in ein 100k Poti > umfunktioniert? nicht "Gast" schrieb: > Obi Wan schrieb: >> Ginge nicht eine Parallelschaltung des Potis mit einem dementsprechenden >> Widerstand? > > Dazu bräuchtest du einen Widerstand mit -11kOhm und hättest trotzdem > nicht den gleichen Verlauf Widerstand über Schiebeweg. Seit wann wird denn dann der Widerstand größer?!? (Nicht zu verwechseln mit: Kann man aus 100 kOhm Poti ein 10kOhm Poti machen?)
MaWin schrieb: > TL081 an halbierte 9V Batterie, die gegen Entladeende 5.4V nur noch hat, > wie blöd ist das denn, der kommt ja selbst bei +/-15V nur von VICR > Common-mode Input voltage range 25°C ±11 −12 to 15 ±11 − 12 to 15 V > Maximum Peak RL = 10 kΩ 25°C ±12 ±13.5 ±12 ±13.5 VOM RL ≥ 10 kΩ ull > range output voltage swing ±12 ±12 V RL ≥ 2 kΩ ±10 ±12 ±10 ±12 also auf > keinerlei Ausgangsspannungshub. Vollkoemmen fehldimensioniert. Geht > höchstens mit 2 9V Batterieblocks. Lass Dir helfen...
> Es ist doch unsinnig hier alle Widerstände um Faktor 10 zu verringern > und alle Kondensatoren um Faktor 10 zu erhöhen. Dadurch wird in dieser > Schaltung der Eingangswiderstand zu niedrig. Der ist derzeit doch sowieso eher zu noch (mit den 10uF ergeben sich 0.34Hz untere Grenzfrequenz, die 10uF sollten also möglichst nicht vergrößert werden). Aber wie schon geschrieben, die ganze Schaltung ist Murks.
Werte das 10k Poti mit einem µC aus und steuere ein digitales 100k Poti an ;)
>Es ist doch unsinnig hier alle Widerstände um Faktor 10 zu verringern >und alle Kondensatoren um Faktor 10 zu erhöhen. Dadurch wird in dieser >Schaltung der Eingangswiderstand zu niedrig. >Kauf dir ein 100k Poti und es wird gut. Genau. >TL081 an halbierte 9V Batterie, die gegen Entladeende 5.4V nur noch hat, >wie blöd ist das denn,... Die Schaltung funktioniert bis rund 6V Batteriespannung herab, da sie invertierend arbeitet. Die Eingangsgleichtaktspannung ist dann immer noch 3V von den Rails entfernt. Der Ausgang bleibt bei 10k Last 1,5V von den Rails weg, was immer noch 3Vss Ausgangssignalhub ermöglicht. Millionen von Schaltungen mit dem TL081 arbeiten seit Jahrzehnten genau so. Also, was soll die ganze Aufregung??
Der Höhenregler ist aber ein 470Kohm!!, Wenn es sich um die beiden anderen zweige des Klangeinstellers handelt, einfach die Widerstände links und Rechts vom Poti ebenfalls um den Faktor 10 verkleinern, und die zugehörigen Kondensatoren um Faktor 10 vergrößern. nicht "Gast" schrieb: > Bevor du dir die Mühe machst, eine Schaltung zu entwerfen, die einen > > negativen Widerstandswert simuliert: nimm doch lieber dein 10k-Poti und > > hänge es an einen µC, der ein digitales 100k-Poti ansteuert. müde... schrieb: > Werte das 10k Poti mit einem µC aus und steuere ein digitales 100k Poti > > an ;) Das sagen nur die Spezialisten, die wenn sie auch nur einen simplen Einschalter benötigen, gleich einen Mikroprozessor einsetzen, und offenbar von dem Rest der Elektronik keine Ahnung haben. Ralph Berres
Summasumarum: Aufwand > Nutzen ==> bestelle was richtig ist. http://www.mikrocontroller.net/articles/Elektronikversender
Karl schrieb: > >> Dazu bräuchtest du einen Widerstand mit -11kOhm und hättest trotzdem >> nicht den gleichen Verlauf Widerstand über Schiebeweg. > > Seit wann wird denn dann der Widerstand größer?!? > (Nicht zu verwechseln mit: Kann man aus 100 kOhm Poti ein 10kOhm Poti > machen?) Hast du das Minuszeichen übersehen?
> Also, was soll die ganze Aufregung?? Im Gegensatz zu dir gucken andere Leute halt ins Datenblatt. Dort taucht als kleinste erwähnte Versorgungsspannung +/-5V, also 10V aus. Dort ist der Eingangsspannungsbereich von 4V unter V+ bis 4V über V- genannt und der Ausgangsspannungsbereich von 3V unter V+ bis 3V über V-. Der OpAmp wird also völlig ausserhalb jeder Spezifikation betrieben, und warum ? Ist er der einzige auf der Welt ? Nein, weil der Schaltungsentwickler ein Vollpfosten war, der nicht die leisteste Ahnung von Elektronik hatte, nie Daetnblätter liest, und schlicht zu blöd war, einen aktuellen OpAmp wie TS912 einzubauen (der keineswegs ein guter AudioOpAmp ist, aber immer noch besser als der TL081, wer die leistesten Ansprüche an Qualität hat könnte natürlich auch aus dutzenden anderen OpAmps wählen).
>Dort ist der Eingangsspannungsbereich von 4V unter V+ bis 4V über V- >genannt und der Ausgangsspannungsbereich von 3V unter V+ bis 3V über V-. Ja, das ist das, was der Hersteller garantiert. Typisch sind die Teile weit unkritischer, was für einen normalen Bastler völlig ausreichend ist. Es geht hier nicht um die Serienproduktion einer Industrieschaltung, sondern ein Bastler will einfach nur Spaß haben und baut eine Schaltung nach, die Millionen vor ihm auch schon so aufgebaut haben.
>Nein, weil der Schaltungsentwickler ein Vollpfosten war, der nicht die >leisteste Ahnung von Elektronik hatte, nie Daetnblätter liest, und >schlicht zu blöd war, einen aktuellen OpAmp wie TS912 einzubauen (der >keineswegs ein guter AudioOpAmp ist, aber immer noch besser als der >TL081, wer die leistesten Ansprüche an Qualität hat könnte natürlich >auch aus dutzenden anderen OpAmps wählen). Der TLC071 scheint hier sinnvoll.
Michael Köhler schrieb: > Boa, wie schwer es ist ein 100k Poti zu kaufen. Erschreckend... Nun, bei Schiebereglern ist inzwischen das Angebot doch recht dünn... Gruss Harald PS: Oft genug geht das allerdings auch nach dem Motto:"Ich habe in meinem Kühlschrank einen Joghurt, zwei Tomaten und ein Stück Speck. Was kann ich damit für ein Viersterne-Gourmet-Mahl zubereiten?"
> Typisch sind die Teile weit unkritischer Nur wenn man auf alle weiteren Daten, wie Klirrfaktor und Slew-Rate und Rauschen keinerlei Wert legt. Und es ist wirklich nicht so schwer es heute besser zu machen: Einfach mal die vor 30 Jahren gelernte Typennummer vergessen und eine neue lernen. Aber nein, Betonkopfverhalten ist ja so einfach, blöd sein, blöd bleiben, und nichts dazulernen, dann lieber verargumentieren zu versuchen daß Datenblätter lügen während man bei allem anderen schon weit vor der Datenblattgrenze da jammern bekommt, halt gerade so wie es die eigene Merkbefreitheit und Borniertheit befiehlt. Vermutlich gab es wirklich mal einen mit 9V betriebenen TL081 Verstärker der genau das tat was er sollte: Im Fuzz Verzerrer. Davon sollte man nicht ableiten, daß seit dem 9V für TL081 echt super ist. ES GIBT KEINEN SINNVOLLEN GRUND, einen TL081 an 5.4V..9V zu betreiben, es gibt genug andere OpAmps (die ausserdem vom Eingangswiderstand für Audio noch besser geeignet sind).
MaWin schrieb: > ES GIBT KEINEN SINNVOLLEN GRUND, einen TL081 an 5.4V..9V zu betreiben, > es gibt genug andere OpAmps (die ausserdem vom Eingangswiderstand für > Audio noch besser geeignet sind). Ich denke, das kann man getrost so unterschreiben. Nen TL081 kauft man heute doch nur noch, wenn einem die Pistole auf die Brust gesetzt wird, oder? :D
Karl schrieb: >> Dazu bräuchtest du einen Widerstand mit -11kOhm und hättest trotzdem >> nicht den gleichen Verlauf Widerstand über Schiebeweg. > Seit wann wird denn dann der Widerstand größer?!? Rechne es aus: 1 / (1 / 10k + 1 / -11k) Sind 110k. Bei den Genauigkeit der Schiebepotis durchaus akzeptabel. Allerdings dürfte es einfacher sein, ein 100k-Poti zu beschaffen als einen -11k-Widerstand. Harald Wilhelms schrieb: > Nun, bei Schiebereglern ist inzwischen das Angebot doch recht dünn... http://www.reichelt.de/Schiebepotis/RS60112-LIN100K/3//index.html?ACTION=3&GROUPID=3713&ARTICLE=73867&SHOW=1&START=0&OFFSET=500& Sogar in Sterero! Btw: Für eine einfache Klangbrücke nimmt man Drehpotis. Schiebepotis bringen hier keinen Vorteil und nehmen unnötig Platz weg. MaWin schrieb: > Nein, weil der Schaltungsentwickler ein Vollpfosten war, der nicht die > leisteste Ahnung von Elektronik hatte, nie Daetnblätter liest, und > schlicht zu blöd war, einen aktuellen OpAmp wie TS912 einzubauen Ach was, der hat nur die Schaltung aus dem alten Bastelbuch von Anno dunno abgemalt. Und da waren immer TL081 drin... ;-)
>Aber nein, Betonkopfverhalten ist ja so einfach, blöd sein, blöd >bleiben, und nichts dazulernen, dann lieber verargumentieren zu >versuchen daß Datenblätter lügen während man bei allem anderen schon >weit vor der Datenblattgrenze da jammern bekommt, halt gerade so wie es >die eigene Merkbefreitheit und Borniertheit befiehlt. Schon fast amüsant, wie du dich aufregst. >ES GIBT KEINEN SINNVOLLEN GRUND, einen TL081 an 5.4V..9V zu betreiben, >es gibt genug andere OpAmps (die ausserdem vom Eingangswiderstand für >Audio noch besser geeignet sind). Eingangswiderstand?? Was ist denn am Eingangswiderstand des TL081, einem JFET-OPamp, der hier als invertierender Verstärker eingesetzt wird, auszusetzen?? Jetzt wird es wirklich lächerlich. Übrigens: Wer sagt eigentlich, daß der TE die Schaltung mit einer 9V-Batterie betreibt? Was ist, wenn er eine stabile Festspannung verwendet? Oder zwei 9V Batterien? Und bis 5,4V herab ist eine 9V Batterie sowieso kaum nutzbar, weil der Innenwiderstand der Batterie für eine Audioschaltung zu groß wird. >Ich denke, das kann man getrost so unterschreiben. Nen TL081 kauft man >heute doch nur noch, wenn einem die Pistole auf die Brust gesetzt wird, >oder? Der TL081 ist bis heute einer der meistverkauften OPamps. Auch für Industrieschaltungen hat der TL08X, oder genauer die ganze Familie (TL05X, TL06X, TL07X) noch bemerkenswerte Vorteile, wie hohe Slewrate, niedriges Rauschen, niedrige Verzerrungen, bei gleichzeitig sehr geringem Stromverbrauch. Und das Ganze zu einem unschlagbar günstigen Preis. Desweiteren wird dieser Opamp von zahlreichen Herstellern aufgelegt, was eine hohe Verfügbarkeit heute und in Zukunft bedeutet.
Timm Thaler schrieb: > Karl schrieb: >>> Dazu bräuchtest du einen Widerstand mit -11kOhm und hättest trotzdem >>> nicht den gleichen Verlauf Widerstand über Schiebeweg. >> Seit wann wird denn dann der Widerstand größer?!? > > Rechne es aus: 1 / (1 / 10k + 1 / -11k) > > Sind 110k. Bei den Genauigkeit der Schiebepotis durchaus akzeptabel. > Allerdings dürfte es einfacher sein, ein 100k-Poti zu beschaffen als > einen -11k-Widerstand. OMG, ich hab doch glatt das Minus überlesen und die Ironie übersehen :-) (dachte das wäre ne Tilde) Nett, was man mit Arithmetik alles machen kann. Dabei fällt mir ein: Wenn in einem Raum 2 Leute sind, und es gehen 3 raus, dann muss einer wieder rein, damit der Raum leer ist.
Karl schrieb: > Nett, was man mit Arithmetik alles machen kann. Nicht nur mit Arithmetik. Es dürfte durchaus machbar sein, mit einer aktiven Schaltung einen Widerstand von -11k zu simulieren. Sinnvoll ist das in diesem Fall natürlich nicht.
Timm Thaler schrieb: > Karl schrieb: >> Nett, was man mit Arithmetik alles machen kann. > > Nicht nur mit Arithmetik. Es dürfte durchaus machbar sein, mit einer > aktiven Schaltung einen Widerstand von -11k zu simulieren. Entsprechende Schaltungen gibts zur Linearisierung von PT-Widerständen. Gruss Harald
Harald Wilhelms (wilhelms) schrieb: Timm Thaler schrieb: >> Karl schrieb: >>> Nett, was man mit Arithmetik alles machen kann. >> >> Nicht nur mit Arithmetik. Es dürfte durchaus machbar sein, mit einer >> aktiven Schaltung einen Widerstand von -11k zu simulieren. > Entsprechende Schaltungen gibts zur Linearisierung von > PT-Widerständen. > Gruss > Harald NIC (Negative Impedance Converter) http://elektroniktutor.de/analogverstaerker/nic.html
Bitte melde dich an um einen Beitrag zu schreiben. Anmeldung ist kostenlos und dauert nur eine Minute.
Bestehender Account
Schon ein Account bei Google/GoogleMail? Keine Anmeldung erforderlich!
Mit Google-Account einloggen
Mit Google-Account einloggen
Noch kein Account? Hier anmelden.
