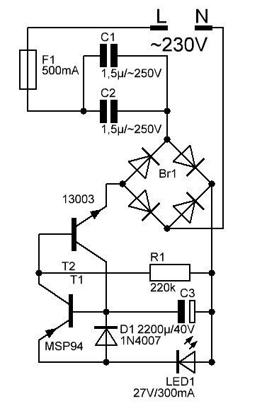
Hallo Forengemeinde, Ich habe die in der Anlage befindliche Schaltung aufgebaut und in Betrieb genommen. Läuft auch super und alle Bauteile bleiben kalt. Was mir aber sorgen macht ist ein möglicher Zustand beim Einschalten. C1 und C2 können vom letzten Betrieb noch geladen sein. Im einschaltmoment können somit Spannungen von bis zu 630 V am Gleichrichter anstehen. Der Gleichrichter ist auf ~250V ausgelegt ebenso sind die Transistoren auf 350V Sperrspannung ausgelegt. Ich weiß das Halbleiter beim Überschreiten der Sperrspannung erstmal leitend werden, was aber nicht unbeding bei diesem Desigen kritisch ist. Die Frage ist nur reicht die Energie in C1 und C2 aus um die Halbleiter beim Durchbruch dauerhaft zu schädigen. Bis jetzt läuft noch alles. MfG Christof Rieger
Die 250 Volt Kondensatoren z. B. sind viel zu knapp ausgelegt. Nimm min. 380 V Typen. Oder noch besser - Finger weg vom 230 V Netz.
C1 und C2 sind Entstörkondensatoren die sogar für den Betrieb direkt zw. L und N konzepiert sind. Die machen mir keine Sorge !
So etwas gibt es zum Beispiel fertig beim blauen Klaus, als "LED-Vorschaltplatine". Der Aufbau ist oft ziemlich einfach: Nach dem Netzkondensator (bestimmt natürlich den Strom, überbrückt mit Entladewiderstand) einfach eine Gleichrichterbrücke. Zur Einschaltstrombegrenzung ist noch ein Reihenwiderstand vorgesehen.
Klar geht das auch, aber Widerstand in Reihe und dann noch bei Kapazitiven Spannungsteiler bedeutet ordendlich unnötige Verlusstleistung. Ich hab mir die Anlaufverzögerung mit den Transistoren nicht ohne Grund ausgedacht.
Wenn die zu betreibende Last 27V, 300mA, also 8W hat, wäre es da nicht sinnvoller, über einen kleinen Sperrwandler mit einem IC TOP22x oder VIPER17 nachzudenken?
Klar auch möglich. Aber ich hab die Antwort bei Wikipedia gefunden. http://de.wikipedia.org/wiki/Zweiter_Durchbruch Die Zerstörung geht, immer rein von der thermischen Energie aus. Ein normaler Durchbruch erstreckt sich über den gesammten PN-übergang die Kennlinie entspricht einer Z-Diode. Also der Durchbruch selbst richtet erst mal keinen Schaden an. Angenommen der Durchbruchswiderstand liegt bei ca. 10 Ohm dann fließt ein Strompuls von satten 60 A. Eine Pulsüberlastung von 1:10 geht meistens noch aber ich meine mein Transistor kann nur 3A. Das ist dann schon kritisch. @ Matthias Das schöne ist ja dass ich im Betrieb nur ca. 0,7 W Verlustleistung in der Spannungsaufbereitung habe. Das ist weniger als 10 %.
Da will mal wieder einer das Kondensatornetzteil neu erfinden und hat absolut nichts kapiert. Faselt was von Durchbruch und Kennlinie und vergißt den Entladewiderstand an C1/2.
Ah, da scheint jemand Ahnung von den “Schmutzefekten“ zu haben. C1 und C2 ist jener. http://www.reichelt.de/Funkentstoerkondensatoren/PAN-X2-1500N/3/index.html?;ACTION=3;LA=2;ARTICLE=129280;GROUPID=3157;artnr=PAN-X2-1500N Mit welchem Ri darf ich in diesem Extremfall rechnen ?
Gegenfrage: Wie schnell willst Du diese Kondensatoren entladen? Daraus ergibt sich doch ganz einfach der Widerstand.
Christof Rieger schrieb: > Im einschaltmoment > können somit Spannungen von bis zu 630 V am Gleichrichter anstehen. Überleg das besser nochmal... Wofür ist eigentlich der ganze Hokuspokus mit den 2 Transistoren? spontan schrieb: > Gegenfrage: Wie schnell willst Du diese Kondensatoren entladen? Eher: Was sagt die Norm? Die eigentliche Frage ist ja: wie lange darf nach dem ausstecken/abklemmen noch gefährliche Spannung an den Steckkontakten/Anschlussklemmen anliegen?
> Die eigentliche Frage ist ja: wie lange darf nach dem > ausstecken/abklemmen noch gefährliche Spannung an den > Steckkontakten/Anschlussklemmen anliegen? Schön ... Und wie lautet die Antwort ?
Nach 1s muß U kleiner 34V sein (an berührbaren Steckerstiften, DIN EN 60335: 2012) Nach 1s muß U kleiner 60V sein (an berührbaren Steckerstiften, DIN EN 60204: 2007) Nach 5s muß U kleiner 60V sein (aktive Teile, oder Warnhinweis auf dem Gerät, DIN EN 60204: 2007)
>Nach 1s muß U kleiner 34V sein Nach 1s muß U kleiner 34V sein
Wenn ich mich nicht verrechnet habe, müsste dann der Parallelwiderstand
etwa 145k sein.
Das mit den Normen ist nochmal ein guter Hinweis. Da es eine fest verbaute Deckenlampe ist reichen also 5 sec 60V. Das beseitigt zwar nicht mein Problem wenn schnell hintereinander ausgeschaltet wird, ist aber gut zu wissen.
Die Transistoren bilden eine Anlaufverzögerung. Sie sollen verhindern, dass beim Einschlten zu große Ströme fließen.
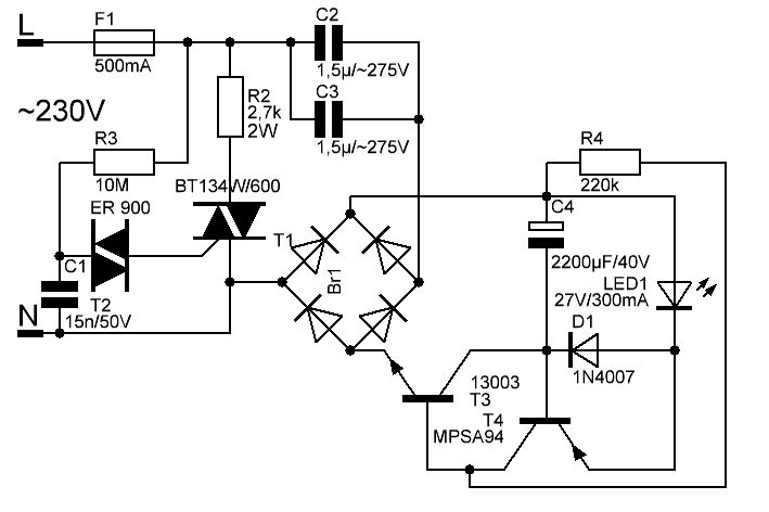
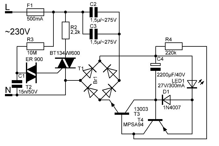
Ich hab eien Lösung gefunden. Die Bauteile kosten ca. 50 Cent und bringen nur ca. 3mW zusätzliche Verlustleistung. R3 und C1 sind so ausgelegt, dass C1 sich nicht über die Triggerspannung von T2 aufladen kann solange die Netzspannung von ~230V anliegt. Unterbricht man nun die Versorgungsspannung so läd sich selbst bei einer Restladespannung von 48V, C1 nach spätestens 210ms auf die Triggerspannung des Diacs auf und der Triac wird gezündet. Über den R2 wird dann die Restladespannung innerhalb von 30ms auf unter 22V entladen. Damit wird die Schaltung auch Stehlampentauglich und mein Problem mit der Vorladung von C2 und C3 ist dann auch erledigt. Selbst wenn der Triac mal unerwartet für eine Halbwelle zündet sollte das der R2 überleben. LG Christof Rieger
Also zumindest für die Übersichtlichkeit des Schaltplans bekommst du eine Sechs.
Christof Rieger schrieb: > Ich hab eien Lösung gefunden. Warum brauchst du für ein stupides KONDENSATORnetzteil mehr Bauteile als andere für ein komplettes Schaltnetzteil? Nach wie vor ungeklärt: was machen die Transistoren? Die Simulation zeigt: nichts Spürbares... > Selbst wenn der Triac mal unerwartet für eine Halbwelle zündet sollte > das der R2 überleben. Was ist das für ein Widerstand? Immerhin muss der eine Pulsleistung von 24W...48W (je nach Rechenart) aushalten. Ein Schichtwiderstand packt das nicht, weil diese Energie so schnell nicht in den Widerstandskörper eingeleitet werden kann, sondern in der Widerstandsbahn gespeichert werden muss. Und weil diese Widerstandsschicht nur hauchdünn ist, kann die nicht viel ab...
Hi Lothar, lass dir mal den Stromfluss aus der Spannungsquelle (230V, 50Hz) plotten, dann siehst du was die Transistoren machen. Dazu auch mal mit einer Phasenverschiebung um 90 Grad starten. Der Einwand mit dem Widerstand ist allerdings sehr berechtigt, ein Schichtwiderstand könnte in der Tat zu einem Problem werden. LG Chrsitof
>lass dir mal den Stromfluss aus der Spannungsquelle (230V, 50Hz) >plotten, dann siehst du was die Transistoren machen. Dazu auch mal mit >einer Phasenverschiebung um 90 Grad starten. Sieh dir mal mit einem Oscilloscope an was auf dem Netz los ist wenn der Kühlschrank einschaltet oder dein Staubsauger. Das ist alles nicht mehr sinusförmig. Das geht ungehindert durch deine Kondensatoren als kapazitive Widerstände und sorgt für viel Strom durch deine LED. Die wird nicht sofort sterben, aber lange halten wird die auch nicht.
Mit Sicherheit nicht. Die verwendete LÉD kann eigendlich 50W und dann muss der Störimpuls noch an den 2200 µF Kondensator vorbei. @Lothar Die Transistoren, die du ausgewählt hast haben eine viel höhere Stromverstärkung als die, die ich verwendet habe. Du müsstest den R1 dann auf 1,8MOhm erhöhen.
> lass dir mal den Stromfluss aus der Spannungsquelle (230V, 50Hz) > plotten, dann siehst du was die Transistoren machen. Wär es zuviel verlangt, dass du mal mit deinen Worten ausführlich die Funktion bzw. die gewünschte Wirkung erklärst?
>muss der Störimpuls noch an den 2200 µF Kondensator vorbei.
Träum weiter.
Das hatte ich schon weiter oben erklärt. Die Transistoren bilden den Anlaufwiderstand. Würde ich sie überbrücken und bei einem Phasenwinkel von 90 Grad die Schaltung anschalten so hätte ich im ersten Moment 315 V an einer fast rein kapazitiven Last, die entladen ist. Sprich einen extrem hohen Einschaltstrom. T4 ist zuerst gesperrt. T3 hingeg wird im Einschaltmoment sofort über R4 mit einen Basisstrom beaufschlagt. Damit beginnt sich T3 zu öffnen. Die Stromverstärkung von T3 ist nur etwar 8. Damit wird C4 mit einem Strom von weniger als 20mA geladen. Ist die Spannung über der LED und der D1 nun soweit angestiegen, dass sie leitend wird so wird auch die B-E Strecke von T4 leitend, der dann zusätzlichen Strom an die Basis vom T3 liefert. Damit steigt sehr schnell der Stromfluss durch C1, LED, D1 und T4, der wiederum T3 weiter öffnet. Das geht solange bis T3 Uce sat erreicht hat. Somit wirkt jetzt T3 fast wie ein Kurzschluss und ich habe die Verlustleistungen nicht, die ein Anlaufschutzwiderstand mit sich bringen würde. Über D1, T3 und T4 fallen im Betriebszustand nur etwar 0,9V Spannung ab. Macht etwar 250mW Verlustleistung. LG Christof
@ Lothar Miller Habe nochmal nach dem Widerstand geschaut. Ein Metaloxidschichtwiderstand mit 2W sollte das ab können. Dann kostet die Entladeschaltung eben 60 Cent. LG Christof
Auf deiner Niedervoltseite bringt das nichts. Bei Schaltnetzteilen werden 1-2 220KOhm auf der Hochvoltseite eingesetzt. Also zwischen L hinter der Sicherung und N.
Timm Thaler schrieb: > Sollte die LED mal kaputtgehen: ...sollte man eine Crowbar am Ausgang haben. Wenn man dann alle Bauteile zusammenzählt, kann man sicherlich auch gleich ein Schaltnetzteil nehmen. Gruss Harald
@Michael Hier geht es um den R2 am Triac. @Timm Thaler Jo, Die LED ist eine Matrix aus 5-Strängen zu je 10 LED. Da die LED mit weniger als 20% ihrer maximal Leistung betrieben wird, wäre sogar noch ein Strang in der Lage die gesammte Leistung aufzunehmen. Ich glaube kaum, dass die LED bei diesem starken Unterlastbetrieb überhaupt in absehbarer Zeit den Löffel abgibt. Eher brechen die Lötstellen, aber das wäre genauso verhängnisvoll ;-) LG Christof
Hallo Bin heute endlich mal dazu gekommen die Entladeschaltung zusammen zu bauen. (der vordere Teil des Schaltplans) Den R2 habe ich auf 2,7kOhm geändert. In der Praxis entläd die Schaltung die Klemmspannung auf 15 V in Sekunden Bruchteilen. Gelegentlich zündet der Triac auch beim Einschalten der Lampe für eine Halbwelle. Mit dem gewählten 2W Metalloxydwiederstand sollte der Konstrukt aber trotzdem Dauerbetriebsfest sein. Siehe Datenblatt oben. LG Christof Rieger
Bitte melde dich an um einen Beitrag zu schreiben. Anmeldung ist kostenlos und dauert nur eine Minute.
Bestehender Account
Schon ein Account bei Google/GoogleMail? Keine Anmeldung erforderlich!
Mit Google-Account einloggen
Mit Google-Account einloggen
Noch kein Account? Hier anmelden.








