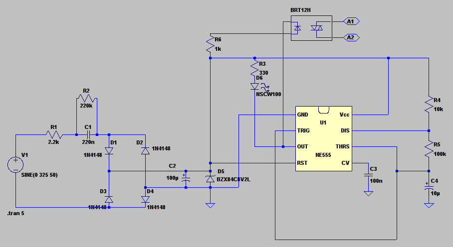
Guten Abend allerseits.., entschuldigt bitte, daß ich euch von dem wohlverdienten Tatort abhalte, aber ich folgendes Problem: Ich habe die angehängte Schaltung aufgebaut. An dem Optotriac BRT12H betreibe ich einen 230Volt-12W-LED-Scheinwerfer der vor sich hin blinken soll. Die Schaltung hat auch wenige Minuten nach dem Aufbau funktioniert und dann nicht mehr: immer wenn die LED-Lampe aus sein sollte flackert sie. Meine Vermutung ist das aus irgendeinem Grund der BRT12H hops gegangen ist. Mein Trenntrafo ist gerade verliehen, so kann ich das nicht mit dem Oszi prüfen. Hat jemand eine Idee wo der Fehler liegt? Ich nehme an, daß der LED-Scheinwerfer ein Kondensatornetzteil hat? Er ist auf jeden Fall sehr leicht. Deswegen habe ich auf den Snubber verzichtet.. Schöne Grüße Flo
flolix schrieb: > Ich nehme an, daß der LED-Scheinwerfer ein Kondensatornetzteil hat? Kannst du den nicht aufschrauben und deine Angabe verifizieren? Sollte da ein Schaltnetzteil drin sein, ist deine GFehlerbeschreibung plausibel.
Michi schrieb: > Kannst du den nicht aufschrauben und deine Angabe verifizieren? Sollte > da ein Schaltnetzteil drin sein, ist deine GFehlerbeschreibung > plausibel. Danke für die schnelle Rückmeldung.. ja das sollte ich wohl machen.. der Scheinwerfer ist fest montiert und nicht einfach auseinanderzunehmen.. bin einfachheitshalber von einem Kondensatornetzteil ausgegangen, aber werde das morgen verifizieren. Dachte weiter: bei so einer geringen Leistung können doch die Spannungspitzen nicht so schlimm sein.. Schönen Abend noch. Flo
>und dann nicht mehr: immer wenn die LED-Lampe aus sein sollte flackert Sollte sie, oder ist sie auch wirklich aus? Kommt am OUT-Pin des 555 überhaupt noch eine sauberes Rechteck raus? Blinkt die LED auch sauber?
Jens G. schrieb: > Sollte sie, oder ist sie auch wirklich aus? > Kommt am OUT-Pin des 555 überhaupt noch eine sauberes Rechteck raus? > Blinkt die LED auch sauber? Optisch blinkt die LED sauber. Mit dem Oszi konnte ich das bis jetzt noch nicht prüfen. Pullup Widerstand am Out-Pin ändert auch nichts..
Entschulidgt.. der flo und der flolix bin beides ich! Schöne Grüße Flo
Habe das Problem gelöst in dem ich einen Snubber eingebaut habe. Als Fazit für andere: der BRT12H oder auch BRT13H scheinen sehr empfindlich zu sein was Spannungsspitzen angeht... und sie sind dann auch gleich kaputt.. nicht erstmal eine Fehlzündung.. Schönen Tag noch Flolix
Bitte melde dich an um einen Beitrag zu schreiben. Anmeldung ist kostenlos und dauert nur eine Minute.
Bestehender Account
Schon ein Account bei Google/GoogleMail? Keine Anmeldung erforderlich!
Mit Google-Account einloggen
Mit Google-Account einloggen
Noch kein Account? Hier anmelden.
