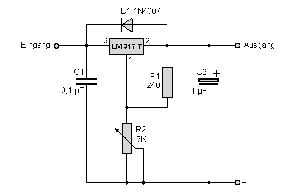
Hi Bei diesem Schaltplan (siehe Anhang) finde ich nur einen Minus Anschluss wo muss ich die Minus Pole anschließen? Lgf
Aaron schrieb: > Bei diesem Schaltplan (siehe Anhang) finde ich nur einen Minus Anschluss > wo muss ich die Minus Pole anschließen? Der Minuspole ist fuer Ein und Ausgang gemeinsam.
Hi Aaron,
der Schaltplan ist unguenstig gezeichnet, eigentlich sollte es Masse
statt Minus heissen.
In jeden Fall kannst du fuer die Eingangsspannung und Ausgangsspannungs
den gleichen Masseanschluss ("Minus") verwenden.
-Olibert
Bitte melde dich an um einen Beitrag zu schreiben. Anmeldung ist kostenlos und dauert nur eine Minute.
Bestehender Account
Schon ein Account bei Google/GoogleMail? Keine Anmeldung erforderlich!
Mit Google-Account einloggen
Mit Google-Account einloggen
Noch kein Account? Hier anmelden.
