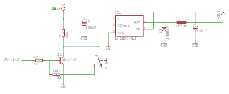
Hallo, für ein kleines Projekt hoffe ich, ihr könnt mir hier weiterhelfen. Es handelt sich um eine batteriebetriebene Schaltung (4x 1,5V), wobei ich bei einer Last von max 500mA eher an einen Schaltregler denke. Dabei fiel mir der LM2575 ein, der eine Spannung von 3,3V für einen ATMega + Peripherie erzeugen soll. Die eigentliche Anwendung mit dem Atmel wird nur im Bedarfsfall eingeschaltet, berechnet dann ein bischen was und schaltet sich dann wieder aus. Die meiste Zeit soll das Gerät also ausgeschaltet sein. Dummerweise scheint der Switcher aber auch dann noch einiges an Strom zu verbraten, solange er nicht über den On/Off-Pin ausgeschaltet wird. Daher folgende Idee aus dem Anhang. Der On/Off-Pin hängt direkt an Vin, somit ist der Switcher inaktiv. Über einen Taster wird die Leitung auf Masse gezogen, woraufhin der Regler aktiv wird und die Schaltung mit Strom versorgt. Am Atmega wird ein Pin auf High gesetzt, der an der Basis des Transistors angeschlossen ist. Dieser schaltet durch und legt den On/Off-Pin dauerhaft auf Masse. Ist der uC irgendwann fertig, schaltet er seinen Pin auf Low, woraufhin der Transistor sperrt und On/Off wieder High wird. Der uC kappt sich somit selbst den Strom. Habe ich hier vielleicht einen Denkfehler? Insbesondere bei der Schaltung bin ich mir recht uneinig, ob Beispielsweise R1 überhaupt nötig ist. Oder gibt es vielleicht einen besseren Schaltregler der für meinen Bedarf besser geeignet wäre? Ideal wäre wohl auch der einfache Linearregler LF33 gewesen, wie im Tutorial "Versorgung aus einer Zelle" beschrieben. Zumal er sich selber abschalten kann, wenn ic alles dahinter schlafen lege. Allerdings würde ich bei einer Verlustleistung von ~1,5W wohl nicht um einen Kühler drumherum kommen, und der Aufbau sollte schon sehr flach sein (smd)
Stefan M. schrieb: > Insbesondere bei der Schaltung bin ich mir recht uneinig, ob > Beispielsweise R1 überhaupt nötig ist. Dann überleg mal, was passiert, wenn man R1 wegläßt. Bei 6V Versorgungsspannung liegt, sobald T1 richtig durchschaltet, an seinem Emitter eine Spannung von vielleicht 5,7V. Dafür wäre aber eine Basisspannung von ca. 6.4V erforderlich und nicht die 3.3V vom µC.
Das is genau andersrum: R3 rauswerfen und R1 da lassen wo er is.
Stefan M. schrieb: > Am Atmega wird ein Pin auf High gesetzt, der an der Basis des > Transistors angeschlossen ist. Ist der uC irgendwann fertig, > schaltet er seinen Pin auf Low, woraufhin der Transistor sperrt Ich würde zum sicheren Abschalten des Transistors noch einen Widerstand zwischen B und E vorsehen... test schrieb: > Schmeiß den R3 raus Martin Wende schrieb: > R3 rauswerfen Soll in beiden Fällen wohl heißen: ersetze den R3 durch eine Brücke. Denn ein rausgeworfener Widerstand ist eine Unterbrechung...
Vielen Dank, dass hat mir doch schon hervorragend weitergeholfen Der Widerstand am Emitter wurde entfernt, und ein Neuer zwischen Basis und Emitter eingefügt, damit B einen definierten Pegel im Aus-Zustand des uC hat. Jetzt hapert es aber an der Dimensionierung der jeweiligen Widerstände. Die Last für den Transistor ist ja recht überschaubar - der On/Off-Pin. Wie viel Strom der braucht finde ich leider nicht im Datenblatt, wird aber wohl sehr gering sein
Bitte melde dich an um einen Beitrag zu schreiben. Anmeldung ist kostenlos und dauert nur eine Minute.
Bestehender Account
Schon ein Account bei Google/GoogleMail? Keine Anmeldung erforderlich!
Mit Google-Account einloggen
Mit Google-Account einloggen
Noch kein Account? Hier anmelden.

