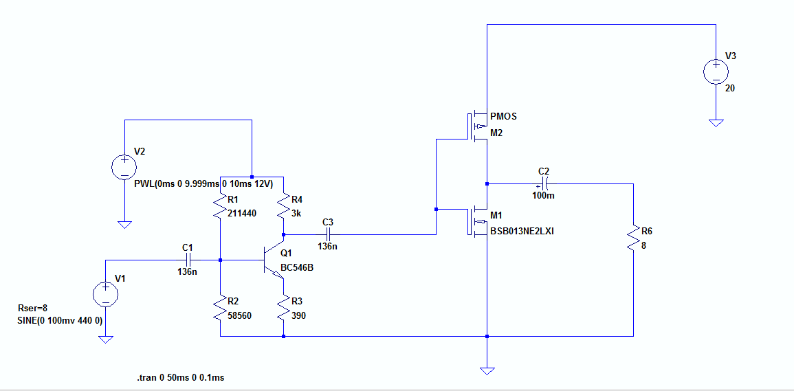
Hallo liebe Community, wie der Titel schon verrät möchte ich einen Gegentaktverstärker mit Mosfets bauen. Dass die Widerstandswerte nicht realisierbar sind ist mir klar, das waren auch nur Rechnungen. Das Problem was auftaucht ist, dass die Simulation ergibt, dass die obere Halbwelle nicht verstärkt wird (an der Last ist also die Häflte der Zeit Leistung=0). Woran kann das liegen? MfG karlderkaefer
Deine Gates haben keinen definierten (Gleichstrom-)Arbeitspunkt... Du hast hier zwei Verstärker hintereinander. Welcher macht Probleme?
ichdu ersiees schrieb: > wie der Titel schon verrät möchte ich einen Gegentaktverstärker mit > Mosfets bauen. Dort gibts weitere Tipps: www.elektronik-kompendium.de/forum/forum_entry.php?id=187736 Gruss Harald
Und dann ist bei jeder Halbwelle die Übernahme interessant, denn bei Ub/2 (20V/2) an den Gates leiten bei jeder Halbwelle garantiert beide Mosfets. Du wirst das Gesamtkonzept nochmal überarbeiten müssen...
Bitte melde dich an um einen Beitrag zu schreiben. Anmeldung ist kostenlos und dauert nur eine Minute.
Bestehender Account
Schon ein Account bei Google/GoogleMail? Keine Anmeldung erforderlich!
Mit Google-Account einloggen
Mit Google-Account einloggen
Noch kein Account? Hier anmelden.
