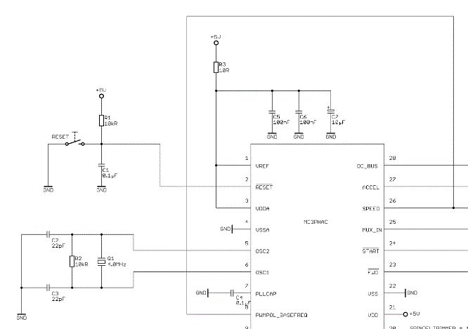
Hallo zusammen, im Rahmen meiner Technikerschule sind wir zur Zeit dabei einen modularen Frequenzumrichter zu überarbeiten, und dazu muss die Steuerplatine neu aufgebaut werden. Da ich in meiner Tätigkeit eher mit Starkstrom zu tun habe, bin ich in Sachen µC und Elektronik zwar nicht ganz unwissend, aber das Detailwissen fehlt dann doch. Zu meinem Problem: Ich habe einen µC MC3PHAC und muss diesen mit einem Takt von 4mHz versorgen. Ich habe einen 4mHz Oszilator welcher mich beim Anschluss etwas zum Grübeln bringt. Eingänge am µC sind wie folgt beschrieben OSC1 - Oscillator input used as part of a crystal or ceramic resonator clock circuit. Can also accept a signal from an external canned oscillator OSC2 - Oscillator output used as part of a crystal or ceramic resonator clock circuit.(1) Der Oszilator besitzt 4 Pins 1 - NC / Enable 7 - GND 8 - Output 14 - +Vcc Liege ich richtig mit der Ahnung OSC1 auf Pin 7, Output OSC2 auf Pin 14 +Vcc GND auf Masse Für jeden Elektroniker bestimmt total klar, wenn man mit Anlagen von 63 - 4000 A zu tun hat ist das eine andere Welt. Da ich wie gesagt Einsteiger in diesem Bereich bin, hoffe ich auf eure kompetente Hilfe. Will mir nicht gleich irgendwas zerschießen mfg Daniel
Daniel E. schrieb: > Ich habe einen µC MC3PHAC und muss diesen mit einem Takt von 4mHz > versorgen. Ich habe einen 4mHz Oszilator welcher mich beim Anschluss > etwas zum Grübeln bringt. zimelich langsamer Controller. Häng den Ausgang des Oszillators (Pin 8) an den OSC1-Pin deines Controllers. Beide musst du natürlich noch an die Stromversorgung hängen und beim Controller die Bunker-Kondensatoren nicht vergessen.
Weil Du ein "Lichtbogenzauderer" bist: > Liege ich richtig mit der Ahnung > OSC1 auf Pin 7, Output > OSC2 auf Pin 14 +Vcc > GND auf Masse Fast. So geht's: > OSC1 - Oscillator input used as part of a crystal or ceramic resonator > clock > circuit. Can also accept a signal from an external canned oscillator Das ist der gesuchte Takteingang. > OSC2 - Oscillator output used as part of a crystal or ceramic resonator > clock circuit.(1) Diesen PIN musst Du offen lassen (NC) oder zum Portpin umwidmen. Wenn der uC Das kann. > 1 - NC / Enable Nicht anschließen. > 7 - GND negative Versorgungsspannung/GND > 8 - Output Taktausgang > 14 - +Vcc meist +3,3V oder +3,3V bis +5V selten +5V Viel Erfolg Löti
Lothar S. schrieb: > Diesen PIN musst Du offen lassen (NC) oder zum Portpin umwidmen. > Wenn der uC Das kann. > Was ist ein Portpin? Auf der ursprünglichen Platine sind OSC 1 und 2 angeschlossen. (siehe Anhang) STK500-Besitzer schrieb im Beitrag #: >Beide musst du natürlich noch an die Stromversorgung hängen und beim >Controller die Bunker-Kondensatoren nicht vergessen. Sind damit die Kodensatoren an der Einspeisung gemeint?
> Sind damit die Kodensatoren an der Einspeisung gemeint? Ja. > Was ist ein Portpin? I/O
Lothar S. schrieb: >> Sind damit die Kodensatoren an der Einspeisung gemeint? > > Ja. > >> Was ist ein Portpin? > > I/O Ah ok also z.B. RS-232...die sind bei dem µC auf anderen pins.....da mus ich als nächstes dran.... macht ja alles spaß =) aber wenn man nicht jeden tag damit zu tun hat .... :-/
Hallo zusammen, die Platine läuft, und Signale lassen sich prima Softwaremäßig steuern Jetzt stehe ich mal wieder vor einem Bauteil dessen funktion mir nicht ganz klar ist. Habe hier einen MAX4427, ein MOSFEET-Driver. Wenn ich das richtig verstehe ist das ein Umsetzer für ttl/cmos signale, also das Signal was ich aus meinem µC bekomme, auf eine Spannung von 0-20 V. Kann mich jemand in meiner Vermutung bestätigen? Brauche ein Steuersignal von 15 V für meine IGBT-Treiber, will aber nicht blind 15 V draufgeben ohne mir über die Funktion sicher zu sein. mfg Daniel
Bitte melde dich an um einen Beitrag zu schreiben. Anmeldung ist kostenlos und dauert nur eine Minute.
Bestehender Account
Schon ein Account bei Google/GoogleMail? Keine Anmeldung erforderlich!
Mit Google-Account einloggen
Mit Google-Account einloggen
Noch kein Account? Hier anmelden.
