Hallo liebe Elektronikfreunde. Leider hat mein ZF-Filter keine Wirkung. Ich habe mir das Franzis Ukw-Radio gekauft. Da immer zwei Sender auf einer Frequenz sind, wollte ich dieses Problem durch den 10,7 Mhz Zf-Filter regeln. Es hat nicht funktioniert :(. Die Filter, habe ich in Reihe geschaltet, wie ich es hier aus dem Forum entnommen habe. Sie liegen auf einer externen Platinen direkt an die Antenne angeschlossen. Ich danke schon mal im Voraus für euer Fachwissen und eure guten Ratschläge. Bin ein total begeisterter Anfänger ;)
Leider hat mein ZF-Filter keine Wirkung. Dann ist Dein Antennensignal/die Verstärkung zu stark. Gute Radios haben da einen dist/lokl-Schalter zur Anpassung. Wie man das bei einen Franzis-Bausatz macht? Kürzere Antenne nehmen? /Spannung senken? Grüße Löti
Hey Löti, danke für die schnelle Antwort. Die Antenne ist wirklich nicht original, aber die Schaltung ist richtig ? Zwei in reihe und der mittlere Pin auf masse ?
> aber die Schaltung ist richtig ?
Bei UKW ist auch der mechanische Aufbau wichtig, im Prinzip ja... .
Grüße Löti
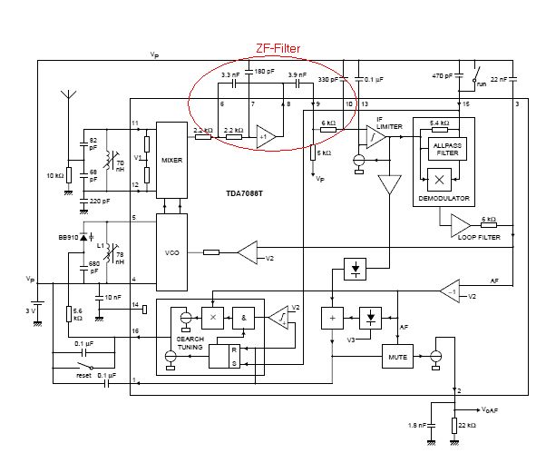
Fareen Benningten schrieb: > Die Filter, habe ich in Reihe geschaltet, wie ich es hier aus dem Forum > entnommen habe. Sie liegen auf einer externen Platinen direkt an die > Antenne angeschlossen. Und was sollen die 10.7Mhz ZF Filter an der Antenne? Die gehören bei einem Superhet Empfänger hinter dem Mischer und vor dem ZF Verstärker. Ausserdem hat der TDA7088 gar keine 10.7Mhz ZF Frequenz die liegt bei dem unter 100kHz. Deine ZF Filter sind hier absolut unbrauchbar. Bedingt durch die niederige ZF von rund 100kHz ist die Spiegelfrequenzunterdrückung bei diesem Konzept nicht gerade berauschend. Das ist halt ein billig Konzept.
Laut dem Datenblatt http://www.datasheetcatalog.org/datasheet/unisonic/TDA7088.pdf müsste man zum Test ein ZF Filter in reihe zu dem 3,9nF Kondensator an Pin 9 des IC schalten. Laut dem Datenblatt auf Seite 3 ist der Pin 9 wohl ein ZF Eingang. Sofern die ZF auch 10,7MHz ist sollte das eventuell funktionieren.
Michael M. schrieb: > Laut dem Datenblatt auf Seite 3 ist der Pin 9 wohl ein ZF Eingang. > Sofern die ZF auch 10,7MHz ist sollte das eventuell funktionieren. Hat er nicht. Wenn du überschlagmässig mal das RC davor von 2.2K und 180pF nachrechnest kommst du auf rund 400kHz Grenzfrequenz.
> kommst du auf rund 400kHz Grenzfrequenz
Die Grenzfrequenz liegt tatsächlich bei ca. 100 kHz. Es sieht nicht so
aus, als ob sich da noch was verbessern läßt. Das liegt am Konzept. Dann
würde ich eher einen anderen Empfänger-IC empfehlen, der tatsächlich mit
einer 10,7 MHz ZF arbeitet. Die Keramikfilter dazu liegen schon in der
Bastelkiste.
> Dann würde ich eher einen anderen Empfänger-IC empfehlen.
Das ist doch nur ein Spielzeug für Anfänger... .
B e r n d W. schrieb: > Die Grenzfrequenz liegt tatsächlich bei ca. 100 kHz. Ich hatte nur das eine RC Glied mal eben ueberschlaegig kalkuliert ... Aus einem Artikel aus den 90er ueber den TDA7000 glaube ich mich zu erinnern das die von Philips auf 70 kHz festgelegt worden ist. Die haben da einen Trick angewannt um mit dieser niederigen ZF trotzdem ein sauberes Ausgangsignal zu bekommen. Die Bandbreite von rund 150 kHz beim FM ZF-Signal geht ja schlecht ohne Verzerrungen durch eine 70 kHz ZF. Damit das trotzdem funktioniert wird der LO von der NF mitmoduliert so das die Bandbreite des ZF Signales quasi kleiner wird. Durch diesen Trick ist es Philips damals gelungen trotz niederiger ZF eine annehmbare NF Qualitaet zu bekommen. Der Grund fuer die niederige ZF war um Aktive Filter als ZF-Filter einsetzen zu koennen die man intergieren konnte bis auf die Kondensatoren. Das ist alles 80er Jahre Technologie.
Recht herzlichen Dank, für die vielen guten Infos. Ich bin definitiv schlauer geworden. Von nun an werde ich es erneut mit einem wesentlich besserem IC als Empfänger versuchen. Habe mir ein Billig-Teil gekauft, weil mich das Thema interessiert hat. Hat jemand vielleicht noch einen Ratschlag, welcher Ic bzw. TDA sehr gut geeignet wäre? TDA 7000 scheint ja auch nicht der Wahre zu sein... Und vielleicht Schaltpläne sofern sie nicht schon hier im Forum vorhanden sind. Besten Dank.
Das Problem mit den Radio ICs ist das nach dem Niedergang der Europaeischen Rundfunkindustrie es hier fast keine mehr gibt wo man das klassische Superhetprinzip noch erkennen kann. ALs Restposten gibt es noch den TBA120 als FM ZF Verstaerker. Da must du dir allerdings den Tuner selber stricken mit zwei/drei Transistoren. CA3098 waere vielleicht noch zu bekommen. Aktuelle waere allerdings die komplet Empfaenger von Silabs zu nennen. Da macht man allerdings nicht mehr selber. Fast nur noch Antennen und Lautsprecher dran und fertig.
wenn man die bucht bemüht findet man noch diverse am/fm ic´s. pollin bietet z.b. den a225 an. das ukw frontend wird man sich aber wieder selber bauen müssen. ist ja fast wie zu ddr zeiten.... oder man hat glück und findet was in der bucht. man achte drauf das dual gate mosfet verbaut sind.
dolf schrieb: > das ukw frontend wird man sich aber wieder selber bauen müssen. > ist ja fast wie zu ddr zeiten.... So isses aber heute. Man kann auch den ZF-Verstaerker auch mit Transistoren selber aufbauen dann hat man noch ein groesseres Erfolgserlebnis.
Der TDA7000 arbeitet ähnlich wie der TDA7088, das ergibt keine Vorteile. Bei R. sind noch folgende ICs lieferbar: Frontend -------- LA1185 (0,58€) TA7358 NE612 ZF-Verstärker ------------- TDA1047 (0,61€) LA1235 LA1260 (AM komplett, FM-ZF) LA1266 (AM komplett, FM-ZF) A4100 (AM komplett, FM-ZF) bei http://www.box73.de/download/bauelemente/A4100.pdf oder Bucht #310668860643
Helmut Lenzen schrieb: > So isses aber heute. Man kann auch den ZF-Verstaerker auch mit > Transistoren selber aufbauen dann hat man noch ein groesseres > Erfolgserlebnis. dann bemüh ich aber doch die bucht oder schau mich im sperrmüll um. hab im sperrmüll nen tuner 2 mit drehko und nen tuner 7_3 mit dual gate mos und cdioden abstimmung erbeutet. die zf würd ich immer mit nem ic aufbauen da ich da für schaltpläne und layout´s habe. zudem ist der a225d bei pollin für nen spottpreis zu haben. schon der faulheit wegen würd ich auf ne transi bestückung der zf verzichten. ist auch ein abgleich problem-->mess und prüf werkzeug. die zf filterei erledigt man aus ner kombination von lc und piezofilter. das erhöht die weitab selektion.
> Man kann auch den ZF-Verstaerker auch mit Transistoren selber > aufbauen dann hat man noch ein groesseres Erfolgserlebnis. Mit Röhren, dann hat mans im Winter schön warm. > zudem ist der a225d bei pollin für nen spottpreis zu haben A225D = TDA1047. Pollin hat auch UKW Tuner mit 10,7 MHz-Ausgang im Programm. Mit HF-Vorstufe sollten die empfindlicher sein als ein HF-Frontend im IC.
B e r n d W. schrieb: > Mit Röhren, dann hat mans im Winter schön warm. Richtig. Zur Not kann man die auch noch selber mmachen.
B e r n d W. schrieb: > ZF-Verstärker > ------------- > TDA1047 (0,61€) > LA1235 > LA1260 (AM komplett, FM-ZF) > LA1266 (AM komplett, FM-ZF) a281/taa981-->pollin am /fm zf a225d-->pollin fm zf mit demodulator 10,7mhz lc filter und den tba120s hat kraftronic.com http://www.oppermann-electronic.de/index.html ist auch mal n blick wert obwohl die nen doch etwas eigenartigen shop haben.
dadada schrieb: > wie macht man es heute? So wie Silabs es macht. Vorverstaerker, I-Q Mischer, PGA , ADC, DSP http://www.silabs.com/products/audiovideo/fmreceivers/Pages/Si470203.aspx So wird die ganze ZF Selektion im DSP gemacht. Abgleichfrei und stabil.
Helmut Lenzen schrieb: > http://www.silabs.com/products/audiovideo/fmreceiv... hab ich grad nicht im schrank. nachbar will dennoch ukw hören.... stereo natürlich. was nu? mal im ernst der to kommt noch nicht ma mit den analogen ic´s klar.
dolf schrieb: > nachbar will dennoch ukw hören.... > stereo natürlich. > was nu? > mal im ernst der to kommt noch nicht ma mit den analogen ic´s klar. Dann so machen wie 99.9% der Bundesbuerger: Radio kaufen.
Hallo Elektronik-Gemeinde ! Ich habe einen Bandfilter zwischen Antenne und Mischteil geschaltet. ES HAT FUNKTIONIERT !!! Leider rauscht es immer noch sehr... Kennt vielleicht jemand noch was gegen das Rauschen. Könnte vielleicht ein Funkentstörkondensator abhilfe schaffen ? Beste Grüße
>Ich habe einen Bandfilter zwischen Antenne und Mischteil geschaltet. Was für ein Bandfilter? >ES HAT FUNKTIONIERT !!! >Leider rauscht es immer noch sehr... Ja, vermutlich dämpft Dein Bandfilter das ganze Signal so sehr, daß der IC nicht mehr übersteuert wird, aber dafür rauscht, weil zu geringes Signal ... >Kennt vielleicht jemand noch was gegen das Rauschen. >Könnte vielleicht ein Funkentstörkondensator abhilfe schaffen ? Was willste denn hier mit einem Funkentstör-C? Sowas dient zur Unterdrückung einer Funkstörung an der Quelle der Störung, nicht am Empfänger.
Fareen Benningten schrieb: > Ich habe einen Bandfilter zwischen Antenne und Mischteil geschaltet. wäre das nicht zwischen mixer und zf verstärker besser aufgehoben? dieses kopfloses rumgebastel soll zielführend sein? da hab ich meine zweifel.
Fareen Benningten schrieb: > Ich habe einen Bandfilter zwischen Antenne und Mischteil geschaltet. Das bezweifel ich aber. Wie schon Jens sagte ist das IC jetzt nicht mehr so uebersteuert. Ein Bandfilter vor einem Emfaenger dient nicht der Selektion der einzelnen Sender sonder lediglich der Spiegelfrequenzunterdrueckung also das aus dem Mischprodukt fe+fo, fe-fo nur ein Teil empfangen wird. Ausserdem sind Bandfilter bei UKW normalerweise schon Scheunentor (mehrere MHz) breit. Hier ein Filter zusammenzubasteln ohne konkrete Messmoeglichkeiten (Wobbler) duerfte sehr schwierig werden.
Lässt sich die L1 bzw. in Deinem Schaltplan die SP2=70nH abgleichen, ist das eine Luftspule? Möglicherweise liegt die Resonanz gar nicht auf UKW. Probier mal wie in der angehängten Schaltung ein 500 Ohm oder 1 kOhm Poti als HF-Regler in die Antennenleitung zu schleifen. Falls zurückregeln was bringt, dann ist der TDA übersteuert.
Ja, es ist nur eine einfache Luftspule mit drei Windungen. Es kommen tatsächlich weniger Sender an... Den Zf-Filter zwischen Mixer und Nf-Verstärker... ? Wo wäre denn das ? Bin nun Mal ein blutiger Anfänger in der Elektronik.
> Ja, es ist nur eine einfache Luftspule mit drei Windungen. Könntest Du mal die Abmessungen der Spule angeben? N = 3 D = L = > Den Zf-Filter zwischen Mixer und Nf-Verstärker Der Bereich ist rot eingekreist. Aber informier dich erst mal, wie ein Superhet funktioniert und was eine Spiegelfrequenz ist. Das steht auch in Wikipedia. Dann ist Dir auch klar, warumm jeder Sender zweimal kommt mit einem Abstand von 140 kHz und warum sich das nicht unterdrücken lässt. Empfänger mit einer ZF von 10,7 MHz haben dieses Problem nicht.
Fareen Benningten schrieb: > Es kommen tatsächlich weniger Sender an... Fareen Benningten schrieb: > Den Zf-Filter zwischen Mixer und Nf-Verstärker... ? Wo wäre denn das ? blödsinn. kopf und planloses gebastel. bemüh ma ne suchmaschine und schau nach was n zf filter und n zf verstärker ist. dir fehlen elementare grundlagen. das ding kommt zwischen mixer out und zf in .und aus..... beim analogen ukw empfänger also zwische fm frontend und zf verstärker. nach dem zf verstärker kommt der demodulator. danach so gewünscht noch ein stereodekoder.
> das ding kommt zwischen mixer out und zf in
Das weckt falsche Erwartungen. Ein 10,7 MHz Keramik-Filter macht bei
einer 70 kHz ZF einfach keinen Sinn.
Bitte melde dich an um einen Beitrag zu schreiben. Anmeldung ist kostenlos und dauert nur eine Minute.
Bestehender Account
Schon ein Account bei Google/GoogleMail? Keine Anmeldung erforderlich!
Mit Google-Account einloggen
Mit Google-Account einloggen
Noch kein Account? Hier anmelden.



