Hallo, ich habe vor einen Gleichstrommotor über einen Microcontroller im Rechts-und Linkslauf zu steuern und habe bereits eine Schaltung geplant. Gibt es eine einfachere Lösung um den Rechts-,Linkslauf über 2 digital Outputs zu realisieren?
Schreibst leider nicht dazu, welchen Mikrocontroller du verwenden willst. Eine einfache Anleitung findet sich auf Youtube http://www.youtube.com/watch?v=qbphlZlBnaQ
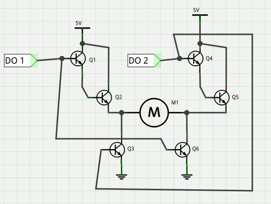
Ich geb`zu die Darlington-Schaltung wird wahrscheinlich nicht nötig sein.
Als Microcontroller verwende ich einen Arduino. Der Motor ist ein einfacher DC-Motor kein Servo. Extra ein Arduino-Shield dafür zu bestellen wäre einiges teurer als die par Transistoren.
Tobi schrieb: > Gibt es eine einfachere Lösung um den Rechts-,Linkslauf über 2 digital > Outputs zu realisieren? Bei aller Einfachheit solltest du an die Sicherheit deiner Schaltung denken. Die BE-Strecken der Transistoren (und die steuernden Ausgänge) würden es dir danken, wenn du Widerstände zur Strombegrenzung einbaust. Und falls du ausversehen DO1 und DO2 gleichzeitig auf High setzt, fliegen dir die "Endstufentransistoren" um die Ohren. Solche Schaltungen gibt es fertig als H-Brücke
Hast du deine geplante Schaltung einmal mit LTSpice o.ä. simuliert? Die Ansteuerung kann so nicht funktionieren, weil die BE-Strecke von Q6 die Ansteuerung von Q1 und Q2 verhindert (genauso Q3 und Q4/Q5).
Wolfgang schrieb: > Die Ansteuerung kann so nicht funktionieren, weil die BE-Strecke von Q6 > die Ansteuerung von Q1 und Q2 verhindert (genauso Q3 und Q4/Q5). Da hast du wohl Recht. Wahrscheinlich wäre es das Beste den Motor einfach über Relais anzusteuern.
> und habe bereits eine Schaltung geplant. An Basis von Q6 und damit DO1 können maximal 0.7V anliegen, sonst brätst du den Q6 durch. Wie soll da der Darlington Q1/Q2 jemals durchschalten ? (Ebenso Q3 bei Q4/Q5). Nehemen wir an, du baust das richtig: Was passiert wenn DO1 und DO2 beide aktiv sind, z.B. beim Einschalten des uC bevor das Programm läuft ? Was passiert, wenn die Transistoren ausschalten, die Induktivität des Motors will doch den Strom weiter fliessen lassen, findet aber keine Freilaufioden, es entsteht also ein Zündfunke bis deine Transistoren durchschlagen. Was passiert wenn du den Motor ausschaltest, wohin geht die Bremsenergie ? > Gibt es eine einfachere Lösung NATÜRLICH hast du nichts über den Strom- und Spannngsbedarf deines Motors gesagt, aber deine Schaltung tagt nur für 3V/100mA Motore (350mA Anlaufstrom) Da sollte ein L293D die einfache Lösung sein. Bei stärkeren Motoren vielleicht auch L298 oder BTS7741 von Pollin an höherer Spannung.
> Da sollte ein L293D die einfache Lösung sein.
Fuer kleinere Leistungen gab einige ICs von Rohm die wohl mal in
Kassettenrecordern verwendet wurden. Die kann man immer noch bei
Reichelt kaufen. Ich wuerde mal schauen was Reichelt unter BAxxx hat und
dann ein Blick in die Datenblaetter tun...
Olaf
Bitte melde dich an um einen Beitrag zu schreiben. Anmeldung ist kostenlos und dauert nur eine Minute.
Bestehender Account
Schon ein Account bei Google/GoogleMail? Keine Anmeldung erforderlich!
Mit Google-Account einloggen
Mit Google-Account einloggen
Noch kein Account? Hier anmelden.
