Moin moin zusammen, ich habe mal eine wahrscheinlich simple Anfängerfrage. Ich will mich in LTspice einarbeiten finde aber niht die richtigen Bauteile. Statt des standart opamp (negativer Eingang oben) suche ich einen OP der genau andersherum ist (positiver Eingang oben). Kann man den direkt in LTspice drehen, oder wo bekommt man zusätzliche Bauteile her? Hoffe ihr könnt mir helfen. Danke
ctrl. r = Rotieren, ctrl. e = spiegeln. Damit bekommt man hin, was Du suchst (wenn ich Deine Frage richtig verstehe).
Hey, danke für den Tip, war zwar nicht das was ich gesucht habe, aber das wusste ich auch noch nicht. Ich meinte eher wie ich statt eines OP's einen Inverter bekomme. Also die Eingänge an dem OP tauschen. Nicht den ganzen OP drehen ;) Und wie ich bei einem standart opamp2 den Steuereingang U1 beschalte. Schaltung siehe Anhang. Danke
Shawn schrieb: > Also die Eingänge an dem OP tauschen. Nicht den ganzen OP drehen ;) drehen, spiegeln, drehen. > Und wie ich bei einem standart opamp2 den Steuereingang U1 beschalte. > Schaltung siehe Anhang. Der OPV hat die Nummer U1. Die obere Klemme ist die positive Versorgung, die untere die negative.
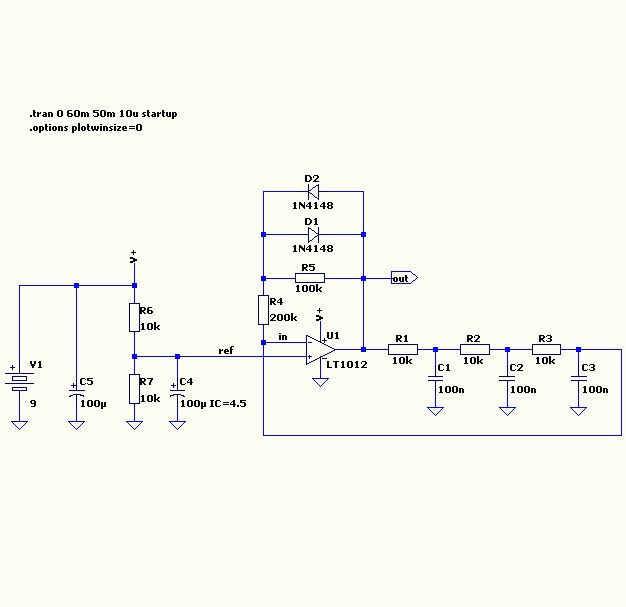
Hallo Helmut, also mir ist jetzt nur der Phasenschieber an sich geläufig. Also OP und RC-Glieder. Kannst du mir deine Schaltung kurz erläutern? Fehlen da noch Teile? Denn bei mir funktioniert die Simulation nicht. Genau sowas ist aber mein Ziel, danke soweit schonmal. Hast du die Schaltung selber ausgelegt? Ich möchte ja die gängigen 50Hz erzeugen und kenne von dem Phasenschieber die Formel: F= 2 / (2*pi*wurzel(6)*R*C) um die gewünschte Frequenz auszulegen.
Viel öfters nahm man früher den Wien-Oszillator, wenn man einen Sinus brauchte. google: Wien Oszillator Heute nimmt man gerne DDS-Genratoren. Dazu gibt es ICs die sowohl die digitale Signalerzeugung als auch den DAC beinhalten. Ihr großer Vorteil ist, dass diese praktisch von 0Hz bis zu xxMHz können, Quarzgenauigkeit haben und eine stabile Amplitude.
Der Wien-Oszillator ist mir schon über den Weg gelaufen. Gibt es einen Zusammenhang um deine Schaltung auf 50Hz auszulegen, oder nur durch ausprobieren?
Shawn schrieb: > Der Wien-Oszillator ist mir schon über den Weg gelaufen. > Gibt es einen Zusammenhang um deine Schaltung auf 50Hz auszulegen, oder > nur durch ausprobieren? Tja, hättest Du ihn festgehalten würdest Du nun wissen wie er zu rechnen ist. Daher mußt Du nun probieren oder doch kurzerhand Tante Google befragen, die bekommt nämlich für kostenlose Auskünfte wenigestens Deine Datenspuren.... Ps - das mit Ctrl R und CTRL E wird jedes mal, wenn Du ein Bauteil in LT-Spice platzierst links unten angezeigt. Daher - einfach ein bischen am Bildschirm herumschauen, vielleicht finden sich noch mehrere solche dezenten Hinweise? Grüße MiWi
Hier eine bessere Version. f0 = 1/(2*pi*sqrt(6)*R*C) Verstärkung muss größer 29 sein. Den Phasenschieber Oszillator ist eher nur ein Papiertiger. Nimm besser einen Wien-Oszillator.
Alexander Schmidt schrieb: > drehen, spiegeln, drehen. Und was unterscheidet das von drehen, drehen, spiegeln? Dann werden genauso die Versorgungsspannungsanschlüssen mit "getauscht". Wer soll denn dann noch durch den Schaltplan durchblicken. NUR die Eingänge "+" und "-" sollen ihren Platz tauschen. Da hilft ggf. wohl nur ein eigenes Symbol zu designen.
So ein Symbol lässt sich leicht ändern. Einfach mit dem Symbol-Editor opamp2.asy öffnen, die Eingangs-pins verschieben und dann abspeichern als opamp2i.asy. Alle angehängten Dateien in ein Verzeichnis kopieren. Dieses Extra-Symbol solltest du immer in das jeweilige Schaltplanverzeichnis kopieren. Damit vergisst du nie es anderen mitzugeben, wenn du Schaltpläne weiter gibst.
Hallo Helmut, vielen Dank für deine Hilfe! Ich habe jedoch noch eine vielleicht blöde Frage. Der Sinus aus deiner Schaltung ist wirklich sehr sauber. Nun stelle ich mir die Frage, in wie fern sich das ganze von einem Wechselrichter unterscheidet. Eigentlich fehlt doch jetzt nur noch ein entsprechender Transformator und ich habe meine 230V. Und das zu einem wie ich finde relativ günstigem Preis. Und der Sinusverlauf ist doch auch sauberer als bei z.B. einem Transistor-WR. Oder verstehe ich das noch nicht so richtig?
Wenn du einen Linearverstärker nehmen würdest plus Trafo, dann hast du nur 50% Wirkungsgrad. Wenn du damit einen 50W Verbraucher hättest, dann verheizt du weitere 50W in deinem Wandler. So etwas will niemand haben. Trotz schönem Sinus gibt es dafür keine Pluspunkte sondern "Schläge". Google: sinus wechselrichter 12V 230V
Zunächst mal die Frage, da wir jetzt von LTSpice Bauteile zum WR gekommen sind, wäre bei weiteren Fragen ein neuer Thread angebrachter? Aber das heißt also ich würde nicht um den gängigen Weg herumkommen. Also PWM -> H-Brücke -> Filter. H-Brücke und Filter sind mir nicht fremd, aber über eine PWM weiß ich nicht so viel. Was genau passiert da mit meiner Gleichspannung? Ich interessiere mich für das Thema und würde da gerne ein bißchen mit "rumspielen". Auf diese Weise kann man was lernen und LTSpice kennenlernen und nutzen.
Hallo Helmut, mal ganz doof gefragt, würde sich die von dir erstellte Schaltung mit dem 50Hz Sinus für eine PWM eignen? Liebe Grüße
@Tonnya Bei der von mir gezeigten Schaltung hängt die Amplitude zu stark von den Dioden ab. Deshalb wäre das eine schlechte Lösung. Ich verstehe gar nicht warum du dieses lausige Prinzip mit dem Phasenschieber-Oszillator nehmen willst. Wenn schon analog, dann Wien-Oszillator mit Amplitudenstabilisierung mittels Gleichrichter und Regelverstärker. Allerdings ist der Oszillator doch der trivialste Teil des Wandlers. Viel aufwendiger wird die Ansteuerung der Brückentransistoren. Da ist "break before make" angesagt.
Bitte melde dich an um einen Beitrag zu schreiben. Anmeldung ist kostenlos und dauert nur eine Minute.
Bestehender Account
Schon ein Account bei Google/GoogleMail? Keine Anmeldung erforderlich!
Mit Google-Account einloggen
Mit Google-Account einloggen
Noch kein Account? Hier anmelden.




