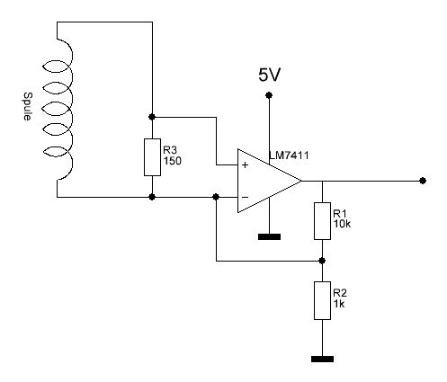
Hallo, in meinem Bekanntenkreis haben wir diskutiert, wie man einen einfachen Stromdetektor bauen könnte. Da wir allesamt Laien auf dem Gebiet der Elektronik sind, ist dabei natürlich nicht viel rausgekommen. Mein Vorschlag war folgender (siehe Anhang): In der Spule wird eine Spannung induziert und über den Operationsverstärker verstärkt. Was mit dem verstärkten Signal geschehen soll, wissen wir noch nicht. Die Vorschläge gingen von einer LED bis zum Relai. Die Spule ist eine Eisenkernspule (gewickeltes Eisenblech) mit 200 Windungen. Diese Spule habe ich bereits fertig bekommen. Wenn ich eine 220V Leitung durch die Spule führe kann ich mit dem Multimeter 0,12V am Widerstand R3 messen. Ich hab die Schaltung dann komplett aufgebaut, aber diese funktionierte wie erwartet nicht :-). Am Ausgang des OPs messe ich immer 5V, egal ob ein stromdurchflossener Leiter in der Spule liegt, oder nicht. Könnte mir jemand einen kleinen Hinweis geben, was ich falsch mache? Und wie gesagt, ich bin nicht gerade der Elektronik-Profi. Schönen Tag noch.
Siehe Korrektur. Dein Arbeitspunkt des OP stimmt nicht. Ooops..irgendwie ist das Bild sehr klein geworden..... Der Spannungsteiler kann sein 10k/10k um den +-EIngang auf halbe Betriebsspannung zu bekommen (!) - Aufpassen beim Messen! R1 ggf. verkleinern! Gruss Michael
Das Bild ist zwar klein, aber gut lesbar - was will man mehr. Hinsichtlich der Filegröße wirklich vorbildlich. Der 741 ist als OP aber nicht für Betrieb mit 5 V geeignet. Die passender Wahl wäre da eher 1/2 vom LM358 oder was ähnliches. Damit die Schaltung länger funktioniert, sind noch 2 Antiparallele Dioden Parallel zur Spule als Schutz bei zu hohem Strom (z.B. Einschaltspitzen) zu empfehlen. Je nach Op auch noch ein Widerstand vom dem Inv. Eingang (beim LM358 geht es ohne). Sonst hält der OP ggf. nicht lange. Wenn R1 deutlich verkleinert wird, sollten auch die anderen beiden Widerstände angepasst werden, oder dort eine Virtuelle Masse mit dem 2. OP als Impedanzwandler genutzt werden. Der Strom durch R1 wird etwa 1/200 des Laststromes sein - wenn das zu viel wird, müsste man die Spule Anpassen oder ggf. eine etwas andere Schaltung nutzen.
@ Matthias M. (Gast) >Die Spule ist eine Eisenkernspule (gewickeltes Eisenblech) mit 200 >Windungen. Diese Spule habe ich bereits fertig bekommen. Ist "leider" schon erfunden, nennt sich Stromwandler. Im Artikel gibt es auch Beispielschaltungen. Wenn man eine Auswertung ala Strom fließt ja/nein will, muss man vorher gleichrichten und filtern, danach ein Komparator. LM393 ist dein Freund. Der läuft auch mit unipolarer Versorgung.
Bitte melde dich an um einen Beitrag zu schreiben. Anmeldung ist kostenlos und dauert nur eine Minute.
Bestehender Account
Schon ein Account bei Google/GoogleMail? Keine Anmeldung erforderlich!
Mit Google-Account einloggen
Mit Google-Account einloggen
Noch kein Account? Hier anmelden.

