Hallo Leute, habe Probleme mit dem Darlington Transistor. Ich möchte 25mA über den Transistor fließen lassen. Der Transistor steuere ich mit einem Sinusgenerator der dan durch einem OP auf 19V verstärkt und auf den Trsnsistor geht. Mit LTspice simuliert funktioniert. In der Praxis leider nicht. Die Verstärkung funktioniert, nur der Transistor will noch nicht. Wo ist der Fehler?
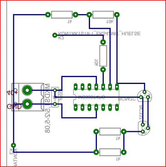
hier ist das layout. Eingang OP Sinus 1kHz und 1V Amplitude. Danke im Voraus
Analog schrieb: > Negative halbwelle is nich Ist das die Beschreibung deines Eingangssignales oder deine Fehlerbeschreibung?
Analog schrieb: > Negative halbwelle is nich was meinst du damit? >Ist das die Beschreibung deines Eingangssignales oder deine >Fehlerbeschreibung? Ziel: 25mA Sinusstrom mit 1kH sollten in der Schaltung fließen. Tut es leider nicht 19V Sinusspannung mit 1kH am Basis vom Transistor gegen Masse liegen an
19V über 500 Ohm macht 38mA, der Rest der 40V, also 21V, bleiben im Transistor, sind 0.8 Watt, da platzt der BC338 doch. Ausserdem würde man R2 am Emitter des Darlingtons anshliessen, damit nicht dessen ca. 1.6V Spannungsabfall dazukommen.
Die Waltons sind evtl. im Pinning vertauscht (Kollektor-Emitter). bitte mal checken...
Bitte melde dich an um einen Beitrag zu schreiben. Anmeldung ist kostenlos und dauert nur eine Minute.
Bestehender Account
Schon ein Account bei Google/GoogleMail? Keine Anmeldung erforderlich!
Mit Google-Account einloggen
Mit Google-Account einloggen
Noch kein Account? Hier anmelden.

