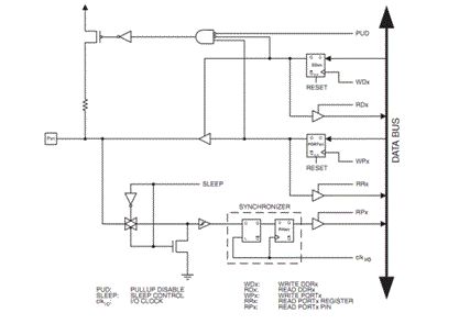
Hallo! Der grundsätzliche Aufbau ist klar, aber den unteren Teil verstehe ich nicht. Was ist dieses "Sleep" mit der Schaltung und dieser "Synchronizer" ? Vielen Danke!
Harald K. schrieb: > Was ist dieses "Sleep" mit der Schaltung und dieser "Synchronizer" ? Wenn der µC im Sleep-Mode ist, wird der Pin abgehängt. Der Synchronisierer sorgt dafür, dass Eingangsflanken nicht irgendwann zu ungünstigen Zeiten auftreten, z.B. mitten in einem Lesevorgang, sondern dass sich der weitergereichte Pin-Status immer nur in einer festen zeitlichen Beziehung zum µC-Takt ändert.
Bitte melde dich an um einen Beitrag zu schreiben. Anmeldung ist kostenlos und dauert nur eine Minute.
Bestehender Account
Schon ein Account bei Google/GoogleMail? Keine Anmeldung erforderlich!
Mit Google-Account einloggen
Mit Google-Account einloggen
Noch kein Account? Hier anmelden.
