Hallo, ich bin ein absoluter Anfänger was Elektronik angeht und ich will mich ein wenig in die Materie einarbeiten weil es mich interessiert. Deswegen entschuldigt meine (wahrscheinlich) dumme Frage. Ich will an einer GPIO-Leitung eine LED anschließen (ca. 10-20mA). Dazu habe ich einen BCR135S von Infineon ( http://www.infineon.com/dgdl/bcr135series.pdf?folderId=db3a30431400ef68011406f3ddb1012e&fileId=db3a30431428a37301143f8b054a0289 ) benutzt (s. Bild). Wenn meine GPIOs 5V liefern, dann funktioniert es. Wenn sie nur 3,3V liefern, dann glimmt die LED nur ein kleines bisschen. Ich denke mal, dass die 3,3V nicht ausreichen, um den Transistor durchzuschalten. Was kann ich da machen? An welchen Diagrammen/Werten im Datenblatt kann ich dieses Verhalten ablesen, damit ich mir einen passenden Transistor suchen kann? Habt ihr dazu evt. konkrete Tipps? Vielen herzlichen Dank schonmal für eure Mühe! :-)
3.3V sollten schon reichen, den Transistor durchzuschalten. Für 20mA steht im Datenblatt auf S. 3 was von Vi(on) bei grob 2V. Wenn die LEDs aber auch an den 3.3V hängen und weiss/blau sind, passiert da aber nicht mehr viel. Eine Möglichkeit wäre auch noch, dass die Ausgänge nicht wirklich an sind (zB. beim AVR DDRx-Bit auf 1), sondern du nur die Pullups schaltest. Da müsste man mit der Belastung durch den Transistor an der Basis eine deutlich geringere Spannung als 3.3V messen können.
Vielen Dank schonmal für eure Fragen. Ich weiß euer Bemühen zu schätzen! :-) Die LED ist eine rote Rohm SML-A12UT ( http://rohmfs.rohm.com/en/products/databook/datasheet/opto/led/chip_mono/sml-a1.pdf ). Die LED hängt mit der Anode an den 5V (gemessen: 4,8V) und an den GPIOs kann ich 3,26V messen, wenn der Transistor dranhängt und die rote LED ganz leicht glimmt. Wenn ich es richtig verstanden habe, dann kann ich anhand des Vi(on)-Diagramms also ablesen, wieviel Spannung ich zwischen Basis und Emitter haben muss, wenn ich x mA treiben will? Bei 20mA also die ca. 2V, richtig?
Peter K. schrieb: > Wenn ich es richtig verstanden habe, dann kann ich anhand des > Vi(on)-Diagramms also ablesen, wieviel Spannung ich zwischen Basis und > Emitter haben muss, wenn ich x mA treiben will? Bei 20mA also die ca. > 2V, richtig? Grundsätzlich werden Transistoren nicht mit einer Spannung, sondern mit einem Strom angesteuert. Dabei sollte der steuernde Basisstrom etwa um den Faktor 10...30 kleiner als der Kollektorstrom sein. Der Basisstrom wird über den Basisvorwiderstand eingestellt. (Ohmsches Gesetz) Bei Dir ist nun der Sonderfall, das der Basis- widerstand bereits im Gehäuse eingebaut ist und deshalb nicht geändert werden kann. Bei Deinem Bauelement ist dieser Widerstand mit 10 kOhm ziemlich gross. Deshalb kannst Du bei geringer Spannung vorm Widerstand nicht mehr genug Kollektorstrom am Ausgang treiben. Gruss Harald
Aber selbst mit 10k und einem hfe von 70 sollte eine rote 20mA-LED schon recht deutlich leuchten und nicht nur schwach glimmen. Irgendwas ist da komisch... Für 3.3V könnte zwar der LED-Vorwiderstand noch etwas runter (jetzt wären so (3.3-2.2)/150=6mA drin), aber auch 6mA sollte schon mehr als Glimmen sein. Schau mal, was im Datenblatt deines Controllers steht. Eigentlich sollte man für ein paar LEDs schon 5-10mA aus den Ausgängen heutiger Chips gefahrlos rausziehen können. Dann bräuchte man den Transistor gar nicht...
Ah, ich glaube, ich kapiere das langsam... <freu> :-) Laut Datenblatt des Controllers liefert er mir an beiden GPIOs zusammen max. 4mA. Das ist nun alles andere als üppig, wenn ich richtig liege. Ich brauche also einen Transistor, der einen kleineren Vorwiderstand an der Basis hat und/oder eine höhere Verstärkung, richtig? Habt ihr da einen Vorschlag? Ich habe übrigens testweise die Vorwiederstände des LEDs überbrückt, es ändert sich nichts. Es glimmt wirklich nur ganz wenig und ist kaum sichtbar. Ich finde es übrigens klasse, wie schnell einem hier geholfen wird und was man hier alles lernen kann! :-D
@ Peter K. (Gast) >Ah, ich glaube, ich kapiere das langsam... <freu> :-) Das glaubst du . . . >Laut Datenblatt des Controllers liefert er mir an beiden GPIOs zusammen >max. 4mA. Das ist nun alles andere als üppig, wenn ich richtig liege. Naja, für diese Anwendung reiucht es locker. >Ich brauche also einen Transistor, der einen kleineren Vorwiderstand an >der Basis hat und/oder eine höhere Verstärkung, richtig? Glaub ich nicht. Auch mit 3,3V sollte was gehen. Denn 10K an den 3,3V macht ~ 2,6V sprich 260uA Basisstrom. R2 schluckt dabei ca. 15uA, unkritisch. Also irgend was anderes ist da faul. >Ich habe übrigens testweise die Vorwiederstände des LEDs überbrückt, es >ändert sich nichts. Es glimmt wirklich nur ganz wenig und ist kaum >sichtbar. Merkwürdig. Und es liegen sicher 3,3V an GPIO an?
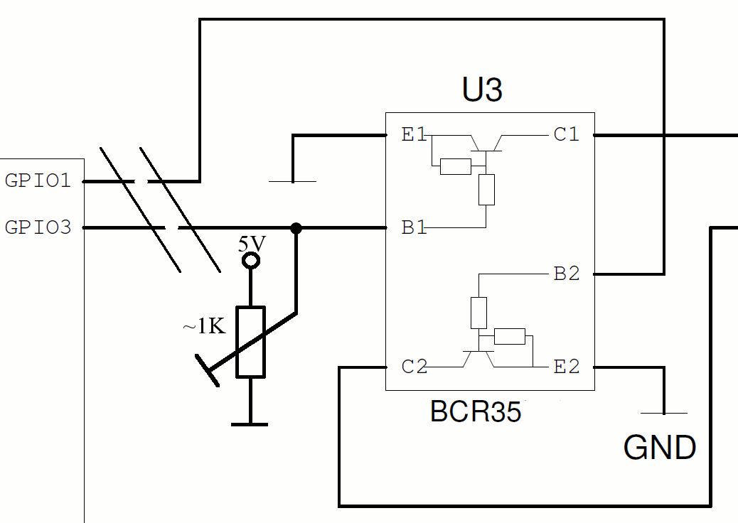
Hallo Peter, Dein Schlatbild des BCR35 ist nicht korrekt. Im BCR35 sind jeweils ein NPN und ein PNP drinnen. Damit wird Dir die an T2 liegende LED wahrscheinlich immer einschalten da die Spannung an GPIO1 mit 0...3,3V immer geringer sein wird als 5V. Prüfe Deine Schaltung. rgds
> Merkwürdig. Und es liegen sicher 3,3V an GPIO an? Ich habe es eben nochmal gemessen. Es sind 3,26V am Basis-Pin (gegen Masse). > Prüfe Deine Schaltung. Meine Schaltung ist richtig, allerdings fehlt am BCR135 das S im Schaltplan. Uuuups, sorry. Der BCR135S hat zwei NPN-Transistoren. Ich werde in den nächsten Tagen mal ein wenig experimentieren. Vielleicht finde ich ja durch Zufall die Lösung. ;-) Wenn jemand noch eine gute Idee hat, dann bin ich für jeden Vorschlag offen. Vielen Dnak nochmal für eure Tipps!
Peter K. schrieb: > Wenn jemand noch eine gute Idee hat, Nimm irgendeinen WuW-Transistor, z.B. den BC547 (Wald und Wiesen, also den billigsten, den Dein Händler anzubieten hat). Für den brauchst Du zwar einen zusätzlichen Basiswiderstand, aber den kannst Du dann so dimensionieren, das er zu Deiner Schaltung passt. Gruss Harald
Hi, richtiger als was Neues zu bauen, wäre es das Problem zu isolieren. Also die Ports abtrennen und eine Gleichspannung an die Basis zu legen, und zu messen, bei welcher Spannung die LED korrekt leuchtet. Allerdings hört sich das Problem wie ein Masseproblem an. Ist die 5V Masse und 3,3V Masse zusammen? Grüße
Hallo zusammen, das Problem ist gelöst, die Ursache saß vor der Schaltung. <uuuups> Ich hatte bei einer anderen Schaltung mit dem BCR35 gebastelt, deswegen war im Schaltplan auch die falsche Bezeichnung drin. Dummerweise habe ich wohl in meiner Dusseligkeit auch die Transistoren in meinen Schächtelchen vertauscht, sodass ich aus Versehen einen BCR35PN statt eines BCR135S aufgelötet habe. Sorry für meine Dusseligkeit und herzlichen Dank an Euch. Wenigstens bin ich nun ein wenig schlauer. :-) Achja: Mit einem BCR135S funktioniert es jetzt wunderbar. :-D
Georg A. schrieb: > Die Schaltung war ja richtig, nur die Bestückung nicht ;) Ahhhh - ein Problem der Produktion 8)) rgds
>> Die Schaltung war ja richtig, nur die Bestückung nicht ;) > Ahhhh - ein Problem der Produktion 8)) Das Lager war Schuld! :-D
Peter K. schrieb: >>> Die Schaltung war ja richtig, nur die Bestückung nicht ;) >> Ahhhh - ein Problem der Produktion 8)) > > Das Lager war Schuld! :-D Tja, in Betrieben ab einer bestimmten Größe kann sowas passieren. :D
mse2 schrieb: >> Das Lager war Schuld! :-D > > Tja, in Betrieben ab einer bestimmten Größe kann sowas passieren. Lenin nicht gelesen? "Vertrauen ist gut, Kontrolle ist besser!" Gruss Harald
Bitte melde dich an um einen Beitrag zu schreiben. Anmeldung ist kostenlos und dauert nur eine Minute.
Bestehender Account
Schon ein Account bei Google/GoogleMail? Keine Anmeldung erforderlich!
Mit Google-Account einloggen
Mit Google-Account einloggen
Noch kein Account? Hier anmelden.


