Hallo liebe Community Ich will ein regelbares Netzteil mit einstellbarer Spannung zwischen 1,25 und ca. 30 Volt und regelbarem Strom bis 2 Ampere bauen. Dazu habe ich folgenden Plan mit den Grundelementen erstellt: (siehe Anhang) S = Schalter IC1 = LM350 (Strombegrenzer) IC2 = LM350 (Spannungsregler) R1 = 0,5-1,5 ohm R2 = 5k ohm Poti R3 = 240 ohm T = 80VA Ringkerntrafo mit primär 230V / sekundär 2x 30V/1,33A (beide Leitungen werden zusammengeführt, also 30V/2,66A) F1 = Sicherung mit ca. 2,8A? (Empfehlung bitte...) F2 = 250V/1A Sicherung (oder mehr oder weniger? ...da Ringkerntrafos einen hohen Einschaltstrom haben) - unter Volllast würden 0,23 mA auf Primärseite fließen. Kann man den Plan so lassen, oder muss ich noch Änderungen an den Werten der Bauteile durchführen? V. a. weiß ich nicht so genau welche Sicherungen ich verbauen soll, bzw ob ich überhaupt auf der Sekundärseite eine einbauen soll.
Also zu den zwei Reglern in Reihe sag' ich jetzt nix. Ansonsten: Beim Trafo solltest Du nicht die Vollwellenschaltung mit zwei parallel geschalteten Wicklungen verwenden sonden einen Zweiweg-Gleichrichter. Hier Bild 2 http://www.ferromel.de/tronic_4.htm Die 2,5A T oder 3,15A MT sekundär Sicherung gehört dabei in die Mittelpunk-Leitung. Außerdem sichert man Ringkerntrafos primärseitig mit superträgen Sicherungen ab. Hier 0,5A TT Grüße Löti
Wenn der LM350 eine Art LM317 mit höherer Belastbarkeit ist, dann hast du da eine Konstantstromquelle mit nachgeschaltetem Spannungsregler gebastelt, was nicht wirklich sinnvoll ist. Wenn du den ersten LM350 wegnimmst, hast du zumindest schonmal eine regelbare Spannung. Die Strombegrenzung müsstest du anderweitig realisieren. Wie Löti schon sagte wäre ein Zweiweg-Gleichrichter besser geeignet. Was aber ganz fatal ist: Nach dem Gleichrichter fehlt der Glättkondensator, das heißt dein Regler liefert dir eine mit 100 Hz pulsierende Wechselspannung. Ich denke, das ist nicht in deinem Sinne. Klemm einfach zwischen + und Masse vor den Reglern noch einen Elko mit um die 1000µF oder mehr.
Brauchst Du keine Anzeige zum Einstellen? Arbeite Dich in Eagle oder Target ein, dann klappt's auch mit den Schaltplänen :-)
R1 liegt falsch, muss in den Lastkreis. 30 V Wechselspannung werden an einem Ladeelko im Leerlauf zu ca. 45 V, zuviel für den LM 350. Bei 2 A und niedriger Ausganngsspannung würde der Spannungsregler ans Limit kommen (Verlustleistung).
Du findest eine RICHTIGE Schaltung dieser Bauart im LM350 Datenblatt unter Figure 21. Da sind schon ein paar weitere Bauteile nötig, auch exotische. Schaut denn NIEMAND in die Datenblätter der Bauteile die er verbaut? Die Schaltung ist nicht so doll, so ein LM350 kann keine 60 Watt verbraten, schau mal in sein SOA Diagramm, sondern auf gutem Kühlkörper nur so 25, also eher eine Schaltung für 24V 1A. Es wird auch schon schwer genug ein Poti zu finden das 1A aushält, ein 25 Ohm Poti (für 50mA Mindeststromeinstellung) müsste also für 25W taugen.
U. B. schrieb: > 30 V Wechselspannung werden an einem Ladeelko im Leerlauf zu ca. 45 V Wieso liegt am Elko Wechselspannung an? Diese wird davor doch gleichgerichtet. Außerdem haben solche "großen" Trafos eine relativ steife Leerlaufspannung, also +/- 10%
30V Wechselspannung ergibt hinter dem Gleichrichter eine Leerlaufspannung von ca.44V (30 x wurzel 2)
Otto schrieb: > V Wechselspannung ergibt hinter dem Gleichrichter eine > Leerlaufspannung von ca.44V (30 x wurzel 2) Wie wäre es mit einem kleinen Lastwiderstand? 3-5 Watt?
Tue dir selber einen Gefallen und baue eine bewährte Schaltung nach.
Daniel Tatter schrieb: > Hallo liebe Community > Ich will ein regelbares Netzteil mit einstellbarer Spannung zwischen > 1,25 und ca. 30 Volt und regelbarem Strom bis 2 Ampere bauen. Tu uns den Gefallen und nutze die hier im Forum geleistete Vorarbeit an diesem wirklich lange diskutiertem Konzept und zur vorläufigen Vollendung gebrachten: http://www.mikrocontroller.net/articles/Nachbausicheres_Klein_Labornetzgerät
Daniel Tatter schrieb: > Wieso liegt am Elko Wechselspannung an? Diese wird davor doch > gleichgerichtet. Daniel Tatter schrieb: >> V Wechselspannung ergibt hinter dem Gleichrichter eine >> Leerlaufspannung von ca.44V (30 x wurzel 2) > > Wie wäre es mit einem kleinen Lastwiderstand? 3-5 Watt? Es ist jetzt nicht boese gemeint, aber die fehlen einige Grundlagen zur Wechselstromtechnik. Gleichrichten alleine genuegt nicht, die Spannung hinter dem Gleichrichter pulsiert troztem noch zwischen 0 und dem Scheitelwert. Du hast nur keine negativen Anteile mehr. Erst ein Glaettungselko sorgt dafuer das die Taeler zwischen den Bergen ausgefuellt werden um es mal einfach zu sagen. Auch deine zweite Aussage mit dem kleinen Lastwiderstand hat nicht mit der Steifigkeit des Trafos zu tun. Angegeben auf einen Trafo bzw. dier Netzspannung ist immer der Effektivwert. Das ist der Wert bei dem eine gleich grosse Gleichspannung die gleiche Leistung an einem Widerstand hervorruft. Nur ist die Spitzenspannung einer Sinusfoermigen Wechselspannung um den Faktor Wurzel(2) groesser. Ein Glaettungskondensator hinter dem Gleichrichter wird sich auch auf diesem Wert aufladen. Ein Belastungswiderstand aendert daran nichts.
@Daniel Tatter vom 16.07.2013 um 20:06 Uhr: Es war schon unterstellt, dass am Ladeelko Gleichspannung anliegt. ;-) Hat der Transformator 10% höhere Leerlaufspannung, ergeben sich bei einer Netzspannung von 230 V + 10% immerhin U(DC)= 30V * 1,1² * √2 = 51,3 V Davon ziehen sich noch die Dioden-Durchlassspannungen ab ...
Ok, diese Schaltung macht wirklich nur unnötig viel wärme... Dann versuch ichs eben mal mit einem LM723
Daniel Tatter schrieb: > Ok, diese Schaltung macht wirklich nur unnötig viel wärme... Dann > versuch ichs eben mal mit einem LM723 Der macht genau soviel Waerme. Ist auch nur ein Linearer Regler und die koennen das nicht anders. Bei einem Schaltregler passiert das nicht. Allerdings ist der wesentlich komplizierter aufzubauen vor allen wenn man damit ein Labornetzteil bauen moechte.
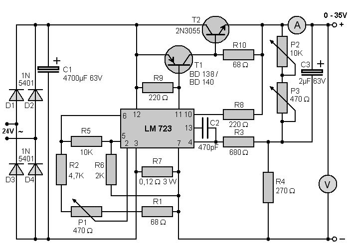
Ich habe einen guten Schaltplan für ein regelbares NT mit lm723 gefunden. Kann man den so nachbauen wenn ich einen 30V Trafo nutze oder muss ich dann die Widerstände ändern? Wie gesagt, will ich bis 30V und 2A rausholen
Nein, mehr als 24V Trafo haut nicht hin. Lass den bei Netzspannung 230V+10% mal im Leerlauf 27V AC haben, dann wird der Elko auf 38,2V aufgeladen. Das liegt knapp unter den 40V, die für den LM723 als Vin max.Rating angegeben sind.
Du mußt bei max. 52V Eingangsspannug die Versorgungsspannung des LM723 begrenzen wie im TI-Datenblatt Bild 21. http://www.mikrocontroller.net/part/LM723 Grüße Löti
Daniel Tatter schrieb: > Ok, diese Schaltung macht wirklich nur unnötig viel wärme... Dann > versuch ichs eben mal mit einem LM723 oder 2 LM723, das halbiert die Verlustleistung .-) Sag mal, warum liest Du eigentlich nicht was man dir hier rät -- und handelst danach?
habe die Schaltung mal gebaut und etwas modifiziert für 30V / 3A , wenn Interesse besteht: Schaltung und Platine habe ich als "Target-Datei" oder als "DipTrace-Datei".
Gerhard W. schrieb: > habe die Schaltung mal gebaut und etwas modifiziert für 30V / 3A , > wenn Interesse besteht: > Schaltung und Platine habe ich als "Target-Datei" oder als > "DipTrace-Datei". Ja, wäre nicht schlecht!
Andrew Taylor schrieb: > oder 2 LM723, das halbiert die Verlustleistung .-) Interessanter Ansatz Andrew, wenn man jetzt noch einen negativ Regler nimmt muesste sich das doch komplett aufheben, oder? :=)
> Schaltung und Platine habe ich als "Target-Datei" ...
Noch sinnvoller wären wohl die Gerberdaten um direkt eine Platine
beauftragen zu können.
Gruss
Helmut Lenzen schrieb: > Der macht genau soviel Waerme. Nicht unbedingt. Die Schaltung mit 2 LM350 braucht als minimale Eingangsspannung 6.25V mehr als die maximale Ausgangsspannung, für 0-24V also knapp über 30V, das bewirkt schon Verluste, der uA723 kann mit PNP Transistoren und 0.7V shunt mit 1V mehr auskommen, also 25V, das spart schon zu verheizende Wärme, obwohl manche uA723 Emitterfolger-4-fach-Darlingtonschaltungen auch schon über 5V fressen.
Autor: Lothar S. (loeti) Datum: 16.07.2013 18:39 > Beim Trafo solltest Du nicht die Vollwellenschaltung mit zwei > parallel geschalteten Wicklungen verwenden sonden einen > Zweiweg-Gleichrichter. > Hier Bild 2 Nein, das macht man bei so hohen Spannungen nicht, weil der Innenwiderstand der Wicklungen höhere Verluste bringt als das Einsparen des einen Diodendrops. http://de.wikipedia.org/wiki/Gleichrichter: Nachteilig ist, dass sie einen speziellen Transformator erfordert, der stärker dimensioniert ist, da immer nur die Hälfte des Kupfers zum Stromfluss beiträgt. Bei gegebenem Kupfervolumen hat jede Hälfte der Sekundärwicklung wegen des dünneren Drahtes (doppelte Windungszahl muss Platz finden) in etwa den doppelten Innenwiderstand, der in die Verlustleistung (P=R·I^2) eingeht. Autor: Gerhard W. (gerhard_w28) Datum: 18.07.2013 13:10 > Netzgeraet-PrintBoard-V1.T3001 (96,9 KB, 13 Downloads) Danke fürs Posten, es wäre schön, wenn Du für die Nicht-Target-Nutzer noch ein Pdf anhängen könntest.
Andrew Taylor schrieb: > Tu uns den Gefallen und nutze die hier im Forum geleistete Vorarbeit an > diesem wirklich lange diskutiertem Konzept und zur vorläufigen > Vollendung gebrachten: > > http://www.mikrocontroller.net/articles/Nachbausicheres_Klein_Labornetzgerät Tolles Netzteil! Wo bekommt man denn den Trafo her? Gibt's auch Toroidal Trafos mit der Konfiguration?
jan bader schrieb: > Tolles Netzteil! > > Wo bekommt man denn den Trafo her? Gibt's auch Toroidal Trafos mit der > Konfiguration? Den Trafo liefert Dir massgefertigt jede Trafowickelei. z.B. http://www.tauscher-transformatoren.de/html/ringkerntransformatoren.html Alternativ kannst Du natürlich auch Einzeltrafos aus dem vorhandenen Bestand nehmen (==Bastelkiste) nehmen. Ob Du Ringkerne oder EI oder Philbert Kerntrafo bevorzugst, ist letztlich Geschmacksfrage. Wenn Du da einen Sonderwunsch hast, sprich einfach mit der Firma die Trafos wickelt.
jan bader schrieb: > Wo bekommt man denn den Trafo her? Gibt's auch Toroidal Trafos mit der > Konfiguration? Es ist meist sinnvoller, das Netzteil einem vorhandenen Trafo bzw. einen preisgüstig erhältlichen Trafo anzupassen als umgekehrt. Werden Zusatzspannungen gefordert, ist es oft auch sinnvoll, zwei oder drei Trafos zu nehmen, da die meist leichter erhältlich sind. Wenn man den Trafo extra wickeln lässt, ist es meist billiger, gleich ein fertiges Netzteil zu kaufen. Gruss Harald
Hallo Jan, da Du offentsichtlich noch am Anfang Deiner elektronischen Hobbykarriere stehst, solltest Du Dir vielleicht einen leichten Bausatz nehmen. Passend ist hier vielleicht dieses hier : http://shop.tuxgraphics.org/electronic/detail_microcontroller_powersupply.html . Es enthält auch einen Mikrocontroller, womit wir wieder beim Thema des Forums wären ;-). Gruss Roman
RomanK schrieb: > Hallo Jan, > > da Du offentsichtlich noch am Anfang Deiner elektronischen Hobbykarriere > stehst, solltest Du Dir vielleicht einen leichten Bausatz nehmen. > Passend ist hier vielleicht dieses hier : > http://shop.tuxgraphics.org/electronic/detail_microcontroller_powersupply.html > . Es enthält auch einen Mikrocontroller, womit wir wieder beim Thema des > Forums wären ;-). > und eben dieses Netzteil hat den großen Vorteil, das es sofort zur totalen Enttäuschung in jedweder Hobbykarriere wird. Kurz: Lass die Finger davon!! Die Gründe warum eben jenes PWM Netzteil völliger Quark für's Labor ist, sind in diesem Forum bereits Dutzende MAle diskutiert und verifiziert worden.
Hallo, @Andrew: Hast Du vielleicht mal eine Quellenangabe. Da ausreichend gefiltert macht die PWM im Netzteil auch nichts anderes als in einem Regler. Es sei denn hier ist ein absoluter Labornetzteil gefragt, das es locker einem Audiolabor gerecht wird. Aufwand ,Nutzen ,Kosten ,Lerneffekt = ok. Roman
Die Schaltung von Tux Graphik Netzteil ist eher nicht brauchbar. Das Problem ist weniger das PWM genutzt wird, sonder das der µC die Regelung übernehmen solle. Das geht im Prinzip, braucht aber einen deutlich schnelleren µC und auch AD und DA-wandler, und dann auch noch mit hoher Auflösung: Die übliche analoge Regelschleife im Labornetzteil hat etwa 1-10 MHz Bandbreite. Der AD/DA sollten entsprechend eher für mehr als 20 MHz ausgelegt sein, denn auch der Endstufe und der µC selber verursachen ein paar Verzögerungen. Auch die Ausregelung sollte schon deutlich besser als 0,1 mV werden - da braucht man dann bei 20 V Spannung schon etwa 18 Bit an Auflösung. Die Anforderungen sind also schon recht hoch wenn man wenigstens mit einem LM317 vergleichbar werden will. Ein µC um den Sollwert für einen anlogen Regler festzulegen ist realistisch und sinnvoll. Da darf es dann ggf. auch PWM sein, wenn man genug und intelligent filtert.
> Da ausreichend gefiltert macht die PWM im Netzteil auch nichts anderes > als in einem Regler. Prust. Wie lange willst du denn darauf warten, bis ein uC per PWM die Steuerspannung für ein Netzteil nach Belastungs- oder Eingangsänderung nachgeregelt hat ? 1 Sekunde ? Lineare Netzteile regeln in 1 Mikrosekunde.
MaWin schrieb: > Schaut denn NIEMAND in die Datenblätter der Bauteile die er > verbaut? Doch ich, MaWin. Hab ich ja hier gelernt - unter anderem durch dich. :-) Schönet We. Aber zum Thema: Zum lernen kann das vielleicht ganz nützlich sein, aber solche Netzteile gibt es günstig und in schönen Gehäusen - sogar mit Garantie. Ein gutes Buch darüber hilft auch schon weiter. Wenn man dann das Know How hat, dann kann man seins ja immer noch 'frisieren'.
Ulrich schrieb: > Die übliche analoge Regelschleife im Labornetzteil hat etwa 1-10 MHz > Bandbreite. Der AD/DA sollten entsprechend eher für mehr als 20 MHz > ausgelegt sein, denn auch der Endstufe und der µC selber verursachen ein > paar Verzögerungen. > Die Glättung der Versorgungsspannung wird in jedem Fall von einem LC-Glied abhängen. Bei einer langsameren Regelung wird der Elko eben dicker. Wer definiert denn die Anforderungen an das Netzteil oder gelten die generell für alle.
batman schrieb: > Ulrich schrieb: >> Die übliche analoge Regelschleife im Labornetzteil hat etwa 1-10 MHz >> Bandbreite. Der AD/DA sollten entsprechend eher für mehr als 20 MHz >> ausgelegt sein, denn auch der Endstufe und der µC selber verursachen ein >> paar Verzögerungen. >> > Die Glättung der Versorgungsspannung wird in jedem Fall von einem > LC-Glied abhängen. Bei einer langsameren Regelung wird der Elko eben > dicker. Es geht nicht (nur) um die Ausregelung der Eingangsspannungs- schwankungen, sondern (auch) um die Ausregelung von Laständerungen. Ich habe dieses "Netzteil" heute zum ersten Mal gesehen und mir ist die Kinnlade runtergeklappt. Nicht weil das so schlecht wäre, sondern weil sie es eigentlich zu 2/3 schon richtig gemacht haben. Sie erzeugen per PWM die Sollspannung, verstärken die mit konstantem Faktor von ca. 5 (bis hierher ok) aber dann legen sie diese Spannung an die Basis eines Darlington-Emitterfolgers. Und messen dann die Spannung am Emitter per ADC um die Sollspannung nachzuregeln. Sie kompensieren so also die im wesentlichen vom Ausgangsstrom abhängige Basis-Emitterspannung des Darlingtons. Mit nur wenigen Hirnzellen mehr hätten sie die Verstärkerstufe mit einem OPV gemacht und die Rückkopplung vom Emitter des Spannungsfolgers (statt wie jetzt: von der Basis). Und schwupps, hätte der OPV die Nachregelung gemacht. Kein ADC mehr nötig. Keine digitale Regelschleife. XL PS: man hätte sogar (mit Bauchschmerzen) die diskrete 2-Transistor- Verstärkerstufe gleich vom Ausgang her gegenkoppeln können. Mit Bauchschmerzen wegen der Frage der dynamischen Stabilität.
> Bei einer langsameren Regelung wird der Elko eben dicker. Richtig. Bei 1 Sekunde halt 1 Farad. > Wer definiert denn die Anforderungen an das Netzteil > oder gelten die generell für alle. Restwelligkeit und Regelabweichung sind Datenblattangaben. Restwelligkeit ist die Unterdrückung der 100Hz, sollte unter 10mV liegen, Regelabweichung die Reaktion auf Laständerung, meist 10% auf 100%, sollte unter 10mV liegen, wobei der Peak in den ersten Mikrosekunden auch mal 100mV betragen kann, für Allrounder-Labornetzteile. Wird von den billigsten chinesischen Dingern normalerweise unterboten.
MaWin (Gast) schrieb: > ... Regelabweichung die Reaktion auf Laständerung, meist 10% auf 100%, > sollte unter 10mV liegen, wobei der Peak in den ersten Mikrosekunden > auch mal 100mV betragen kann, für Allrounder-Labornetzteile. > Wird von den billigsten chinesischen Dingern normalerweise unterboten. Nur kann man sich auch blind darauf verlassen, was der Chinese da so angibt? Oder sind diese Angaben so "vertraunesvoll" wie die deutsche Produktwerbung mit den schönen Almwiesen und dem einsamen Huhn, das angeblich auf grasgrünen Kleewiesen lebensfroh umherläuft, bevor es sein Ei dem deutschen Verbraucher überlässt? Da macht einer ein Teardown eines nicht gerade billigen BRANDNEUEN Gerätes und die Gehäusekanten sind rostig wie sau. Wer würde sowas erwarten? Oder die 230V Isolation zu Nachbarbauteilen wirft fragen auf usw. usw.
Vertrauensvoller als die Selbstbauvorschläge deutscher Studenten, die als Computerspielnerd plötzlich meinen ein Labornetzteil designen zu können, deren Prototyp leider nicht läuft, denn wenn das Chinateil seine Specs nicht einhält, geht es eben zurück.
Skeptiker schrieb: > MaWin (Gast) schrieb: > >> ... Regelabweichung die Reaktion auf Laständerung, meist 10% auf 100%, >> sollte unter 10mV liegen, wobei der Peak in den ersten Mikrosekunden >> auch mal 100mV betragen kann, für Allrounder-Labornetzteile. > >> Wird von den billigsten chinesischen Dingern normalerweise unterboten. > > Nur kann man sich auch blind darauf verlassen, was der Chinese da so > angibt? Das Chinateil hat trotzdem immer noch bessere Karten als ein Design, das diese Spezifikationen prinzipbedingt nicht erfüllen kann XL
> Auch die Ausregelung sollte schon deutlich besser als 0,1 mV werden Wozu denn das? Eine normale Anschussleitung mit 1qmm Querschnitt hat bei 2m Länge (2x1m) einen Widerstand von etwa 36mOhm. Bei 1A Stromentnahme sinkt die Ausgangsspannung an der Last um 36mV Übergangswiderstände an Buchsen und Klemmen nichtmal berücksichtigt). Weshalb also sollte das Neztgerät um den Faktor ~100 besser ausregeln? Ulrich schrieb: > Die übliche analoge Regelschleife im Labornetzteil hat etwa 1-10 MHz > Bandbreite. Nein, lange nicht, denn das entspräche einer Ausregelzeit von <1µs, so ein Netzteil bitte mal verlinken. Die üblichen Zeiten liegen bei ca. >=100µs, also um den Faktor 100 darüber. Geht auch gar nicht anders mit den üblichen Integrationskondensatoren (100p...10n) am Spannungsregler. > Mit nur wenigen Hirnzellen mehr hätten sie die Verstärkerstufe mit einem > OPV gemacht und die Rückkopplung vom Emitter des Spannungsfolgers (statt > wie jetzt: von der Basis). > Mit Bauchschmerzen wegen der Frage der dynamischen Stabilität. Genau. Verstärkung 6 in die Rückkoppelschleife eines OPV und dazu noch die Phasendrehung des superlangsamen BD245 -> ein prima Generator, aber kein Netzteil.
MaWin (Gast) schrieb: > Vertrauensvoller als die Selbstbauvorschläge deutscher Studenten, die > als Computerspielnerd plötzlich meinen ein Labornetzteil designen zu > können, deren Prototyp leider nicht läuft, denn wenn das Chinateil seine > Specs nicht einhält, geht es eben zurück. Nur sind solche Vergleiche nicht hilfreich. Ich kann immer irgend ein Negativbeispiel als Vergleich heranziehen. Genauso gut könnte ich kontern, es gibt genügend pinible, lang erfahrene Bastler, die niemals so einen zusammengehauenen Rotz akzeptieren würden wie das, was viele vom Chinesen auf den ersten Blick für "toll" halten, bloß weil's so schön billig ist und die Geiz is Geil-Schiene bedient.
Zumal gerade die Spannung wieder ansteigt .-) Hach, was für ein Wortspiel in in einem LNG Thread. Yo, ist schon toll das hier im Forum immer wieder das tuxgraphic NT herausgekramt wird.
Bitte melde dich an um einen Beitrag zu schreiben. Anmeldung ist kostenlos und dauert nur eine Minute.
Bestehender Account
Schon ein Account bei Google/GoogleMail? Keine Anmeldung erforderlich!
Mit Google-Account einloggen
Mit Google-Account einloggen
Noch kein Account? Hier anmelden.

