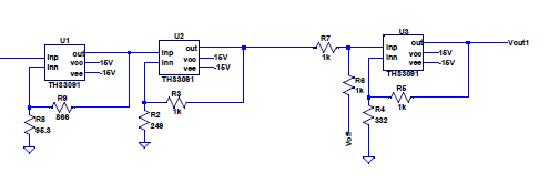
Hallo, Ich habe einen Aufbau aus 3 THS3091 OPs in Reihe, alle 3 als nicht invertierende Verstärker aufgebaut. 1. Stufe: Verstärkung 10 2. Stufe: Verstärkung 5 3. Stufe: Addition einer Offsetspannung und Verstärkung 4 Den Schaltplan findet ihr im Anhang. Nun habe ich bereits einige OPs tauschen müssen, da diese immer wieder kaputt gehen ohne ersihctlichen Grund. Hinzu kommt, dass manchmal die OPs egal welche Verstärkung anliegt bis zur maximalen Versorgungspannung gehen und ich wollte mal fragen ob hier irgendwer ähnliche Probleme mit diesem Baustein hatte oder vll eine Lösung parat hat? Vielen Dank im Voraus. P.S. Vs = +/- 15V und Eingangssignal ist ein 50 MHz Sinus mit einer Amplitude von 50mV
Die Beschaltung sieht OK aus und steht im Einklang mit dem Datenblatt. Ich würde in so einer Situation neben den üblichen ersten Checks (Visueller Check, Stromaufnahme OK?, DC-Pegel OK?) überprüfen, ob die Schaltung schwingt. Ist das bereits ausgeschlossen?
2 Varianten sind denkbar: 1. Wenn der ( extrem hochohmige ) Eingang offen ist, driftet der 1. OP und zieht alle anderen mit. 2. 50 mV (eff) am Eingang des 1. OP = 500 mV am Eingang des 2. OP = 2,5 V am Eingang des 3. OP. Bei einer Verstärkung von 4 ( ohne DC- offset ) verstärkt der 3. OP am Ausgang auf 10 V eff = etwa 28,.. Vss ; das liegt schon am oberen Rand der sauberen Verstärkung ( bei +/- 15 VDC Betriebspannung ), mit Offset fährst du die eine oder die andere Halbwelle in die Begrenzung. Welcher OP ist denn überhaupt betroffen?
Hallo, Wow das ging ja schnell. Vielen Dank schonmal. Der dritte OP ist hauptsächlich betroffen, die ersten beiden laufen stabil. @Marc Oni: Vielleicht habe ich das falsch verstanden, aber wenn ich auf den Eingang einen Sinus mit einer Amplitude von 50mV gebe und dann erst um 10 verstärke ergibt das 500mV Ampitude und dann 2,5V Amplitude. Am Eingang des 3. OP wird eine Offsetspannung addiert und die Amplitude halbiert, am Ausgang des 3. OP sollten also 10V peak to peak anliegen. Wieso kommst du auf 10V Effektivwert?
> Der dritte OP ist hauptsächlich betroffen
Das sieht doch sehr nach Überlastung aus. Bei Ua=20Vpp und einer
angenommenen Lastkapazität von 50pF fließt ein Ausgansstrom von +-158mA.
Dazu kommt die Stromaufnahme zur Umladung innerer Kapazitäten (Fig.24),
die auf 20Vpp extrapoliert etwa 30mA betragen dürfte. Damit ist allein
die Ruheverlustleistung schon 0,9W.
@ArnoR: Aber es sind doch nur 10Vpp und der Tastkopf de Oszilloskops hat eine Kapazität von 9,5pF....
An den Ausgang dieses Verstärkers gehört schon mal gleich ein 50Ohm Widerstand in Serie, egal was man da sonst noch anschließt. Dadurch hat man wenigstens einen gewissen Schutz. Schutz gegen ESD ist auch notwendig, wenn das Signal nach außen geht.
Flo schrieb: > Aber es sind doch nur 10Vpp... Aha. Nur steht das im Widerspruch zu: Flo schrieb: > Eingangssignal ist ein 50 MHz Sinus mit einer Amplitude von 50mV und > wenn ich auf > den Eingang einen Sinus mit einer Amplitude von 50mV gebe und dann erst > um 10 verstärke ergibt das 500mV Ampitude und dann 2,5V Amplitude. Am > Eingang des 3. OP wird eine Offsetspannung addiert und die Amplitude > halbiert, am Ausgang des 3. OP sollten also 10V peak to peak anliegen. Die Verstärkung ist 200, also die Ausgangsamplitude 10V. Und die Amplitude einer Sinusspannung ist die maximal einseitige Aussteuerung, der Spitze-Spite-Wert demnach doppelt so groß: http://de.wikipedia.org/wiki/Amplitude
Ahh, da wird ja die Verstärkung nochmal halbiert. Dann stimmen die 10Vpp natürlich. Warum dann nicht nur 2 OPV mit V=10 und den Offset am I-Eingang machen?
@Helmut S: Auch mit 50Ohm in serie am Ausgang des verstärkers verändert sich nichts @Arno R: Ja warum nicht? Weil ich da nicht drauf gekommen bin....
Bitte melde dich an um einen Beitrag zu schreiben. Anmeldung ist kostenlos und dauert nur eine Minute.
Bestehender Account
Schon ein Account bei Google/GoogleMail? Keine Anmeldung erforderlich!
Mit Google-Account einloggen
Mit Google-Account einloggen
Noch kein Account? Hier anmelden.
