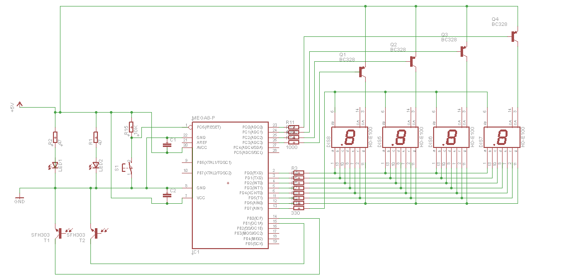
Hallo ich hab das Thema schon vor einem halben Jahr hier begonnen, bin aber nicht weiter gekommen. Jetzt zu meinem Thema ich habe daheim eine Carrerarennbahn, bei der ich elektrisch die Runden zählen will. Als Anzeige möchte ich vier 7 Segmentanzeigen auswählen, 2 für jede Fahrbahn. Als Mirco Controller hab ich ATMEGA8-16PU ausgewählt hab ich schon bei Conrad gekauft. Zum Rundenmessen hab ich was gefunden auf der Seite hier http://www.go143.de/index.php?id=144 sieht für mich als Laie sehr gut aus, ich frag mich nur ist das wirklich so einfach eine Lichtschranke aufzubauen? Bei meiner Carrera Rennbahn hab ich 24 V DC, diese würde ich mit einem Stepdownwander auf 5 V runter regeln. Nachfolgend: http://www.google.de/imgres?imgurl=http://cdn.pollin.de/article/big/G810025.JPG&imgrefurl=http://www.pollin.de/shop/dt/NDc5OTgxOTk-/Bausaetze_Module/Bausaetze/Step_Down_Wandler_Bausatz.html&h=225&w=300&sz=11&tbnid=Cn87ETQV5E_gNM:&tbnh=107&tbnw=143&zoom=1&usg=__b58TfbThW2yPbPzUlwBivISqnTA=&docid=0CnCaU4AH1lCGM&sa=X&ei=PHb3UYXsKYSNtAbV-4HQDA&ved=0CE8Q9QEwAg&dur=460 Ich hab jetzt mal ein Schaltplan erstellt mit eagle Bei ersten Teil, versorge ich meine LED mit Spannung, desweiteren geh ich mit meinen 2 Pohtotransitoren auf die Eingänge vom Mikroporzessor, Beim zweiten Teil steuere ich meine 7 Segmentanzeigen an kann den jemand beurteilen ob das so funktioieren würde? Stimmt die Pinbelegung vom Atmega? Danke Wäre toll wenn ihr mich unterstützt Vielen Dank schon mal im Voraus!
die Beschaltung des Reset-Pin paßt nicht. Du brauchst einen Widerstand als Pull-Up und der Taster muß nach GND ziehen.
Das übliche, was in praktisch JEDEM Erstschaltbild vorkommt: * 100nF Blockkondensatoren an ALLEN Vcc/GND Pärchen. Auf der Platine so nahe wie möglich an die jeweiligen µC-Pins ran. Jaaaa, Vcc/GND (Pins 7+8) bekommen einen 100nF Und AVcc/GND (Pins 20+22) kriegen auch einen eigenen 100nF * Atmel empfiehlt an Reset einen Widerstand gegen Vcc zu schalten. Gerade in verseuchter Umgebung. Und ein paar vorbeirauschende Motoren an derselben Stromversorgung qualifizieren sich als verseuchte Umgebung. Ausserdem ist dein Taster falsch drinnen. Um Reset auszulösen, muss der nach GND ziehen. Da fehlen noch * Bedienelemente * ISP Programmieranschluss > sieht für mich als Laie sehr gut aus, ich frag mich nur > ist das wirklich so einfach eine Lichtschranke aufzubauen? Was erwartest du? Der eine Teil muss leuchten, der andere Teil muss auf den Lichtstrahl reagieren und irgendwas an einer SPannung bewirken. Der Teil ist leicht. Die Schwierigkeit bei einer LIchtschranke besteht in 2 Punkten: Die Entfernung die man überbrücken muss und noch viel wichtiger: Das der Empfänger auch wirklich nur auf 'seinen' Lichtstrahl reagiert und auf sonst nichts anderes. Das kann man zb. baulich regeln, in dem beiden Teilen Scheuklappen verpasst werden, indem man sie in Röhrchen einbaut.
Hier stellt sich eher die Frage, welche Lichtschranke denn verwendet werden soll. Schließlich muss er ja erkennen, welche bahn das Signal auslöst. Ein 90° zur Bahn gelegter Strahl ist hier recht sinnlos. Ich würde entweder rechts und links neben der Bahn eine Reflexlichtschranke einbauen (Wenn die Fahrzeuge genug reflektieren -> ausprobieren) oder mich mal mit Hall Sensoren vertraut machen. Diese kann man dann unter die Bahn kleben. Den vorbeisausenden Motor sollten die erkennen können. Oder man macht es noch einfacher, wie es die Modellbahner machen: kleiner Magnet unters Auto und ein Reedkontakt in die Strecke. Nachteil: Nur vorher präparierte Fahrzeuge können fahren. Mein Favorit ist aber der Hallsensor. Der gibt übrigens auch ein digitales Signal aus, üblicherweise.
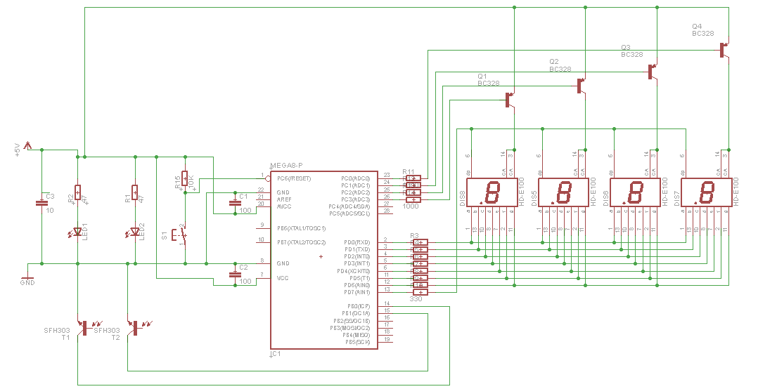
Hallo Vielen Dank für die schnelle Antworten, Programmieren tu ich auf meinem Board STK500 und würde ihn dann auf meine Platine stecken um es dann auzuprobieren. Kann man das so machen? Ich hab den Schaltplan nochmals überwarbeitet, ist es so richtig? Als Vorwiderstand vorm Reset hab ich 2200 Ohm ist das richtig?
biede1987 schrieb: > Programmieren tu ich auf meinem Board STK500 und würde ihn dann auf > meine Platine stecken um es dann auzuprobieren. Kann man das so machen? Kann man. Will man aber nicht, weil es lästig ist in der Entwicklungsphase dauernd den µC alle paar Minuten von einer Schaltung in die andere umstecken zu müssen. Abgesehen davon tut es den µC-Beinchen auch nicht gut, wenn man ohne spezielles Ausziehwerkzeug den IC laufend immer wieder aus dem Sockel hebelt. Irgendwann verbiegt man die. Wenns nur einmal ist, ist es noch kein Problem, aber wenn das immer und immer wieder passiert .... Und du wirst den µC einige male umstecken müssen. Den Gedankengang, dass du das Programm schreibst, auf den µC flashed, umsteckst und alles funktioniert ... den Gedanken vergiss gleich wieder. > Als Vorwiderstand vorm Reset hab ich 2200 Ohm ist das richtig? 10k tuns auch. Hä? SChau doch mal wo dein ResetTaster hinführt!
Hi >Programmieren tu ich auf meinem Board STK500 und würde ihn dann auf >meine Platine stecken um es dann auzuprobieren. Kann man das so machen? Und wie oft willst du das machen? Besser ein ISP-Anschluß aus Board und mit den STK500 darüber programmieren. MfG Spess
Warum passt D1 und D2 nicht, der werden immer geschalten und sobald ein Auto durchfährt öffnet der Phototransistor und das Signal am Atmega ist weg! Was stimmt nicht mit dem Reset? ist doch jetzt auf Masse gezogen
Hi
>Was stimmt nicht mit dem Reset? ist doch jetzt auf Masse gezogen
Nein auf PB1.
Außerdem hast du VCC/AVCC mit den Kondensatoren von den +5V getrennt.
MfG spess
biede1987 schrieb: > Warum passt D1 und D2 nicht, der werden immer geschalten und sobald ein > Auto durchfährt öffnet der Phototransistor und das Signal am Atmega ist > weg! Aber wie rum muss denn die Diode rein? Dioden haben Einbaurichtungen. Das Dreieck im Schaltbild hat eine Bedeutung! > Was stimmt nicht mit dem Reset? ist doch jetzt auf Masse gezogen Wo genau ist das so? Ich sehe, dass die untere Leitung vom Taster über GND drüber zu der Leitung geht, die von einer Photodiode zu einem AVR Pin führt.
Tu dir doch selber einen Gefallen und studier doch bitte mal die Grundschaltung im AVR-Tutorial. Ist doch sinnlos zum 300-tausendsten mal immer wieder dasselbe durchzukauen. Im AVR-Tutorial unter 'Benötigte Hardware ...' findet sich das
biede1987 schrieb: > Warum passt D1 und D2 nicht, der werden immer geschalten und sobald ein > Auto durchfährt öffnet der Phototransistor und das Signal am Atmega ist > weg! > > Was stimmt nicht mit dem Reset? ist doch jetzt auf Masse gezogen Reset: Folge doch mal dem Pfad -> Dieser geht nicht auf GND sonder auf PB1. Was soll D1 und D2 sein? Die Empfänger von der Lichtschranke? Wenn ja, wären die Symbole sowieso flasch.
ja stimmt mit dem PB1 war ein Fehler von mir, jetzt hab ich ihn auf masse gezogen. das mit den LEDs war auf falsch, dann sollen empänger sein, photo transistornen. habs nochmal hochgeladen danke für eure schnelle hilfe echt gut wie schnell ihr seit.
Hi Zuerst mal eine Frage: sind die Fahrzeuge Spurgeführt oder "Freiflieger"? Bei Spurgeführten Wagen würde ich Gabellichtschranken in den Slot einbauen. Dann ein zweiter Hinweis: sei nicht so geizig und nimm einen größeren µC. z. B. Atmega16. Wenn du verstanden hast, wie es funktioniert dann wirst du sicherlich auch die Zeiten nehmen wollen, eine Startampel ansteuern und vielleicht auch eine Kommunikation zu einem PC einrichten. Dann wirst du froh sein, das du noch ein paar Beinchen frei hast. gruß oldmax
Die Autos sind spur geführt, und was ist mit C1 ich habs so angeschlossen wie es aufm tutorial beschrieben ist!
Hi >und was ist mit C1 ich habs so angeschlossen wie es aufm tutorial >beschrieben ist! Hast du nicht. Alle vier Kondensatoren sind falsch angeschlossen. MfG Spess
Hat die Lichtschranke einen Schmitttrigger Ausgang? Open-Collector...
Wenn OC (was ich stark vermute), dann fehlen hier noch Pull-Up
Widerstände, denn du hast hier einen Eingang (sehr hochohmig), und woher
soll dann der Strom kommen? ~10k sollten reichen.
Und C1 und C3 sind überflüssig. Damit handelst du dir nur gewaltige
Probleme ein, da dein uC so DC-mässig entkoppelt ist also auf keinen
anständigen GND.
VCC ----->
|
|
-----
-----
|
|
GND ---->
Alle Cs sind in Reihe zu den Versorgungsleitngen. Das ist falsch. Kannst du nichtmal aus einer Vorlage ordentlich übernehmen? Augen auf!
Patrick B. schrieb: > Hat die Lichtschranke einen Schmitttrigger Ausgang? Open-Collector... > Wenn OC (was ich stark vermute), dann fehlen hier noch Pull-Up > Widerstände, er kann die Pullup im AVR nehmen. Sollte eigentlich reichen. Die Phototransistoren fungieren als 'Taster', die durchschalten wenn Licht drauf fällt.
Ich kenne mich jetzt nicht mit EAGLE aus, aber für mich sieht es aus als ob du die Verbindungen gezeichnet hast und dann Bauteile einfach draufgepflastert hast... Diese Elemente sind ev. kurzgeschlossen (Verbindungen durch die Elemente): R11-R13, R15, C1-C4 (hier gehe ich nicht weiter drauf ein), LED1-LED2 Das wird mir langsam zu bunt, du kannst ja anscheinend weder das Programm bedienen, noch Abschreiben/-zeichnen was man ja heuzutage in der Grundschule lernt und sogar bei Doktorarbeiten munter anwendet. @Karl: Ok, stimmt.
Patrick B. schrieb: > Ich kenne mich jetzt nicht mit EAGLE aus, aber für mich sieht es aus als > ob du die Verbindungen gezeichnet hast und dann Bauteile einfach > draufgepflastert hast... Hmm. Jetzt wo dus sagst. Ich denke du hast recht. An den TO: Nimm die Bauteile, eins nach dem anderen, 'in die Hand' und verschieb sie mal ein wenig links rechts. Die Anschlussleitungen, die zum Bauteil führen, müssen mitgehen. Nur dann sind die Anschlüsse richtig hergestellt. Wenn nicht ... auftrennen, noch mal machen. Grüne Leitungen dürfen nicht durch die Bauteile durchführen.
so jetzt hab die zwei Kondensatorn raus gemacht, warum benötige ich eigentlich die Kondensatoren an Pin 20 und 7, könnte ich mit euch mal skypen vieleilcht klappts dann besser?
spess53 schrieb: > Hi > >>und was ist mit C1 ich habs so angeschlossen wie es aufm tutorial >>beschrieben ist! > > Hast du nicht. Alle vier Kondensatoren sind falsch angeschlossen. ... und 2 davon sind überflüssig.
biede1987 schrieb: > so jetzt hab die zwei Kondensatorn raus gemacht, Die sind ALLE falsch. Lesen kannst du wohl auch nicht? Die übrigen sind immer noch falsch. Nicht löschen, sondern richtig rum reinmachen. Mannomann > warum benötige ich eigentlich die Kondensatoren an Pin 20 und 7, Was macht denn ein Kondensator. Google doch mal nach "Abblockkondensator". > könnte ich mit euch mal skypen vieleilcht klappts dann besser? Skypen statt denken? Hättes du wohl gern. Hock dich auf deinen Hintern, schau dir die Vorlagen im Tutorial an und mach die Kondensatoren richtig rein. Unglaublich! gruß cyblord
Patrick find ich nicht ok,was du hier schreibst du hast auch mal klein angefangen.
Wie soll denn das mit der Photodiode funktionieren? Wieso zwei Ein-LEDs? Wenn es um Zeitmessung geht, wär ein Quarz u.U. besser, als der interne RC-Oszillator. Bau einen ISP-Adapter ein! C3 ist überbrückt (wenn ich das richtig erkenne) und somit wirkungslos. Allgemein sind die vier Kondensatoren äußerst hässlich und missverständlich angeschlossen. Geht da eine Linie durch R15 (Pull-up vom Reset)?
Wie es aussieht, ist auch Pin e der ersten drei Anzeigen nicht verbunden.
Ich will erst mal die Runden zählen, mit der Zeitmessung ist es erst mal zu schwer.
Patrick B. schrieb: > Diese Elemente sind ev. kurzgeschlossen (Verbindungen durch die > Elemente): > R11-R13, R15, C1-C4 (hier gehe ich nicht weiter drauf ein), LED1-LED2 Entschuldigung... war gerade ein schwacher Moment. Ok, nochmals: Die Abblokkondensatoren müssen PARALLEL zu den jeweiligen Pins (Vcc GND) sein -> http://www.google.ch/imgres?q=abblockkondensator&safe=active&sa=X&biw=1920&bih=897&tbm=isch&tbnid=BK3Z8Qs_WiONQM:&imgrefurl=http://server.ibfriedrich.com/wiki/ibfwikide/index.php%3Ftitle%3DVerwendung_von_Abblockkondensatoren&docid=SsT7Th-0G5i0pM&imgurl=http://server.ibfriedrich.com/wiki/ibfwikide/images/9/97/EMV26.jpg&w=488&h=165&ei=F6r3UZf8IqHm4QTLyYDQDA&zoom=1&iact=rc&page=1&tbnh=82&tbnw=242&start=0&ndsp=48&ved=1t:429,r:3,s:0,i:88&tx=109&ty=40 Dann, die Verbindungen zu den obig genannten Bauteile allesammt LÖSCHEN und neu ziehen (Pin zu Pin, denn so wie das momentan ist, hast du die überbrückt, da du eine Verbindung von Pin1 zu Pin2 jeweils gezogen hast. Das erkennst du an der grünen Linie die durch das Bauteil geht).
>Ich will erst mal die Runden zählen, mit der Zeitmessung ist es erst mal >zu schwer. Das mag ja durchaus sein. Aber wer schlau ist, der läßt sich in jedem Entwurf Platz für Erweiterungen. Sei es Hardware oder Software. Sonst baut er alles am Ende doppelt. Empfehlung, lern erstmal Eagle etwas bessr kennen, Deine Schaltpläne sind grauenhaft. Aber das ändert sich mit der Übung.
Du scheinst wenig bis keine Ahnung von Elektronik zu haben, deshalb würde ich dir empfehlen, erstmal mit den Grundlagen wie Taster Auslesen und LED Blinken anzufangen. Im Moment sieht es so aus, dass du ein Projekt haben willst, das deutlich zu schwer für dich ist, und so lange rumprobierst, bis das Forum dir das Projekt gebaut hat. Wenn ich das so sehe, ist das bisher im Vergleich zur Programmierung ein sehr kleines Problem. Ansonsten gibt es sowas sicher auch fertig zu kaufen. Zusammenfassung: Geht es ums Lernen, probier was anderes. Geht es um die Funktion, kauf es fertig.
ok Danke nochmal, es geht ums lernen, ihr habt recht ich arbeite mit eagle jetzt genau 6h, deswegen siehts auch so aus! Danke Patrick
@ Projekt bauen lassen stimmt so nicht? ich hab schon mal mit dem Schaltplan angefangen die Pin Belegung vom atmega hat ja auch schon mal gepasst oder? da musste ich mich au erst mal einlesen? ich würde ja gern meinen Klassenlehrer fragen, aber der tut sich au sehr schwer damit.
Hallo! Was ist denn jetzt mit AVCC los? Bei den Anzeigen solltest Du beide Anoden anschließen. Die sind zwar meist intern verbunden, aber Murphy schläft nicht!
AVCC direkt auf VCC (einfach die Verbindung vom C zum Taster löschen und oben bei R15 anschliessen). Kontrollier noch jeden grünen Punkt den du hast: Das bedeutet, dass hier mindestens 3 Verbindungen zusammenkommen. Bei Pins heisst das, dass die Verbindung zuweit gezogen wurde. Ebenso bei den LEDs (LED1 und LED2).
47 Ohm als Vorwiderstand für deine beiden LEDs wird etwas arg niedrig sein. Mach da mal 1k draus, die sind so auch hell genug. Muss vom Kollektor der Phototransistoren nicht noch ein Widerstand gegen Vcc als pull-up?
hey würdet ihr das mit den Widerständen untereinander so lassen oder anders verschieben damit sie besser lesbar sind! Die LED möchte ich an meinen Startziel bogen anbringen, so dass sie nach unten richtung fahrbahn leuchten unten ist dann der Phototransistor.
So noch folgende, dann siehts nicht schlecht aus: 1) 10uF Kondensator über die Speisung (du schaltest ja auch ein paar LEDs) 2) Pin14 und Pin3 der 7-Segment-Anzeigen verbinden 3) Vorwiderstände der LED für die Lichtschranke kontrollieren (braucht diese wirklich ~53mA?)
Was ich persönlich als unschön empfinde: Um die Zähler wieder auf 0 zu setzen, musst du den µC resetten. Finde ich unschön. Da würde ich lieber auf den Reset-Taster verzichten und den Taster an einen normalen Portpin hängen, damit man im Programm den Taster auswerten und dann programmintern die Zähler auf 0 setzen kann.
ok habs jetzt nochmal überarbeitet vielen dank für die Mithilfe! das mit den Vorwiderständen an den LEDs lass ich mal so! ich werde ja dann beim probieren sehen obs klappt!
Karl Heinz Buchegger schrieb: > Da würde ich lieber auf den Reset-Taster verzichten > und den Taster an einen normalen Portpin hängen, damit man im Programm > den Taster auswerten und dann programmintern die Zähler auf 0 setzen > kann. Kann er ja noch immer machen, indem er einfach bei den Fuses den Reset-Pin deaktiviert. Gebrannt kann der ja noch über High-Voltage werden...
Patrick B. schrieb: > Kann er ja noch immer machen, indem er einfach bei den Fuses den > Reset-Pin deaktiviert. :-) Wecke keine schlafenden Hunde. Zum Schluss macht der das noch wirklich.
Soll nicht noch ein Kondensator von Reset nach GND gehen? Ist nicht lebensnotwendig, aber vielleicht gerade mit störenden Autos sinnvoll.
Dussel schrieb: > Soll nicht noch ein Kondensator von Reset nach GND gehen? Ist nicht > lebensnotwendig, aber vielleicht gerade mit störenden Autos sinnvoll. Der ist echt überflüssig. Sowas kommt aus Zeiten wo die Dinger kein POR bzw. BrownOut Detection hatten, und man deshalb Reset erst einige Zeit nach dem Power-Up auf Hi lassen wollte, damit ein definierter Reset erfolgt. gruß cyblord
Bitte melde dich an um einen Beitrag zu schreiben. Anmeldung ist kostenlos und dauert nur eine Minute.
Bestehender Account
Schon ein Account bei Google/GoogleMail? Keine Anmeldung erforderlich!
Mit Google-Account einloggen
Mit Google-Account einloggen
Noch kein Account? Hier anmelden.








