Hallo Elektronikfreunde, habe 7 leistungsstarke Li Akkus mit folgenden Daten: U nenn 3,6V / U max 4,2V / 29Ah. Daraus soll ein Akku für ein Elektrofahrad werden. Was mir dabei Probleme bereitet, ist der notwendige Balancer. Die im Netz zu findenden Schaltungen sind für diese Leistungsklasse nicht geeignet. Schließlich möchte ich diesen Akku mit mindestens 5A laden. Vieleicht gibt's Ideen, wie mann das machen könnte. Habe schon überlegt jede Zelle mit einer eigenen Ladeschaltung zu versehen (natürlich galvanisch getrennt). Dabei würde auch keine Energie verschwendet wie bei einem Balancer. Freue mich auf Eure Anregungen Gruß Manfred
Manfred G. schrieb: > Die im Netz zu findenden > Schaltungen sind für diese Leistungsklasse nicht geeignet. Schließlich > möchte ich diesen Akku mit mindestens 5A laden. Das ist irrelevant bzw völlig übertrieben dimensioniert. In Ballancern sind oftmals nur sehr leistungsschwache Lastwiderstände verbaut, weil sie den Akku nicht in echtzeit bei einmaligem Laden ballancieren. Sie müssen nur den Drift ausgleichen. Daher sollte man Akkupacks auch regelmäßig nachladen. Begründung: Man kann den Ballancer so auslegen, daß die kleine Drift durch Selbstentladung während der regelmäßigen Ladevorgänge durch die kleinen (Leistung nicht Ohm) Widerstände kompensiert werden kann. Der Nachteil ist: Sollte eine Zelle zum Beispiel durch lange Lagerung weit abgedriftet sein, so kann der Ballancer dies nicht innerhalb eines Ladungsvorgangs ausgleichen. Man braucht dann viele Ladungszyklen in denn die Zellen unterschiedlich belastet werden, da die Ladezustände innerhalb des Akkupacks zwischen voll und leer gestreut ist. Dieser Effekt wurde schon oft beobachtet und ein gezieltes nachladen der einzelnen Zellen führte manchmal zur Wiederherstellung eines vrmeintlich defekten Akkus. Alternativ kann man den Ballancer auch so auslegen, daß er kontinuierlich versucht die Spannungen der einzelnen Zellen über die Lastwiderstände anzugleichen. Vorteil: Es können größre Differenzen schneller korrigiert werden. Nachteil: Es wird mehr Strom verbraucht, da teilweise mehr als nötig ballanciert wird, da die Spannungslage nicht eindeutig auf den Ladezustand schließen läßt. Gerade unter Last / im Gebrauch verändern sich die Spannungen der jeweiligen Zellen individuell. Bei regelmäßigem Gebrauch ist nur eine kleine Leistung zum ballancieren erforderlich, da die Selbstentladung bei diesen Akkus normalerweise gering ist. Methode 2 oder die Möglichkeit der Einzelladung ist verstärkt dann interessant, wenn Akkus nur sporadisch gebraucht werden und schlecht gewartet werden. Eine Auslegung auf den Ladestrom ist nur in seltenen Ausnahmen von Vorteil. Üblicherweise richtet man sich eher nach der Drift, bzw. der größenordnung der üblichen Selbstentladung.
Hallo Carsten, erst mal Danke für Deine ausführliche Antwort. Nur bleibt fogendes Problem. Wenn die erste Zelle die Ladeendspannung erreicht hat, muß der Balancer den Ladestrom für diese Zelle ansteigend übernehmen und das ist bei angenommenen 5A am Ende eine ganze Menge an Verlustleistung. Das möchte ich vermeiden. Gruß Manfred
Manfred G. schrieb: > Das möchte ich vermeiden. Du schaltest einfach ab und sagst „Akku voll“. Beim nächsten Zyklus hat sich das dann (hoffentlich) wieder ein Stück mehr ausgeglichen. Balancer (mit einem ‚l‘) in Notebook-Akkupacks haben oft nur Widerstände von 100 Ω oder gar 1 kΩ zum Ausgleichen drin. Wie Carsten schon schrieb, über hinreichend viele Zyklen gleicht sich das trotzdem aus.
Jörg Wunsch schrieb: > Du schaltest einfach ab und sagst „Akku voll“. So einfach ist das nicht. Diese Zelle hat ja den höchsten Ladestand und wird dann nach dem Entladen auch noch die meiste Restenergie haben. Das bedeutet nach dem erneuten Laden ist genau diese Zelle wieder zuerst voll. Wie soll sich da was ausgleichen? Gruß Manfred
Manfred G. schrieb: > Wie soll sich da was ausgleichen? Indem die Balancer-Widerstände diese Zelle auch beim nächsten Laden wiederum mit weniger Energie versorgen, weil sie einen Teil des Ladestroms an ihr vorbei leiten, und damit die anderen Zellen schneller geladen werden. Dass man damit keine Kapazitätsunterschiede von 10 % und mehr ausgleichen kann, ist klar, aber das ist ja auch nicht nötig.
normalerweise geht auch der ladestrom gegen ende der ladung runter und man läd nicht von anfag bis ende mit 1C sondern fährt den ladestrom am anfang langsam hoch hält ihn dann konstant und zum schluss geht er wieder ganz langsam auf null. holl dir einfach nen modellbau lader z.b. hyperion gibt es günstig mit ballancer bis 1kw ladeleistung usb mit einzellzellenüberwachung temperaturüberwachung für 270euronen
Manfred G. schrieb: > So einfach ist das nicht. Diese Zelle hat ja den höchsten Ladestand und > wird dann nach dem Entladen auch noch die meiste Restenergie haben. Das > bedeutet nach dem erneuten Laden ist genau diese Zelle wieder zuerst > voll. Wie soll sich da was ausgleichen? Genau so wie ich es beschrieben habe. Methode eins oder Mehtode zwei. Also entweder in jedem Ladevorgang ein bischen weiter nachkorrigieren oder kontinuierlich nachkorrigieren, beides mit geringer Leistung. Bei großr Differenz brauch man da merere Zyklen. Das meinte ich mit: Carsten R. schrieb: > Sollte eine Zelle zum Beispiel durch lange Lagerung weit > abgedriftet sein, so kann der Ballancer dies nicht innerhalb eines > Ladungsvorgangs ausgleichen. Man braucht dann viele Ladungszyklen in > denn die Zellen unterschiedlich belastet werden, Beispiel: 2 Zellen in Reihe, beide 1000 mAh, die eine Ist leer und die andere ist noch zu 50% geladen. Ladestrom 1 A. Ich unterstelle mal zur vereinfachung eine Konstantstromladung, auch wenn zum Schluß zur SSpannungsbegrenzung auf Konstantspannung umgeschaltet werden sollte Ohne Ballancer ist die eine Zelle nach einer halben Stunde Voll und die andere halb voll. Was Du willst ist entweder dann den vollen Ladestrom an der Zelle vorbeiführen sobald eine Zelle voll ist oder von Beginn an die Hälfte in den Bypass schicken. Ersteres geht mit einem sehr fetten Widerstad der auf den vollen Ladestrom ausgelegt ist. Letzteres geht nicht, da weder der Widerstand passend zum Ladezustand verbaut werden kann, es sei denn Du willst ständig löten ;-), noch kann man den Ladezustand exakt messen. Die Schaltung kann also selbst mit einem Steuerbaren Widerstand nicht passend angesteuert werden. Man kann den Ladezustand nur Protokollieren und dann über Berechnungen einigermaßen abschätzen. Diese Berechnungsmehode versagt bei Lagerung da die Slbstentladung eine unekannte Größe ist. Und gerade da wird der Ballancer dringend benötigt. Was man macht. Man schaltet einen kleinen Widerstand zu den Zellen parallel die die höchste Spannungslage aktuell haben. Diese Zellen sind im allgemeinen voller als die anderen, auch wenn man nicht genau weiß wieviel Prozent Vorsprung sie haben. Das ist bei dieser Methde aber auch nicht nötig. Man nehme dazu Beispielsweise eien Lastwiderstand der ca 10 % des Ladestroms aufnimmt. Wir kehren zurück zum Beispiel. Die vollere Zelle hat einen Spannungsvorsprung. Daher wird hier 10 % der Leistung in den Bypass geschickt. Die vollere Zelle bekommt also nur 90% des Ladestroms den die leere Zelle bekommt. Oder wenn wir umnormieren, also die 90 mA als 100 % definieren, so bekommt die leere Zelle 1000 mA lso ca 111% des Ladestroms den die Volle Zelle bekommt. Es ergeben sich folgende Ladezyklen. Ladevorgang Ladestand Ladestand Zuladung Zuladung Ladestand Ladestand Nummer vor Laden vor Laden nach Laden nach Laden Zelle 1 Zelle 2 Zelle 1 Zelle 2 Zelle 1 Zelle 2 1 0% 50% 55% 50% 55% 100% 2 0% 45% 60% 55% 60% 100% 3 0% 40% 66% 60% 66% 100% 4 0% 34% 73% 66% 73% 100% 5 0% 27% 80% 73% 80% 100% 6 0% 20% 88% 80% 88% 100% 7 0% 12% 97% 88% 97% 100% 8 0% 3% 100% 97% 100% 100% Wie man sieht ist selbst ein Ladungsunterchied von 50% mit einem Lastwiderstand der nur 10 % des Ladungsstroms aufimmt in nur 7 Zyklen fast vollständig wieder korrigiert. Im achten Lauf beträgt die Differenz weniger als die 10 % die der Lastwiderstand aufnimmt. Daher wird der Ballancer den Widerstand nach kurzer Zeit während der achten Ladung abschalten. Nun ist 50% schon eine enorme Drift. Da die Drift mit jedem Ladevorgang wenigstens teilwise korrigiert wird kommt dies bei regelmäßig gebrauchten Akkus praktisch gar nicht vor, abgesehen von Defekten. Der Ballancing-Widerstand kann also deutlich kleiner ausgelegt werden. Man orientiert sich dabei an der Größenordnung mit der eine Abweichung zwischen zwei Ladezyklen erwartet wird. Erwartet man eine Drift von 1% zwischen den Zyklen, so reicht ein Widerstand der 2% des Ladestroms aufnehmen kann aus um dies während der Ladung zu korrigieren und noch Reserve zu haben für größere driften durch Lagerung. Verwendet man einen ballancer der kontinuierlich Abgleicht und nicht nur während des Ladens, so kann der Widerstand noch bedeutend kleiner ausgelegt werden. Er müßte ja nur die Drift über die gesamte Zeitspanne zwischen den Ladevorgängen aussgleichen. Die größre Zeitspanne erlaubt einen kleineren Strom um die gleiche Kapazität auszugleichen. Meines wissens ist aber die Balancingmethode während des Ladens deutlich weiter verbreitet. Die Zweite Methode ist eher ein Exot, funktioniert aber auch. Der Nachteil ist aber wie beschrieben, daß die Korrektur einer erst einmal entstandenen größeren Drift einige Zyklen beanspruchen kann. Dieses Szenario ist aber wie schon genannt vergleichsweise selten. Sollte es dennoch eintreten, wäre eine optionale Einzelladung der Zellen zu "Reperaturzwecken" nützlich. Den Ballancer regulär auf den Ladestrom auszulegen ist dagegen nicht sinnvoll, weil die Verlustleistung am Ballancer beträchtlich ist. Ist dieser im Akkupack integriert komt s zu einer zusätzlichen unnötingen Erwärmung, welche den Akku schneller altern läßt.
Erst mal vielen Dank für die umfangreichen Informationen. Einen Balancer, welcher schon während des Ladens die einzelnen Zellspannungen versucht auszugleichen habe ich nur für 3 Zellen gefunden. Die andere Variante überwacht nur jede einzelne Zelle auf Erreichen der Ladeendspannung und beginnt dann den Strom über einen FET vorbeizuleiten. Bei Ebay gibt es fertige Lader mit Balancer für wenig Geld. Da werde ich mir 2 Baugleiche zulegen und einmal 4 und einmal 3 Zellen gleichzeitig zu laden. Manfred
Manfred G. schrieb: > Einen Balancer, welcher schon während des Ladens die einzelnen > Zellspannungen versucht auszugleichen habe ich nur für 3 Zellen > gefunden. Kann man auch selbst bauen. Ich habe für meinen Funkgeräteakku einen bq29311 (Nachfolger ist bq29312) benutzt und den mit einem AVR gesteuert. (In der originalen Anwendung in bspw. Notebookakkus gibt's einen dedizierten festverdrahteten Controller dafür, aber der spricht “smart battery protocol”, was ich für einen Standalone-Akkupack nicht gebrauchen konnte.) Da kann man sich dann in die Firmware einbauen, dass das Ding auch bereits während der Ladung ausgleicht. Im Prinzip kann man die Balancierwiderstände sogar während der Entladung mit anschalten und so die Zellen mit der höchsten Spannung leicht zusätzlich entladen.
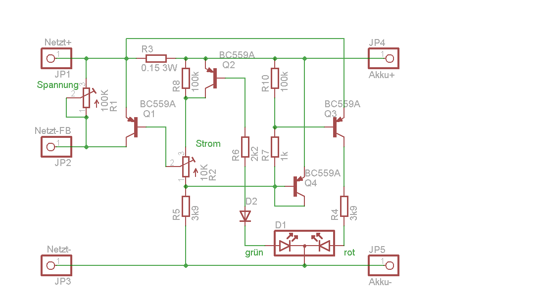
Manfred G. schrieb: > Vieleicht gibt's Ideen, wie mann das machen könnte. Habe schon überlegt > jede Zelle mit einer eigenen Ladeschaltung zu versehen (natürlich > galvanisch getrennt). Dabei würde auch keine Energie verschwendet wie > bei einem Balancer. Genau. So etwas hatte ich mir auch schon mal überlegt und wunder mich, dass es so ein Vielfach-Einzelzellen-Ladegerät noch nicht gibt. Es wäre in jeder Hinsicht optimal. Ich hatte es für die LiFePo's meiner Akku-Werkzeuge konzipiert, aber dann ist es eingeschlafen, weil es bisher mit meinem Festspannungsladegerät auch ohne Probleme ging. Das projektierte Ladegerät besteht aus 5V- Schaltnetzteilen , bei denen man nur den Feedbackpunkt finden muss und jeweils einer Zusatzschaltung mit ein paar Transistoren. Bei Interesse kann ich sie auch mal näher erklären.
Man kann das ganze auch aktiv balancen mit jeweils einer H-Brücke mit Drossel auf den jeweiligen Balance-Anschluss. Balance hat nichts Bällen zu tun, deshalb schreibt man es mit einem L. Obwohl man auch auf einem Ball balancieren kann ;-)
Manfred G. schrieb: > Einen Balancer, welcher schon während des Ladens die einzelnen > Zellspannungen versucht auszugleichen habe ich nur für 3 Zellen > gefunden. Die andere Variante überwacht nur jede einzelne Zelle auf > Erreichen der Ladeendspannung und beginnt dann den Strom über einen FET > vorbeizuleiten. Gut, das wäre dann die dritte möglichkeit. ausgleichen -wirklich permanent (Exot) -permanent während des Ladens -bei ereichen der Ladeschlußspannung der Heweiligen einzelnen Zelle. Die dritte Methode unterscheidet sich nur darin ob man als vergleichswert zum Aktivieren des Bypass die Ladeschlußspannung als Referenz nimmt oder die Spannungslage der Nachbarzellen. Weiterhin besteht bei den drei Methoden noch der Zusammenhang, daß man von oben nach unten entweder weniger ausgleichen kann bei gleichbleibend dimensioniertem Bypass oder die Leistung am Widerstand muß erhöht werden um die Ausgleichsfähigkeit gleich zu halten. Am Konzept ändert das nichts. Die zu erwartende Drift ist der Maßstab der Auslegung. Und ach ja, irgendwie hatte ich wohl zu viele L herumfliegen^^
Carsten R. schrieb: > Und ach ja, irgendwie hatte ich wohl zu viele L herumfliegen^^ Macht nix, Andere haben dafür zu viele "t" im Netz(t). Zum Thema: Ich bevorzuge für jede der in Reihe geschalteten Zellen ein separates Ladegerät, habe aber nur 3 Zellen in Reihe. ...
Bitte melde dich an um einen Beitrag zu schreiben. Anmeldung ist kostenlos und dauert nur eine Minute.
Bestehender Account
Schon ein Account bei Google/GoogleMail? Keine Anmeldung erforderlich!
Mit Google-Account einloggen
Mit Google-Account einloggen
Noch kein Account? Hier anmelden.

