Hallo liebes Forum, ich habe ein Problem: Ich möchte bei einem Signaleingang (unbestimmte Dauer) einen Schaltimpuls für einen Mosfet, der ein bistabiles Relais ansteuert, haben. Bei einer steigenden Flanke und einem High-Signal, soll das Relais für's Durchschalten 50ms angesteuert werden. Bei einer fallenden Flanke und einem Low-Signal, soll das Relais für's Öffnen für 50ms angesteuert werden. Leider darf hierbei kein µc verwendet werden. Meine Überlegung: Monostabile Kippstufe als Anfang. Und weiter komme ich leider nicht. Im angehängtem Bild sieht man den Aufbau. Sobald der Taster A geschlossen wird, erhalte ich meinen Impuls. Nur wo führe ich den zum Mosfet raus? Danke für eure Hilfe.
Hi, Danke für deine Antwort. Meinst du http://www.produktinfo.conrad.com/datenblaetter/500000-524999/504911-da-01-de-Relais_Vorschaltbaustein_VS5_24V.pdf das?
Eingangssignal differenzieren (Kondensator/Hochpass), Gleichrichten und in eine monostabile Kippstufe hetzen. Hauptvoraussetzung: Dein Sonntagnachmittagseingangssignal.
Conrad schrieb: > Ich möchte bei einem Signaleingang ... Conrad schrieb: > Leider darf hierbei kein µc ... - bistabiles Relais mit einer oder mit zwei Spulen? - Soll bei der Aufgabenstellung ein MOSFET verwendet werden, oder kann's auch einfacher gehen? - ...
Oh, danke für die vielen Antworten. Lese mir gerade das Datenblatt vom SDS durch. - bistabiles Relais mit einer oder mit zwei Spulen? - Soll bei der Aufgabenstellung ein MOSFET verwendet werden, oder kann's auch einfacher gehen? Das Relais ist von TYCO und hat die Bezeichnung: V23130-C2021-A412 Load14V/Coil14V http://www.datasheetdir.com/V23130-C2021-A412+Solid-State-Relays Wie es geschaltet wird, ist eigentlich egal. Es war halt nur meine Überlegung. Mein Eingangssignal hat ~12V bei Stromstärken unter einem Ampere. Da das Relais viel mehr zieht, hatte ich halt die Überlegung mit dem MOSFET.
Ich habe noch vergessen zu erwähnen, dass das Eingangssignal keine definierte Länge hat. Es kann 1s geschaltet sein oder 10sec. Mit der steigenden Flanke möchte ich einen Impuls für die Relais haben. Danke.
Conrad schrieb: > Eingangssignal..: Es kann 1s geschaltet sein oder 10sec. Und du meinst für ein derart kurzdauerndes Eingangsignal lohnt es auch nur ansatzweise über den Mehraufwand mit C-Schaltung & Bistabil nachzudenken? Da nimmt man ein monostabiles Relais und fertig.
Hi, das Problem ist, dass die Relais bereits vorhanden sind und weiterverwendet werden sollen.
Das Relais soll nämlich Stroöme bis zu 100A dauerhaft schalten.
Hallo, hat keiner mehr einen Rat? Danke.
Conrad schrieb: > das Problem ist, dass die Relais bereits vorhanden sind und > weiterverwendet werden sollen. Wie werden die denn jetzt verwendet/ angesteuert?
Hallo, bisweilen werden die über einen µC angesteuert. Das soll aber verhindert werden. Ich fasse nochmal zusammen: Signal >50ms (also mindestens 50ms bis max X Sekunden/Minuten) soll mit der steigenden Taktflanke das Relais (Tyco) schalten. Sobald das Signal aus ist, muss das bistabile Relais "ausgemacht" werden. Das bistabile Relais wird verwendet, weil es erstens schon da ist und zweitens hohe Ströme schalten kann. Das Eingangssignal hat nur wenige mA, somit kann es die Relais nicht direkt ansteuern. Realisiert soll die Schaltung ohne µC. Hoffe es ist alles verständlich. Vielen Dank schonmal.
Conrad schrieb: > bisweilen werden die über einen µC angesteuert. Ich dachte eher an die 'Endstufe' vor dem Relais. MOSFET od. Bipolar-Transe? Oder kann das alles weg?
Das kann alles weg. Es steht mir sozusagen frei, wie ich es mache. Kriterium: alte Tycos verwenden ohne µC.
1 | (+) |
2 | | | |
3 | R | |
4 | | | |
5 | - C -+- pnpT |
6 | | |
7 | Rel_B |
8 | | |
9 | (GND) |
10 | |
11 | |
12 | (+) |
13 | | |
14 | Rel_A |
15 | | |
16 | - C -+- npnT |
17 | | | |
18 | R | |
19 | | | |
20 | (GND) |
Der npn schaltet bei der LH-Flanke, der pnp bei der HL-Flanke. Die Cs schaltest du zusammen und über einen Widerstand z.B. an einen Wechselschalter. Dieser Widerstand und die Cs dimensionierst du so, dass deine 50ms eingehalten werden und die Transistoren richtig schalten. Die Widerstände 'R' entladen die Cs und sperren die Transistoren (ordentlich). (Bitte korrigieren, falls ich was vergessen habe.)
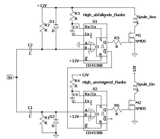
Hi, so einfach geht es meiner Meinung nach nicht. Um es richtig zu machen, braucht man schon zwei Monoflops. Die Verbindung vom _Q zum Reset verhindert, dass durch Fehlsignale beider Spulen gleichzeitig eingeschaltet werden, hier hat Aus den Vorrang. Grüße
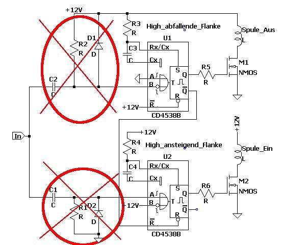
Moin, die Differenzierglieder kann man natürlich weglassen. Habe mich von den Vorschreibern dazu verleiten lassen. Grüße
Bitte melde dich an um einen Beitrag zu schreiben. Anmeldung ist kostenlos und dauert nur eine Minute.
Bestehender Account
Schon ein Account bei Google/GoogleMail? Keine Anmeldung erforderlich!
Mit Google-Account einloggen
Mit Google-Account einloggen
Noch kein Account? Hier anmelden.


