Hallo zusammen, Ich habe ein kleines Problem, welches ich nicht alleine gerade lösen kann. Und zwar möchte ich in einem Waggon eines Modellbauzuges einen Decoder einbauen, der mir die Spannung x über einen Funktionsausgang gibt. Jetzt möchte ich an einem dieser Ausgänge ein Rücklicht schalten. Hier das Problem: Wenn 2 oder mehr Waggons zusammenhängen, leuchten natürlich alle Schlussleuchten. Deshalb dachte ich mir, es gäbe vielleicht einen Transistor der dies bewerkstelligt. Im Normalfall schaltet der Transisor ja die Strecke C-E frei, sobald an der Basis ein Strom anliegt. Jetzt möchte ich es aber so machen, dass wenn ein Strom anliegt, die Schaltung ausschaltet. D.h. ich bekomme über einen 2. Waggon durch den Stromabnehmer einen Strom in den ersten Waggon, der dies merkt und dann die Rückleuchte im 1. Waggon ausschaltet, sodass nur die im 2. Waggon leuchtet. Dies ist natürlich dann zu wiederholen bis Waggon 7. Hat da jemand eine Lösung für mich? Vielen Dank im Voraus!!
Wie bekommst du ein Signal von Waggon n+1 auf Waggon n? Würde mich nur interessieren. Grob zu deinem Problem: Du kannst den Transistor mit einem PullUp dauerhaft einschalten und wenn der nächste Wagen dran hängt, dann gibst du eben Masse zur Basis des Transistors, der dann ausschaltet. Details kann man nur sagen, wenn man den Dekoderausgang kennt und deine vorgesehene Verschaltung.
Schon mal danke für deine Antwort. Ein Signal, bzw eine Spannung würde ich so bekommen: Jeder Waggon hat einen Stromabnehmer, der 16 Volt bekommt. Jetzt lege ich an eine stromführende Kupplung im Waggon n+1 diese 16 Volt an, die die 16 Volt in den Waggon n über die Kupplung weiterleitet. Der Dekoder schaltet einfach per Signal den Funktionsausgang an und aus (wahlweise Dauerfunktion oder Impuls). Dieser hat 20V und ist bis max 0,6A belastbar.
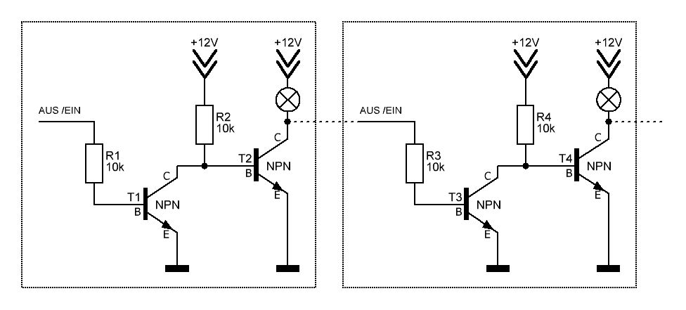
Im Prinzip musst du wohl jeweils das Signal invertieren. Wie in der Skizze oben. Mir ist aber nicht klar, wie du dann den letzen Wagen erkennen/schalten willst. Am besten das mal aufzeichnen.
Ganz einfach, wenn 16V (oder durch R regelbar), anliegt, schalte Rücklicht aus, falls keine 16V anliegen, schalte Rücklicht an, sobald Funktionsausgang Strom führt.
Der andere Waggon muss aber die 16V zur Verfügung stellen, und wenn er sie dann selbst auswertet? Oder ist das von der Fahrtrichtung abhängig?
Markus schrieb: > Im Prinzip musst du wohl jeweils das Signal invertieren. Wie in der > Skizze oben. > Mir ist aber nicht klar, wie du dann den letzen Wagen erkennen/schalten > willst. Am besten das mal aufzeichnen. Der linke Waggon in deiner Zeichnung ist der letzte Waggon. Sein Eingang hängt in der Luft. Daher sperrt T1, T2 leitet und die Lampe brennt. Durch den Abgriff gehts zum vorhergehenden Waggon, an dessen T3 hoffentlich genug Spannung ankommt, so dass der Stromfluss ausreicht, das dieser leitet, T4 sperrt und damit die Lampe nicht leuchtet. Am Abgriff liegen dann (in deiner Zeichnung) 12V, die wieder zum vorhergehenden Waggon führen, dessen T5 leitet, T6 sperrt und damit leuchtet auch dessen Lampe nicht. usw. usw. Könnte klappen. Das einzige Bauchweh, das ich habe: Ob über der C-E Strecke von T2 genügend Spannung stehen bleibt, so dass man T3 damit zum Durchschalten bringt. Und die offene Basis an T1 schmeckt mir auch noch nicht.
So hab ich es mir jetzt gedacht, wobei das Fragezeichen eben noch ausgefüllt werden muss^^ Sorry, geht gerade nur handschriftlich mit Kulli^^
Tim schrieb: > Jetzt lege ich an eine stromführende Kupplung im Waggon n+1 diese 16 > Volt an, die die 16 Volt in den Waggon n über die Kupplung weiterleitet. An die Kupplungskontakte legst du die Basis des Schalttransistors, die aber mit einem PullUp auf den 16V liegt. Ist nun kein weiterer Wagen angekoppelt, dann leitet der Transistor auf Grund des PullUps: dein Rücklicht leuchtet. Ist ein weiterer Wagen angekoppelt, so liefert dieser 0V über den Kontakt an die Basis und der Transistor sperrt. Das Licht ist aus. Hat diese Kupplung eine stabile elektrische Verbindung? Da würde mich mal ein Foto interessieren.
Danke für eure Antworten. Ich werde mir das ganze mit dem Pullup nochmal anschauen. Stromführende Kupplungen sind noch nicht gekauft, dh es könnten noch andere werden. Aber vermutlich diese auf dem Foto. Sind auch stabil.
Egal ob du Digital oder Analog fährst: das Signal ist nie nur Positiv. Zumindest bei Märklin und den meisten anderen. Welches System hast du?
Digital DCC Gleichstromlocks, auf dem Gleis ist aber aufgrund der Digitaltechnik Wechselstrom.
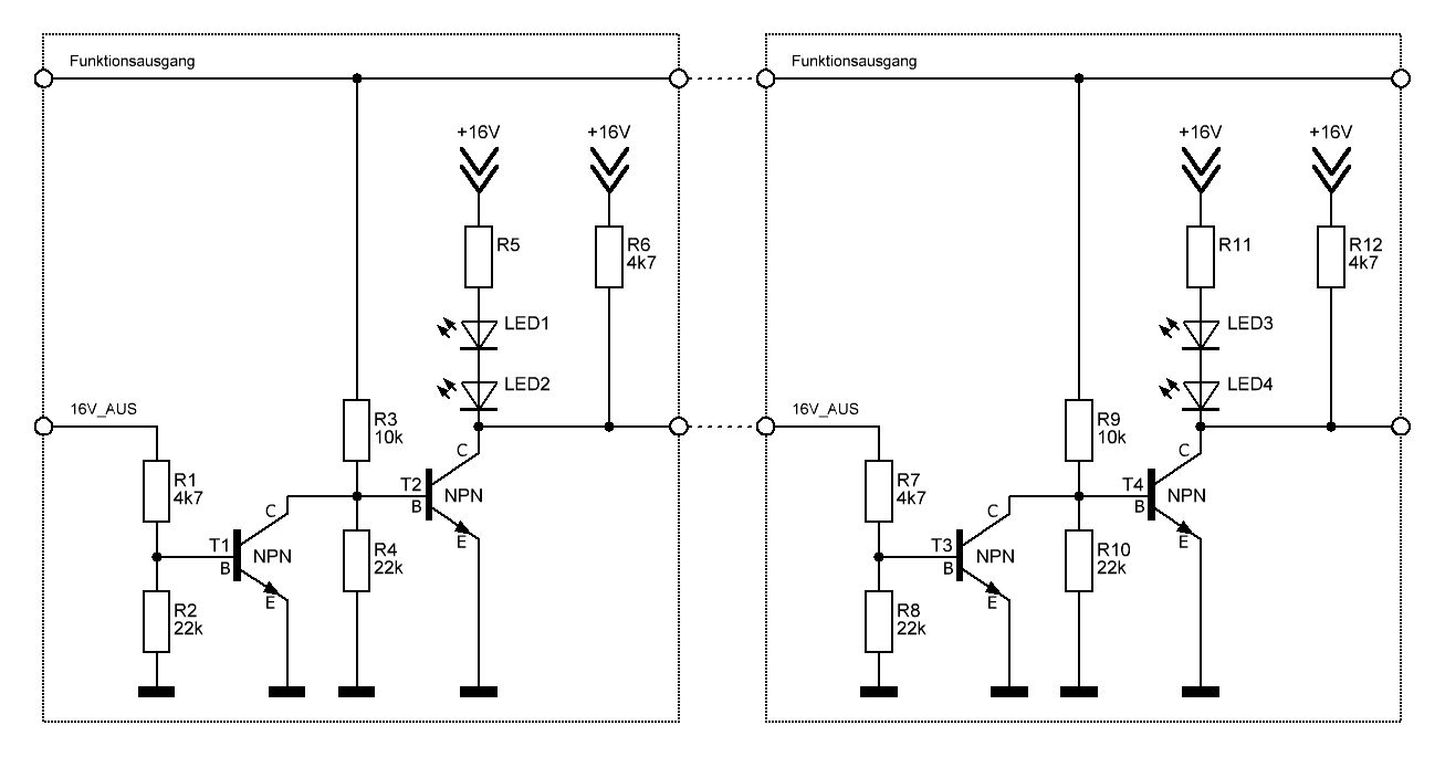
Danke für das Foto, das kannte ich bisher nicht. Ich habe meinen Ansatz mal in ein Bild gefasst. Siehe Anhang.
Sorry für den Doppelpost. Wenn dein Signal F1 von nur einem zentralen Decoder kommt, und normalerweise die LEDs direkt ansteuert, dann ist mein Bild nicht ganz richtig. Dann müsste es so aussehen:
Da ist meine Variante etwas aufwendiger als die von HildeK Ich poste es trotzdem mal.
Ich schaue mir alles später an, leider ist der Akku leer... Aber vielen Dank!!! :)
Hey Markus, Schafft der Transistor denn überhaupt die 2 16V Spannungen? Klar, es fällt noch was an den LEDs ab, aber wäre es nicht besser wenn die Einspeisung mit den Widerständen R6 und R12 (auf deiner Skizze) nicht am T2 bzw T4 angeschlossen und somit separat wären?
Tim schrieb: > Schafft der Transistor denn überhaupt die 2 16V Spannungen? Ich bin zwar nicht Markus, aber ein Feld-Wald-Wiesen-Transistor schafft normalerweise bis 40V (Grenzwert). Du kannst dir aber auch welche aussuchen, die 60V, 80V oder 200V aushalten. R12 und R16 sitzen vollkommen richtig. R4 und R10 kann man sich schenken; die Werte von R1/R2 bzw. von R7/R8 würde ich etwas anders wählen: R1=10k, R2=4k7 und äquivalent R7/R8. Das hat den Vorteil, dass die Basis beim offenen Teil (letzter Wagen, links) zuverlässiger auf GND angebunden ist. Bei den anderen Waggons reicht der Teiler aus R6/R7/R8 noch immer, um den T3 gut durchzuschalten. Bei meinem letzten Vorschlag benötigst du die 16V gar nicht, wenn ich dich richtig verstanden habe, dass der Decoderausgang die LEDs auch direkt treiben kann (0.6A sollten für die LEDs ja ausreichend viel sein). Wenn doch nicht, dann schließe R1/R3 an die 16V an und nur R2/R4 an den Decoderausgang.
Hm, ich verstehe das alles nicht. Was du brauchst sind 16V, Masse und ein Signal, ob die LED nun wirklich leuchten soll. Also müsste der Stecker nicht mindestens 3 Leitungen haben? Wenn nicht, dann müssten 16V und Masse in jedem Wagen selber generiert werden. Sprich Schleifkontakte und Gleichrichter und eventuell Kondensator gegen Störungen. Soll das wirklich in jeden Wagen rein? Das wäre mir zu aufwändig.
Masse und die 16v kann jeder Wagen selber generieren, vorausgesetzt, ich baue in jeden einen Gleichrichter. Es könnte also eng werden, aber es geht. Statt Kondensator würde ich noch ein Goldcap mit in die Schaltung einbauen. Den Goldcap würde ich dann direkt hinter dem Gleichrichter mit einbauen, womit ich direkt hinter diesem die Schaltung für Rückleuchten und die Innenbeleuchtung betreiben kann. Wegen der Fahrtrichtung überlege ich noch, wobei sich das ganze ja über eine 2. Fkt auch einbauen ließe (Fkt 1: Innenbeleuchtung, Fkt2: Rücklicht <, Fkt3: Rücklicht >). Somit würden Kupplungen von 3 Anschlüssen oder mehr benötigt.
Bitte melde dich an um einen Beitrag zu schreiben. Anmeldung ist kostenlos und dauert nur eine Minute.
Bestehender Account
Schon ein Account bei Google/GoogleMail? Keine Anmeldung erforderlich!
Mit Google-Account einloggen
Mit Google-Account einloggen
Noch kein Account? Hier anmelden.





