Hallo, zur zeit versuche ich ein DC Motor 12V/5A mit einer H-Brücke anzusteuern. Beim versuch selber bleibt es dann aber auch. Da ich nicht mehr weiter weiß dachte ich mir frage ich mal hier nach. Wenn alle Gates keine Spannung haben sollte kein Mosfet leiten aber irgendwie leited der Q1 trotzdem und Q3 nicht, was schon sehr komisch ist wenn müssten beide leitenden oder keiner. Wenn ich es normal beschalte: Q1=Q4=on;Q2=Q3=off; oder Q1=Q4=off;Q2=Q3=on; Läuft es nach der Simulation mit Simetrix richtig. Ich habe Q1=Q2=Q3=Q4=off; gar nicht in betracht gezogen für mich selber war es klar wenn alles off ist dann leitetet keiner. Erst als ich dann die Schaltung fertig gelötet habe, habe ich festgestellt das all=off; trotzdem leitetet. Eigentlich sollten die anderen Zustände zu mindestens funktionieren, aber leider läuft das auch nicht. Später habe ich dann herausgefunden das bei den N-Kanal Mosfets der Widerstand zwischen Vgs sehr niederohmig ist somit liegt das immer an Gnd. Im Anhang findet ihr ein Bild von der Schaltung in Simetrix. Ich hoffe mir kann jemand sagen was da schief habe noch nicht soviel Erfahrung bei sowas:( Mfg
Bla Blub schrieb: > für mich selber war es klar wenn alles off ist dann leitetet keiner. Ich würde da das Thema "Body-Diode" ins Rennen werfen... > Später habe ich dann herausgefunden das bei den N-Kanal Mosfets der > Widerstand zwischen Vgs sehr niederohmig ist Der Widerstand des Mosfets? Dann isser kaputt, denn der müsste unendlich sein... > habe noch nicht soviel Erfahrung bei sowas:( Du nimmst ein Funktionsschaltbild, machst eine Schaltung draus und wunderst dich, dass es nicht geht? Herzlich willkommen in der Realität. Warum, meinst du, brauchen Andere so viele Bauteile mehr für die selbe Aufgabe? > zur zeit versuche ich ein DC Motor 12V/5A mit einer H-Brücke > anzusteuern. Zeig mal deinen Schaltplan (wie werden die Transistoren angesteuert)? Und am besten noch ein, zwei Fotos vom Aufbau (300kB reichen da völlig)...
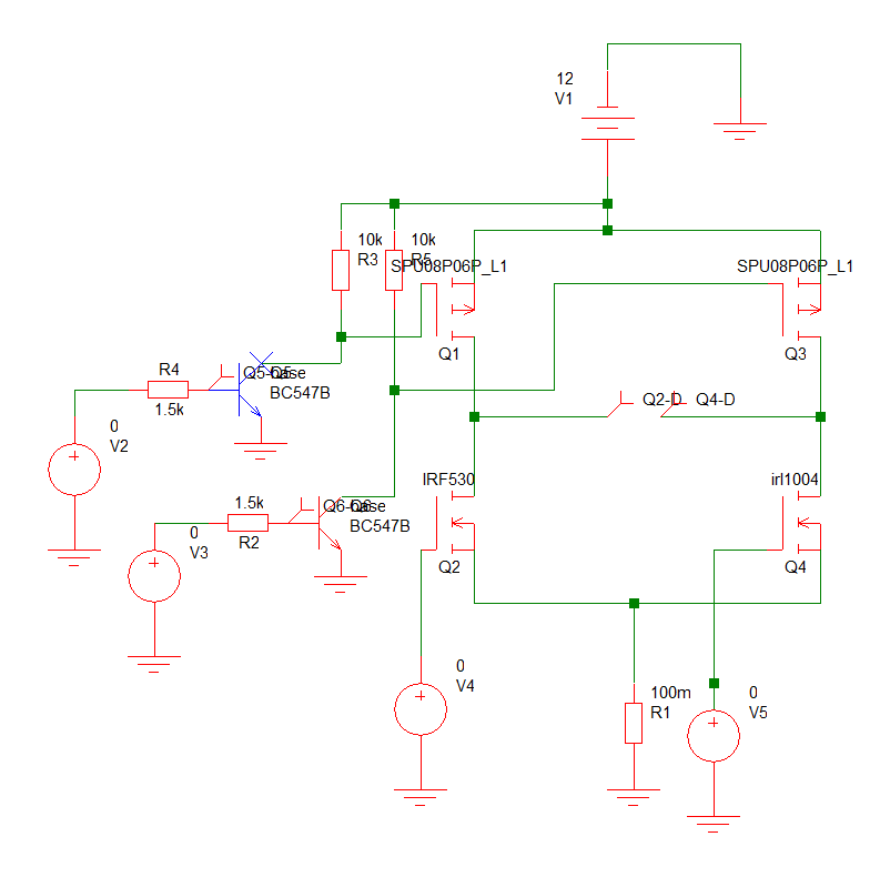
Das die defekt sind habe ich auch festgestellt:) Die Frage ist nur wieso gehen die kaputt. Zunächst erstmal ist im Anhang ein Schaltplan die Gates und Transistoren werden alle mit einem µC angesteuert. Habe zudem wie gewünscht ein paar Bilder von meinem Aufbau im Anhang. Wie gesagt bin ich noch nicht so Erfahren und aus Fehlern lernt man:) Sollte man zu mindesten :D
Hi, In deinem Schaltplan sind die P-Kanal Fets falsch angeschlossen. Drain und Source ist vertauscht. Wie groß ist deine Taktfrequenz? Deine MOSFETs werden extrem langsam schalten und somit sehr viel Schaltverluste machen.
Achso! Ich sehe auch kein Zwischenkreiskondensator. Falls du nicht willst, dass deine FETs an Überspannung sterben würde ich den Kommutierungskreis so klein wie möglich halten. Ein paar 100uF könnten da schon helfen!
Walter S. schrieb: > Hi, > > In deinem Schaltplan sind die P-Kanal Fets falsch angeschlossen. Drain > und Source ist vertauscht. Wieso? S D G Das wäre ein P-Mosfet und bei N G D S Bei P-Mosfets kommt Source an Vcc und bei N Drain an Vcc oder nicht? Wie groß ist deine Taktfrequenz? Deine > MOSFETs werden extrem langsam schalten und somit sehr viel > Schaltverluste machen. 4MHz
Genau, Source an Vcc! Im schaltplan ist es vertauscht. Mir ist aufgefallen dass ein N-Fet ohne Vorwiderstand geschaltet wird und einer mit. Warum? 4MHz ist zu viel. Versuche es mal mit maximal 40kHz. Und versuche MOSFET treiber zu verwenden. Diese kannst du auch mit einer hand voll Bauelementen selbst bauen.
Ich weiß nicht wie das passiert ist aber der basiswiderstand von Q6 ist
bei N-Mosfet gelandet in der Schaltung aber im Aufbau ist es nicht so^^
Vcc
|
S------S
G G
D D
Beide source sind doch so an Vcc oder ihre ich mich? Zur zeit habe ich
überhaupt noch kein Takt es geht nur drum das die überhaupt mal manuell
funktionieren d.h ich lege dir pins selber an high and low und dann
schalte ich mein netzteil an mit 12 V.
Wieso ein Treiber das macht doch auch nicht mehr als was ich hier mache.
nur das meins zur zeit noch nicht läuft^^
Ich mag keine fertig teile möchte schon wissen wie das genau
funktioniert und das kann ich nur wenn ich es selber mache.
Es tut mir leid jetzt sehe ich erst was du meinst:/ Habe es in der Schaltung geändert aber im Aufbau ändert das nichts. Leider habe ich bis jetzt immer noch keinen Fehler im Aufbau gefunden.
Dann sag uns doch mal wo du high und wo du low anlegst, damit sich der motor in eine richtung dreht. vielleicht machst du da was falsch.
Bla Blub schrieb: > Vcc > | > S------S > G G > D D > > Beide source sind doch so an Vcc oder ihre ich mich? Wie Du das hier gezeichnet hast, ist das schon richtig, und vielleicht hast Du das ja auch so zusammengebaut. Was aber falsch ist (wie Walter S. schon sagte), ist der Schaltplan (Schaltplan.png). Dort ist Q1 und Q3 falsch herum eingezeichnet: der Anschluss, der mit der Pfeilspitze verbunden ist, ist die Source! > Zur zeit habe ich > überhaupt noch kein Takt es geht nur drum das die überhaupt mal manuell > funktionieren d.h ich lege dir pins selber an high and low und dann > schalte ich mein netzteil an mit 12 V. Bei "Handbetrieb" solltest Du aber darauf achten, dass die Gates von Q2 und Q4 nie "in der Luft" hängen, da sie sonst unkontrolliert Einschalten können. Hier wären (hochohmige) Widerstände zwischen Gate und GND sinnvoll. Außerdem muss unbedingt verhindert werden, dass Q1 und Q2 bzw. Q3 und Q4 gleichzeitig durchschalten, sonst hast Du einen Kurzschluss. Der Strom ist dann nur begrenzt durch das Netzgerät und den Shunt. In der Folge können die FETs abfackeln :-( Bei "Handbetrieb" ist das schnell passiert. Gruß Dietrich
Natürlich schreibe ich gerne wie ich schalte aber im ersten Beitrag steht es auch nochmal. Q1=Q4=5V;Q2=Q3=0V; oder Q1=Q4=0V;Q2=Q3=5V; @Dietrich L. Wie oben schon gesagt sind auch schon zwei N-Mosfets im Elektro Himmel. Das passiert beim Testen schnell:/ Ist aber kein Akt die auszuwechseln^^ Das mit den P Mosfets habe ich jetzt auch verstanden^^ schämen
Mit Q meinst du direkt die Gatespannung der Transistoren gegenüber Masse? Dann kann das so nicht funktionieren. Die FETs sperren wenn die Spannung zwischen G und S 0V hat. N-Kanal leiten wenn die Spannung zwischen G und S 12V hat (5V kann auch schon gehen) P-Kanal leiten wenn die spannung zwischen S und G 12V hat. Da S auf Vcc liegt musst du 0V anlegen damit dieser leitend wird. Also wenn ich deinen Schaltplan nehme musst du Q1 und Q4 leitet und Q2 und Q3 Sperrt. Dann müsstet du die (in deinem Schaltplan bezeichneten) Pins wie folgt anstöpseln: G1 = 5 bzw 12V G3 = 5 bzw. 12V G2 = 0V G4 = 0V Klappt es nun?
Walter S. schrieb: > Mit Q meinst du direkt die Gatespannung der Transistoren gegenüber > Masse? > Da ich die Gates der P-Mosfets nicht direkt ansteuern kann meine ich mit Q die Basis am Transistor. > Dann kann das so nicht funktionieren. > > Die FETs sperren wenn die Spannung zwischen G und S 0V hat. > > N-Kanal leiten wenn die Spannung zwischen G und S 12V hat (5V kann auch > schon gehen) > Ich habe den IRL1004 das ist ein LL Mosfet da reichen schon 3V. Da S an Gnd liegt wird ja 5V-0V=5V gerechnet d.h es leitet wenn ich 5V anlege. > P-Kanal leiten wenn die spannung zwischen S und G 12V hat. Da S auf Vcc > liegt musst du 0V anlegen damit dieser leitend wird. > Wenn ich nun am Transistor 5V anlege schaltet der Transistor d.h am gate liegen 12V. 12V-12V=0V; ansonsten 0V-12V=-12V; Habe das so verstanden ein P-Mosfet leitet, wenn die Differenz zwischen GS negativ ist. Das heißt wenn ich den Transistor mit 5V versorge sollte es normalerweise nicht schalten. Aber irgendwie ist das anders rum wäre schön wenn du es mir erklären könntest:D > > > Also wenn ich deinen Schaltplan nehme musst du Q1 und Q4 leitet und Q2 > und Q3 Sperrt. Dann müsstet du die (in deinem Schaltplan bezeichneten) > Pins wie folgt anstöpseln: > > G1 = 5 bzw 12V > G3 = 5 bzw. 12V > G2 = 0V > G4 = 0V > > Klappt es nun? Q1=G1;Q2=G2;Q3=G4;Q4=G3; > G1 = 5 bzw 12V Q1; > G3 = 5 bzw. 12V Q4; > G2 = 0V Q2; > G4 = 0V Q3; Genau so schalte ich aber schon meine Gates und Q sind dumm bezeichnet tut mir leid aber ich glaube wir haben die gleiche Schaltung. Grammatik? Das ist hier keine Facharbeit solang man es nicht übertreibt passt das schon mache ich auch nicht anders...xD
Niemand eine Idee woran es liegen könnte? Kann es eventuell an den Unterschiedlichen Grounds liegen? Developer Kit und Netzteil.
Sieh Dir mal das Datenblatt von dem Chip an. H-Brücke für Motor, 40V, 5A http://de.farnell.com/infineon/tle5206-2/ic-h-brueckentreiber-5a-to220-7/dp/2215547
Was willst du damit?^^ Ich möchte kein fertiges Produkt...wo bleibt dabei der Lerneffekt? Zum Thema: Bei allen 4 Mosfet stimmt die Vgs aber trotzdem habe ich am Motor aufbeiden seiten die selbe spannung:/ Was eigentlich nicht sein kann da eine Seite an Gnd liegt.
Dietrich L. schrieb: > Bei "Handbetrieb" solltest Du aber darauf achten, dass die Gates von Q2 > und Q4 nie "in der Luft" hängen, da sie sonst unkontrolliert Einschalten > können. Hier wären (hochohmige) Widerstände zwischen Gate und GND > sinnvoll. Sag uns doch erst mal, ob du den Hinweis von Dietrich umgesetzt hast.
Es tut mir leid das ich solange nicht geantwortet habe hatte viel um die Ohren. @Bernd K. Hatte ich am Anfang überlesen:/ Jetzt funktioniert es aber auch ohne. Nun woran es lang damit eventuelle andere schnell eine Lösung finden: Ich hatte das Problem das mein Picdem Kit unterschiedliche massen hat, aus diesem Grund hatte ich auch Unterschiedliche Potenziale. D.h obwohl es an Gnd angeschlossen war hat es eine Spannung von 0.7 V gehabt. Nun haben alle die selbe Masse jetzt geht es endlich...xD
Bitte melde dich an um einen Beitrag zu schreiben. Anmeldung ist kostenlos und dauert nur eine Minute.
Bestehender Account
Schon ein Account bei Google/GoogleMail? Keine Anmeldung erforderlich!
Mit Google-Account einloggen
Mit Google-Account einloggen
Noch kein Account? Hier anmelden.






