Hallo Leute, ich möchte für ein kleines Elektronikprojekt eine Rollerbatterie verwenden. Um sicher zu stellen, dass diese nicht tiefentladen wird, möchte ich eine Schaltung konstruieren, die eben dies verhindert. Die Schaltung ist prinzipiell fertig, allderings fehlt mir eine Information: Bis zu welcher Spannung kann ich die Batterie entladen ohne sie dabei zu beschädigen? Es handelt sich um eine 12V Rollerbatterie mit 4Ah. Gruß und Danke, Jonas
Diese Battrien solten eigentlich nicht entladen werden. Verwendet werden diese nur zum starten des Rollers. Die Spannung der Battrie veriiert vom Strom der ihr entnommen wird. D.h. muss die Spannung im Idealfall bei einer bekannten Last gemessen werden, um auf deren Ladungszustand rückschlüsse zu ziehen. Genauere Angaben finden sich meist in den Datenblättern des jeweiligen Herstellers.
Mit "Rollerbatterie" ist wohl ein Blei oder Blei-Gel-Akku gemeint? Mißt Du die Spannung unter Last? Welcher Strom? Meine Erfahrung mit Blei-Gel Akkus ist bei einer Last von 3 bis 5 A (7,5Ah-Akku, 12V) bei Messung unter Last oder kurz (ein paar sek. nach Abschalten der Last) 10,5V als Untergrenze, bei "Leerlauf", so 10 bis 20 mA etwa bei 12V. Ich weiß, ggf. kann weiter entladen werden, aber bisher haben sich diese Schwellwerte ganz gut bewährt. Die Spannungswerte wurden an den Akkuklemmen gemessen, bei entsprechenden Leitungen ist deren Widerstand zu berücksichtigen.
Aha, dann scheint es wohl nicht so einfach zu gehen, wie ich mir das vorgestellt habe. Mit der Rollerbatterie soll ein Audioverstärker (max. 2A) betrieben werden. Allerdings hängt die Last hier ja stark von der Lautstärke und von der Impedanz der Boxen ab... Ich möchte ungern die Musik für eine Messung ausschalten. Ein Kumpel von mir hat eine Ladestandsanzeige mit Opamps und LED's für eine Autobatterie entworfen, die wohl auch funktioniert. So ähnlich wollte ich das auch machen: Opamp vergleicht Batteriespannung mit Referenzspannung und schaltet bei genügend Saft den Verstärker dahinter über ein Relais ein. Beim Einschalten sollte das ja noch funktionieren, im laufenden Betrieb dann wohl eher nicht, oder? Habt ihr Vorschläge, wie man das für den Betrieb realisieren könnte? Danke und Gruß, Jonas
Wenn Du eine Musikanlage mit dem Akku betreibst, würde ich bei etwa 10,5V Abschalten. (Klemmenspannung am Akku) Eventuell würde ich die Schwelle auf ca. 11V hochsetzen, besonders wenn der Verstärker die 2A nur kurzfristig, ein paar Sekunden "zieht". Mag sein, DA? Du nicht das Letzte Bißchen an Kapazität aus dem Akku holst, aber er dankt es mit längerer Lebensdauer. In meinem Fall messe ich kurz nach (ein paar ms) dem Abschalten der Last, geht in diesem Fall, damit wird der Spannungsabfall der Zuleitungen kompensiert. Die Messung erfolgt im "Leerlauf" also kann keine nennenswerte Spannung am Kabel abfallen und der Akku hat sich noch nicht erholt. Bitte denke daran daß ein "Rollerakku" eher wie eine kleine "Starter Betterie" so wie im Auto ist. Die sind leider nicht für ständiges Laden und entladen gedacht. Nimm besser einen Zyklenfesten Blei-Gel Akku, der ist auch "Auslaufsicher", es passiert nichts wenn der Akku mal umkippt.
Bond schrieb: > Wenn Du eine Musikanlage mit dem Akku betreibst, würde > ich bei etwa 10,5V Abschalten. (Klemmenspannung am Akku) > Eventuell würde ich die Schwelle auf ca. 11V hochsetzen, besonders > wenn der Verstärker die 2A nur kurzfristig, ein paar Sekunden "zieht". > Mag sein, DA? Du nicht das Letzte Bißchen an Kapazität aus > dem Akku holst, aber er dankt es mit längerer Lebensdauer. > > In meinem Fall messe ich kurz nach (ein paar ms) dem Abschalten > der Last, geht in diesem Fall, damit wird der Spannungsabfall der > Zuleitungen kompensiert. > Die Messung erfolgt im "Leerlauf" also kann keine nennenswerte > Spannung am Kabel abfallen und der Akku hat sich noch nicht erholt. > > Bitte denke daran daß ein "Rollerakku" eher wie eine kleine > "Starter Betterie" so wie im Auto ist. Die sind leider nicht > für ständiges Laden und entladen gedacht. Nimm besser einen > Zyklenfesten Blei-Gel Akku, der ist auch "Auslaufsicher", es > passiert nichts wenn der Akku mal umkippt. Alles klar, ist bestellt. Fehlt mir nur nocoh die Spannung bei voll aufgeladenem Akku, aber die kann ich ja dann messen. Viele Dank euch! Gruß Jonas
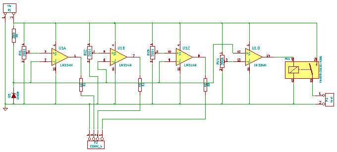
Hey, also ich haben den konkreten Entwurf der Schaltung soweit mal fertig (s. Anhang). Eine Frage bleibt aber noch: Im Grenzfall wird das Relais eventuell ständig ein- bzw. ausgeschaltet, da ja hier dann die Last zugeschaltet bzw. von der Batterie getrennt wird. Könnte man das mit einem einfachen Glättungskondensator zwischen Vcc und GND lösen? Der müsste natürlich entsprechend groß sein.. Zur Schaltung: 3 OP's werden für die Akkustandanzeige verwendet (die 3, die den Ausgang an dem unteren Pin-Array angeschlossen haben), der letzte OP steuert das Relais an, und soll nur durchschalten, wenn entsprechend Spannung an den Klemmen anliegt. Danke und Gruß, Jonas
Warum so aufwändig? Nimm doch einfach ein 12V Relais:
1 | Taster "Ein" |
2 | 12V Batt o---+----/ ----+----------+--o Verbraucher |
3 | | | | |
4 | +----/ ----+ X |
5 | Relais-Kontakt X Spule |
6 | X 6V |
7 | | |
8 | GND o-------/ ---------|>|----+ |
9 | Taster "Aus" Zener Diode 6V |
Mit dem Taster "Ein" schaltest Du die Anlage an. Mit dem Taster "Aus" (Öffner-Kontak!) schaltest Du sie wieder aus. Wenn die Batterie schwach wird, fällte das Relais von alleine ab. Beim Laden musst du mit bis zu 15V rechnen. Wenn die Batterie voll ist und entladen wird, dann hat sie zunächst 13,8V und sinkt dann stetig ab.
Danke für die Antwort. Bei deinem Vorschlag bleibt leider das Problem mit dem Grenzfall bestehen. Da ich keine adequate Lösung gefunden habe (Schmitt-Trigger will auch nicht so recht passen), hab ich mein Konzept jetzt komplett über den Haufen geschmissen und lass das alles jetzt von nem ATTiny13 steuern. Da habe ich diese ganzen Probleme nicht da ich alles per Software abfangen kann. Gruß Jonas
Mein Schaltungsvorschlag mit dem Relais kennt keinen Grenzfall. Wenn das Relais abfällt, bleibt es solange aus, bis jemand den "Ein" Taster drückt. Das klappt aber nur, wenn die Batteriespannnung bis dahin wieder deutlich höher ist, als sie beim abschalten war. Also mit Schmitt-Trigger Wirkung.
Okay, klingt eigentlich nicht schlecht. Habe allerdings die andere Schaltung / Software fertig. Aber aus reinem Interesse: Entnimmt man diese Schwellspannung des Relais dem Datenblatt oder auf experimentellem Weg? Gruß Jonas
Bitte melde dich an um einen Beitrag zu schreiben. Anmeldung ist kostenlos und dauert nur eine Minute.
Bestehender Account
Schon ein Account bei Google/GoogleMail? Keine Anmeldung erforderlich!
Mit Google-Account einloggen
Mit Google-Account einloggen
Noch kein Account? Hier anmelden.
