Hallo, habe nach unten stehendem Schaltplan ein Thermometer zusammengelötet. Allerdings zeigt das Display na ch kurzem Aufblinken irgendeines Fantasiewertes stets nur eine 1 im ersten Display und den Dezimalpunkt an. Einen Fehler im Chip (zumindest des 7107) kann ich ausschließen. Hat irgendjemand eine Idee, wo der Fehler liegt? MfG Fetti
Hat du denn eine negative Spannung an V- ? Ich vermissen den Kondensator an OSC3.
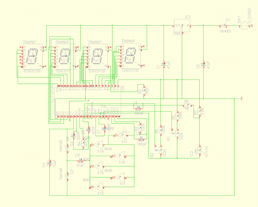
Der Kondensator ist auf der Platine vorhanden, der Schaltplan entsprechend korrigiert. Angeschlossen ist ein 9V-Block, oder meinst du Pin 26? Der hat -3,38V.
An erster Stelle mal aus Sicht der Sicht: hellgrau auf beige, da kommt Freude auf. Und nach dem zweiten Blick auf C1 und C2 schwindet jede Lust, sich weiter damit zu befassen.
der alte Hanns schrieb: > An erster Stelle mal aus Sicht der Sicht: hellgrau auf beige, da kommt > Freude auf. ... Das ganze eingehüllt in ein graues Raster und akzentuiert durch ziemlich belanglose, kräftig hervorstechende rote Pin-Nummern.
Zumal Target die Funtion bietet, die Pins des uC so a zuordnen, wie es Sinn macht. Dann solltest du die Bauteile Schwarz machen. Und die Schriftart auf DIN ISO ANSI stellen mit 1,5/1. Dann Namen und Werte ordnen. Den ganzen Kram entwursten. DANN und erst dann kann man sich mal mit dem Inhalt beschäftigen!
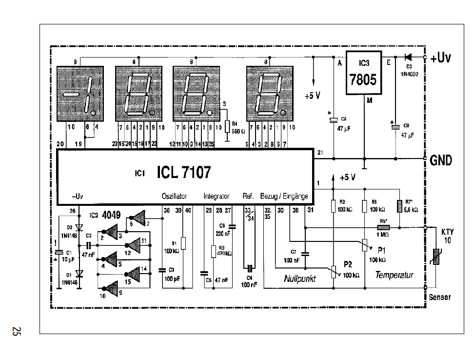
Gefressen. Da es sowieso ein Selbstbau eines Bausatzes von Conrad ist, hier die Schaltung aus dem Kit:
Und wie jetzt weiter? Sollen wir Conrad einen Fehler nachweisen? Nur am Rande: wer beim Schaltplan kopieren Elkos falsch polt, der lötet sie vielleicht auch falsch ein.
Falls das eben etwas ruppig klang: Es sollte nur der Hinweis sein, dass, da es sich um einen professionellen Schaltplan handelt, der Fehler mit sehr hoher Wahrscheinlichkeit im individuellen Aufbau zu finden ist. Hier aber wird eine Unterstützung durch das Forum schwierig. Zumal bislang die einzige Angabe hierzu ein Spannungswert war.
Aber nicht zwingend, soll heißen ist nicht passiert. Der Fehler ist sicher nicht im Schaltplan, sondern in dr Konstruktion. Daher habe ich das Ergebnis beschrieben, mit der Frage ob jemand darin ein bekanntes Problem sieht. Offebar nicht. Ok. Dann ist keine Antwort sicher Klugscheißereien vorzuziehen.
Der 7107 hat einen Test pin,schon mal benutzt ? Sollte ja was passieren. Teile uns mal mit was. Funktion desselbigen dürfte im Datenblatt beschrieben sein.
Hallo zusammen Gemäß Conrad original Schaltplan benötigt der 7107 an Pin 1 5V, in Deinem Schaltplan ist das nicht der Fall, prüfen. C1 und C2 auf sinnvolle Werte ändern damit der 7805 richtig arbeiten kann. Hier ist es mir auch "egal" was der Conrad Schaltplan sagt. :-) Gruß Roland
Bei Anlegen der Testspannung zeigen alle angeschlossenen Segmente ein Signal.Der selbstgezeichnete Plan ist leider reichlich fehlerhaft, hab mich beim Aufbau aber ans Original gehalten. Bin recht neu in der Materie, daher einmal die Frage, ob es normal ist, dass die Trimmpotis sich endlos drehen lassen und keinerlei Aufschluß über die Stellung geben (vermutlich nicht) und was sinnvollere Werte für die Kondensatoren wären. Pin 1 im übrigen wird mit exakt 4,99V versorgt. Danke für die Antworten.
Also der Bausatz, Plan vom Conrad ist OK..funzte auf Anhieb PS: von dem grünen Schaltplan bekommt man Augenkrebs...
Chrristian Hartmann schrieb: > Bin recht neu in der > Materie, daher einmal die Frage, ob es normal ist, dass die Trimmpotis > sich endlos drehen lassen und keinerlei Aufschluß über die Stellung > geben Lassen die sich wirklich "endlos" drehen oder nur 20 Mal. Letzteres wäre für Spindeltrimmer völlig normal.
Problem gelöst. Da die Potentiometer tatsächlich keinen Anschlagpunkt haben, war der Einstellungsbereich völlig verzogen.
Bitte melde dich an um einen Beitrag zu schreiben. Anmeldung ist kostenlos und dauert nur eine Minute.
Bestehender Account
Schon ein Account bei Google/GoogleMail? Keine Anmeldung erforderlich!
Mit Google-Account einloggen
Mit Google-Account einloggen
Noch kein Account? Hier anmelden.



