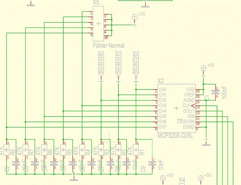
Servus Leute, Ich bitte Euch um hilfe. Ich hab hier einen Schaltplan mit einen A/D Wandler MCP3208, an dem Thermometer angeschlossen sind. Die Schaltung funktioniert soweit schon in der Praxis, ich hab allerdings nachträglich die Kerkos noch mit eingefügt. Am MCP zwischen AGND und VDD einen 100nf und bei jedem Eingang einen 10nf. Nur weiss ich jetzt nicht ob ich das so richtig gemacht habe. Vielen Dank für Eure Antwort! Gruß, Marco
Ja wurde mir als Tipp gegeben. Soll ich es weg lassen? Bin da etwas ratlos. Wie sieht es mit dem 100nf an der Stromversorgung (VDD-AGND) aus?
Marco Man schrieb: > Ja wurde mir als Tipp gegeben. Soll ich es weg lassen? Wenn du es brauchst. Aber das Problem liegt eher daran, dass du das nicht weißt: > Bin da etwas ratlos. Ja, offenbar. Also: pack mers... > an dem Thermometer angeschlossen sind. Weil Thermometer schnarchlangsam sind, können solche Kondensatoren nicht schaden. Besonders, wenn man weiß, dass ein ADC einenkapazitiven Spannungsteiler (Ladungsteiler) hat, der am Anfang der Wandlung geladen werden muss. Und diese Ladung wird am einfachsten über einen Pufferkondensator bereitgestellt. Langer Rede kurzer Sinn: Lass die 10nF-Cs dran. > Wie sieht es mit dem 100nf an der Stromversorgung (VDD-AGND) aus? Ein Entkopplungskondensator muss an jedes Versorgungs-Pärchen. 100nF passen da schon... BTW: > 100nf ... 10nf Das F von Farad wird groß geschrieben.
Hallo, laß dich nicht verunsichern. die Kondensatoren am Eingang sind prinzipiell richtig. Obwohl das in der Anwendung keine "Entprellung" ist sondern ein "Anti Aliasing Filter". Von der Dimensionierung her sind die Cs allerdings zu klein geraten falls die Eingangsimpedanz nicht sehr niederohmig ist. Angenommen du willst beim aufladen des 20pF Sample-Kondensators im ADC maximal einen Spannungsabfall von 1 Digit des Filterkondensators haben. Dann muß also der Kondensator mindestens Faktor 4096 größer sein als der 20pF Kondensator. -> Die Eingangs-Cs sollten mindestens 82nF oder 100nF haben. Die 47K Widerstände und die Fühlerwiderstände bestimmen zusammen mit dem Kondensator die Nachladezeit für den Eingangs-C. Daraus ergibt sich also wie häufig du den einzelnen Kanal messen darfst ohne daß der 20pF Sample-Kondensator den 100nF "leersaugt". Wenn du häufiger als alle 10ms messen willst solltest du die Eingangsimpedanz deutlich kleiner als 10k-Ohm haben. Ein weiterer Faktor ist der Leckstrom des ADC-Eingangs. Wenn der ADC hohen Umgebungstemperaturen ausgesetzt ist sind die 47K ebenfalls zu hochohmig. (1uA x 47K = 47mV max. Messfehler bei 85 Grad). Bei der Versorgung ist im Datenblatt ein 1uF und ein 10uF-Kondensator eingezeichnet. Ich würde also mindestens einen 100nF Keramik und einen 10uF Elko verwenden. Gruß Anja
Vielen Dank Euch beiden! Ich werd es auf meinem Versuchbrett umsetzen und testen. Schon wieder was gelernt :)
Bitte melde dich an um einen Beitrag zu schreiben. Anmeldung ist kostenlos und dauert nur eine Minute.
Bestehender Account
Schon ein Account bei Google/GoogleMail? Keine Anmeldung erforderlich!
Mit Google-Account einloggen
Mit Google-Account einloggen
Noch kein Account? Hier anmelden.
