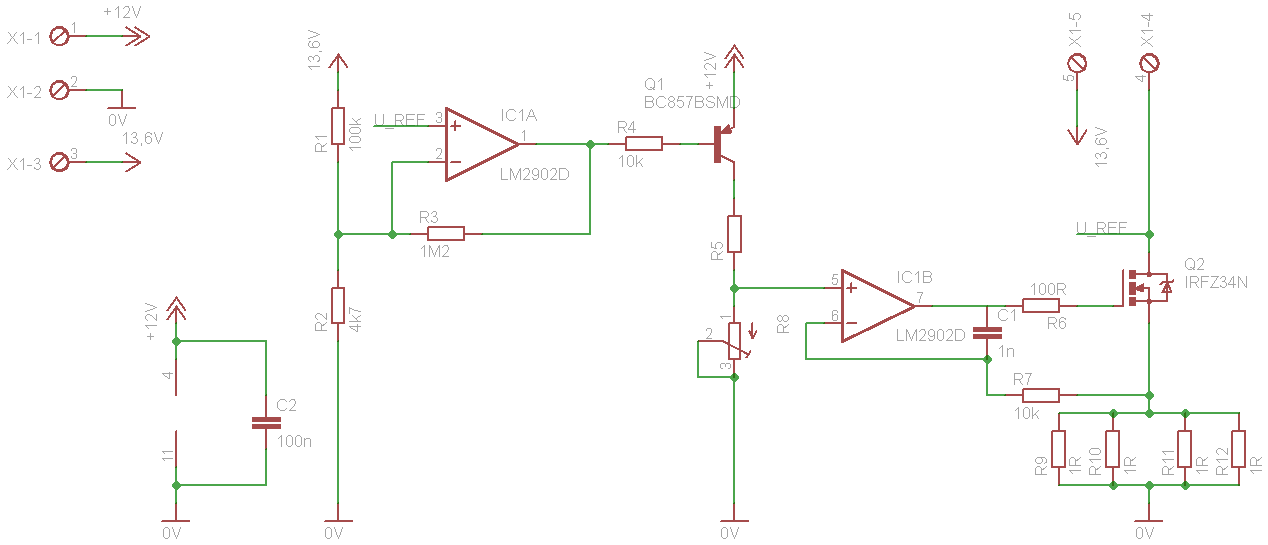
Nabend, ich habe vor mit einem Kollegen eine mobile "Standbox" zu bauen die in einem KFZ geladen werden soll. Diese Strandbox beihaltet einen Lautsprecher, ein Radio sowie Den Blei Acku. Damit die Kiste auch auf Reisen immer funktionstüchtig ist hatten wir nun die Idee die Batterie am KFZ bordnetz zu laden. Nun habe ich mir überlegt das es ja eigentlich nur eine Konstantstromladung ist, welche später in eine Konstantspannungsquelle umschaltet. Wäre von euch einer so nett sich den Schaltplan anzusehen, da ich noch nicht so viele Erfahrungen mit Analogschaltungen habe. Der IC1A ist der OP welcher als schmitttrigger geschaltet ist. Dieser soll die Umschaltung von Konstantstrom zu Konstantspannung übernehmen. IC1B ist für die Ansteuerung des Mosfets und somit für den Konstantstrom verantwortlich :) Achja noch ein paar Eckdaten, Die zu ladene Batterie hat 7,2Ah bei 12 V also ist ein Ladestrom von maximal 750 mA angepeilt. Die konstante 12V versorgung werde ich noch dazu bauen, die schaltung habe ich übersichtshaber noch nicht mit eingefügt. Die Bauteile sind weitestgehend SMD mit ausnahme der Klemmleiste,1 Ohm widerstände und des Mosfets. Achja und ich habe diese Schaltung auch mal simuliert in Multisim, da ist mir kein grober Schlitzer aufgefallen. Aber beim "Supply system of Hell" dachte ich frage ich mal besser nach ;) . Vielen Dank für eure Mühen :)
Wenn der Laststrom der Musikanlage höher ist, als die Strombegrenzung zulässt, dann wird der Akku nicht mehr geladen. Wäre es nicht besser, einfach nur einen Strombegrenzer vorzusehen und die Umschaltung von Netz auf Akku Betrieb durch ein Relais oder zwei Dioden zu machen?
Ja genau das ist der Plan :) Dachte an einen Haubtschalter der die Batterie der Kiste zuschaltet, und dann wenn die 12V vom bordnetz eingespeist werden automatisch trennt :) Das mit den Dioden ist mir zu unsicher. Möchte die wirklich abgeschaltet wissen
Deine Schaltung hat einen Denkfehler. Wenn die Box vom Auto abgeklemmt ist, hast Du auf der 0V Schiene gar nicht 0V, sondern 12V. Und der Strom müsste falsch herum durch den MOSFET fließen. Zeichne mal die Stromflüsse für diesen Fall ein. Auf Dioden kannst Du dich verlassen, die sind nicht unsicher.
1 | Auto 13,8V o---+----------|>|----+------o Musikanlage |
2 | | | |
3 | | | |
4 | Strombegrenzung | |
5 | | | |
6 | +----------|>|----+ |
7 | | |
8 | === Akku |
9 | | |
10 | - |
11 | GND |
Kleine Zeichnung, um Deinen Schaltungsfehler zu verdeutlichen:
1 | +---------------------------+ |
2 | | | |
3 | | + | |
4 | === Akku Last |
5 | | - | |
6 | | | |
7 | | | |
8 | +-------------MOSFET--------+ <- "OV" |
9 | D S |
Die Elektronen fließen vom Minus Pol des Akkus durch den MOSFET durch die Last, so war es gedacht. Aber das ist aus Sicht des MOSFET falsch herum. Der "Eingang" für die Elektronen ist Source, nicht Drain. Und solange der MOSFET im Einschaltmoment noch sperrt, liegen an der "0V" schiene 12V an. Das heisst auch, dass der OP-Amp gar keine Spannungsversorgung hat.
Die Schaltung ist komplett überflüssig.
Der Autoakku hat auch nur 12-14.4V, der Bleigelakku in der Box soll
12-13.8V bekommen, also reicht eine Diode als "Ladeschaltung" und ein
strombegrenzender Widerstand (langes Kabel). Der Akku kann dann nicht
überladen werden, und wird umgekehrt nicht über das Auto entladen.
Diode
Autoakku--langes_kabel--|>|--+-- Verbraucher
|
Bleigelakku
|
Masse
Naja wollte halt lieber Galvanisch trennen... Aber auch eher aus
gefühlssache.
weil gedacht wars eigentlich so:
Auto 13,8V o------>-Relais(NO)->--Laderegelung-->--|-------o Radio+
| === Acku
GND o-------------------------o-------------|-------o Radio-
und da habe ich doch kein Problem mit dem Polaritätswechsel, oder vertue
ich mich da gerade so schwer?
MaWin schrieb:
> Der Autoakku hat auch nur 12-14.4V, der Bleigelakku in der Box soll
> 12-13.8V bekommen, also reicht eine Diode als "Ladeschaltung" und ein
> strombegrenzender Widerstand (langes Kabel).
Naja ich hatte gelesen das das wohl funktionieren sollte nur das man bei
der Methode darauf achten sollte, dass man die Batterie (in der Kiste)
nicht zu lange an dem Netz händen lässt und das das Verfahren nicht so
schonend sei.
Na guck mal was auf der Batterie draufsteht. Auf meiner Blei-Gel 12V, 6,5Ah angegebene Ladespannungen: 14.6-15.0V cycle use 13.6-13.8V standby use Jegliche Begrenzung fördert da also nur die Sulfatierung.
Hmmm also hört sich ja gut an was du sagst. Der Strom begrenzende Widerstand wie berechne ich den denn? also batterie sollte eine 7,5Ah Batterie sein. Nehme ich da wieder 1/10 der Kapazität als max strom an und dann per uri?
Wenn in meinem Auto nach der Winterpause die Starterbatterie leer ist, schalte ich einfach eine zweite geladene Batterie parallel. Also ganz ohne Widerstand. Die Batterie deiner Musikanlage ist allerdings viel kleiner, deswegen würde ich auch einen Widerstand oder eine Strombegrenzung nehmen. Da ich auch nicht weiss, welcher Widerstand angemessen ist, würde ich einfach eine kleine Strombegrenzung bauen, da kann ich den maximalen Strom entsprechend dem Datenblatt der Batterie festlegen. > Naja ich hatte gelesen das das wohl funktionieren sollte nur > das man bei der Methode darauf achten sollte, dass man die > Batterie (in der Kiste) nicht zu lange an dem Netz händen lässt. Wir reden doch von Auto, oder nicht? Das Auto regelt die Ladespannung. Was sollte da schädlich sein? Wenn das Auto seine Starterbatterie überladen würde, dann wäre die längst kaputt. Und da sie nicht kaputt ist, warum sollte eine zweite Batterie, die auch noch etwas weniger Spannung ab bekommt, leiden? > Naja wollte halt lieber Galvanisch trennen Mit deiner MOSFET/OP-Amp Schaltung? Die trennt doch gar nicht galvanisch!
Mir fällt gerade ein: Wenn mein Motorrad alle ist, nutze ich ein Starthilfekabel zum PKW. Die Motorrad Batterie hat 10AH. Geht auch - ohne Widerstand. Ich glaub, Du brauchst einfach nur einen Schalter oder eine Diode, die reichlich Strom verträgt:
1 | Auto O---|>|---+----O Musikanlage |
2 | | |
3 | === Akku |
4 | | |
5 | GND |
Oder halt meinen Vorschlag mit Strombegrenzung, dann hast Du keinen unbekannt hohen Ladestrom.
So ein Akku hat ja schon einen Widerstand eingebaut, den sog. "Innenwiderstand", der den Strom für die vorgegebene Ladespannung ausreichend begrenzt.
Stefan schrieb: > Da ich > auch nicht weiss, welcher Widerstand angemessen ist, würde ich einfach > eine kleine Strombegrenzung bauen, da kann ich den maximalen Strom > entsprechend dem Datenblatt der Batterie festlegen. Naja dann kann ich ja auch die Ladeschaltung nehmen, die begrenzt ja den Strom auf 750 mA. Aber wenn ich mich recht entsinne ist der Innenwiderstand doch unmenschlich klein oder? Sonst wäre es doch garnicht möglich den Anlasser kurzzeitig zu versorgen, da der interne Spannungsabfall ja sonst so hoch wäre das der anlasser nichtmehr andrehen würde. Habe gerade noch diese seite gefunden: Zitat:" Das Laden selbst ist sehr einfach: Man versorgt ihn mit einem nicht zu hohem Strom und schaltet bei Erreichen von ca. 2,4 V pro Zelle (also knapp unterhalb der Gasungsspannung, die stark temperaturabhängig ist) in eine Nachladephase, bei der der Akkus so lange mit einer Konstantspannung von beispielsweise 13,8 V geladen wird,bis der Ladestrom auf unter 2% der Kapazitätsangabe abgesunken ist." Weil wie gesagt die Kiste kann schon lange im auto stehen, was je nachdem auch über die normale Ladezeit hinausgeht.
Naja bei welcher Ladespannung. Der Strom hängt auch schon ein bischen von der Spannung ab, hat der Ohm gesagt.
Nein, ich meine wieviel Spannung die Spannungsquelle überhaupt dauerhaft liefert. Im parkenden Auto kriegst du bestimmt keine 750mA Ladestrom von deiner KSQ und eine Fahrt dauert ja üblicherweise kaum mehr als ein paar Stunden.
13,8V. Die Kiste wird ja nur geladen wenn auch der Motor läuft, da wollte ich die Dauerspannung mit dem Zündplus schalten.
Und dann erstmal 10h fahren für 7,5Ah - wobei die leere Batt. noch lange nicht voll wird. Ok, wenn es dir zu simpel und zu schnell geht, nach den Angaben des Akkuherstellers zu laden, viel Spaß.
Bitte melde dich an um einen Beitrag zu schreiben. Anmeldung ist kostenlos und dauert nur eine Minute.
Bestehender Account
Schon ein Account bei Google/GoogleMail? Keine Anmeldung erforderlich!
Mit Google-Account einloggen
Mit Google-Account einloggen
Noch kein Account? Hier anmelden.
