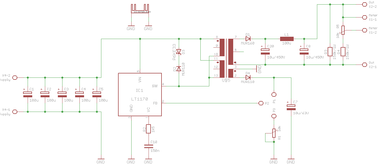
Hi zusammen, die Schaltung sollte aus +12V 20-300V regelbar erzeugen, funktioniert auch prinzipiell. Nur ist mir eben bei der Inbetriebnahme die Suppressor-Diode im Snubber abgeraucht. Konkret hab ich mich mit dem Trimmer R1 bei voll aufgedrehtem Haupt-Poti (im schaltplan schwer erkennbar, hängt an den Anschlüssen P1..P3) an die Maximalspannung von 300V herangetastet, bei etwas über 250V ist das Labornetzteil in die Strombegrenzung (1.5A) gegangen, Ausgangsspannung von 12V auf etwa 4V eingebrochen, dann hats geraucht, ich hatte zuerst die D2 (MUR110) im Verdacht, aber es war die D3 (P6KE33) Die Schaltung funktioniert jetzt eh immer noch, die Spannung am SW-Pin des LT1170 erreicht ca. 70V (um 10V zuviel, die sollte ja eigentlich der Snubber wegknabbern) Jetzt frag ich mich, was da passiert ist? Verdacht: die D2 (MUR110) hat die Peak Reverse Voltage überschritten, wurde leitend, und hat die D3 in den Tod gerissen? Abhilfe: D2 durch eine MUR160 ersetzen? (oder jedenfalls durch etwas mit mehr als 100V Reverse Voltage, MUR110 und 160 hab ich halt grad vorrätig) oder ist an der Schaltung sowieso irgendwas ganz im Argen? Info zum Übertrager: Ist ein Flyback Transformer, links je 10uH, rechts 500uH für den Ausgang, 6uH für die Hilfswicklung)
Flyback-Sperrwandler transfoormieren die Spannung am Ausgang im
Wicklungsverhältnis des Trafos zurück auf den Eingang.
Da du NATÜRLICH nicht drangechsrieben hats, mit welchen Bauteilwerten du
es aufgebaut hast, kann man nur annehemn, daß die Rücktrnsformierte
Spannung eben bei 70V liegt und damit deine Snubber-Grenze von 12+33 =
55V überschreitet. damit geht die Energiee jedes Impulses nicht in den
Ausgang, sondern in den Snubber.
Daher verwenden FlyBack auch quasi immer solche Snubber
+Ub -+---+-----+
| | |
R C S
| | |
x +---+-|<|-+
|
bei denen Punkt x auf +Ub + rücktransformierte Ausgangsspannung
aufgeladen wird UND dann erst die NOCH höhere Spannung versnubbert.
Und daher sind bei Flybacks auch immer besonders spannungsfeste
Schalttransistoren nötig (bei 230V mit gleichgerichteten 320V nimmt man
zumindest 700V, eher 800V Transistoren).
Dein LT1170 ist also ungeeignet.
MaWin schrieb: > Flyback-Sperrwandler transfoormieren die Spannung am Ausgang im > Wicklungsverhältnis des Trafos zurück auf den Eingang. soweit klar. > Da du NATÜRLICH nicht drangechsrieben hats, mit welchen Bauteilwerten du > es aufgebaut hast, Welche Bauteilwerte fehlen dir? > kann man nur annehemn, daß die Rücktrnsformierte > Spannung eben bei 70V liegt und damit deine Snubber-Grenze von 12+33 = > 55V überschreitet. damit geht die Energiee jedes Impulses nicht in den > Ausgang, sondern in den Snubber. Äh... ich dachte nur der Anteil der Streu-Induktivität ginge zurück? > Daher verwenden FlyBack auch quasi immer solche Snubber > > > +Ub -+---+-----+ > | | | > R C S > | | | > x +---+-|<|-+ > | Ja, oder mit Suppressor-Diode, zumindest lt. Datenblatt. > Dein LT1170 ist also ungeeignet. Mir ist aber nicht der LT1170 eingegangen, sondern der Snubber...
Michael Reinelt schrieb: > Mir ist aber nicht der LT1170 eingegangen, sondern der Snubber... Der kommt dann als nächstes...
Ich glaube mein Verdacht, die Peak Reverse Volatge der D2 zu überschreiten, ist falsch: slebst wenn der Übertrager 500V zurückwirft, ist das ja forward Voltage, D2 wird normal leitend, und D3 verfrühstückt den (ohnehin kurzen) Impuls. Erklärt aber noch weniger, warum D3 abraucht...
wichtig wären die Tafo-Daten: Primar Indukitivität Wicklungsverhältnis bzw Sekundärinduktivität Koppelfaktor Und die Ausgangsspannung, die erreicht werden soll.
Ich beginne zu verstehen, was MaWin meint... der Übertrager hat ein Übersetzungsverhältnis von grob 1:8 Wenn ich am Ausgang also 300V habe, werden also 37.5 V "zurückgeworfen". Was ich mit der Streuinduktivität meinte, war nur der kurze (und hohe) Peak am Anfang. Diese 37.5V liegen über der Snubber-grenze von 33V. Deshalb geht die Energie in den Snubber, und verheizt diesen. Das erklärt auch, warum der Fehler erst ab ca. 250V auftritt. Sind meine gedanken richtig? Und demnach ist der LT1170 soweit schon ok (wenn auch grenzwertig), nur das Snubber-netzwerk ist falsch?
... schrieb: > wichtig wären die Tafo-Daten: > Primar Indukitivität > Wicklungsverhältnis bzw Sekundärinduktivität > Koppelfaktor > > Und die Ausgangsspannung, die erreicht werden soll. na du machst mir Spaß :-) Genau das wüsste ich gerne, aber das Datenblatt gibt dazu genau gar nix her. https://at.rs-online.com/web/p/transformatoren-fur-schaltnetzteile/4185559/ 500 uH primär (bei mir eigentlich sekundär, weil ich ihn ja "umgekehrt" betreibe) den rest hab ich mir versucht rauszumessen: sekundär etwa 10uH, Verhältnis ~ 1:8 Koppelfaktor bzw. Streuinduktivität: unbekannt.
> Sind meine gedanken richtig? Ja. > wenn auch grenzwertig), nur das Snubber-netzwerk ist falsch? Na ja, zu den zurückgeworfenen 37.5V (und etwas mehr weil der Trafo nicht 100% Kopplungsfaktor hat, also primär mehr anliegen um sekundär die 300V erreichen zu können) kommen noch die von der Streuinduktivität erzeugten Volts dazu. Alles über 37.5V darf dein Snubber zwar komplett wegfangen, aber es muss unter der Maximalspannung des LT1170 bleiben. Wie ich gerade sehe, sind das nicht knappe 40V sondern ausreichende 65V.
Bitte melde dich an um einen Beitrag zu schreiben. Anmeldung ist kostenlos und dauert nur eine Minute.
Bestehender Account
Schon ein Account bei Google/GoogleMail? Keine Anmeldung erforderlich!
Mit Google-Account einloggen
Mit Google-Account einloggen
Noch kein Account? Hier anmelden.
