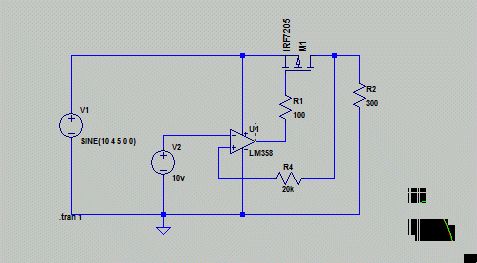
Hallo, derzeir möchte ich eine Spannungsbegrenzung bauen. Leider funktioniert die von mir ausgedachte Schaltung in der Simualtion überhaupt nicht. Ich habe das Problem das ich eine Variable Eingangsapnnung (V1) nach oben begrenzen will (U R3 ) Komischerweise funktionier das in der Simulation micht mit dem FET (IRF7205) es wird die Spannung 1 zu 1 auf den Widerstand gelegt. Wenn ich jedoch eine Power Mos Fet z.b. IRFP2940 einsetze geht die schaltung. Daher meine Frage was mache ich falsch? Danke und Grüße Tom
Du musst einen Opamp mit Rail-to-Rail Ausgang nehmen, damit du den P-Mosfet richtig abschalten kannst. Der LM358 kann nicht genug Ausgangsspannung um den Mosfet zu sperren. Außerdem musst du noch zusätzlich zwischen -Eingang und Ausgang des Opamps einen Kondensator mit ein paar nF einfügen, dmait die Schaltung bei kapazitiver Last stabil ist. Opamps: z. B. TS912.
Hallo, danke für die Antwort. Der Kondensator ist mir bewust ich habe ihn nur noch nicht in die Simulation eingehängt. Das mit dem Rail to Rail Fet Leichtet auch ein. Danke und Grüße Tom
nimm einen 393 komparator mit open collector. einen widerstand zwischen gate und source sorgt für high pegel...
ar. schrieb: > nimm einen 393 komparator mit open collector. einen widerstand zwischen > gate und source sorgt für high pegel... Auf keinen Fall. Mit dem 393 kann man keinen Linearregler bauen. Das ist ein Komparator.
Bitte melde dich an um einen Beitrag zu schreiben. Anmeldung ist kostenlos und dauert nur eine Minute.
Bestehender Account
Schon ein Account bei Google/GoogleMail? Keine Anmeldung erforderlich!
Mit Google-Account einloggen
Mit Google-Account einloggen
Noch kein Account? Hier anmelden.
