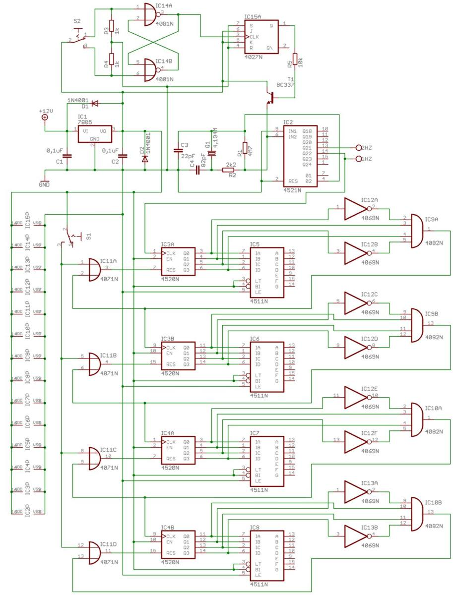
Ich habe durch Zufall im Internet einen Schaltplan einer Stoppuhr gefunden, der nur mit ICs ohne µC aufgebaut ist. Allerdings ist meiner Meinung nach ein Fehler darin. Ich denke, der zweite 4520 (von oben) bekommt den Reset schon bei 50 Sekunden, oder? Der Schaltplan ist so aufgebaut, das von oben nach unten zuerst Sekunden von 0-9, dann 10-Sekunden von 0-5, Minuten von 0-9 und 10 Minuten 0-5. Ich denke bei den Minuten ist der gleiche Fehler.
Der Zweite 4520 erhält Reset, wenn am Ausgang 1010 ansteht. Das ist dezimal die Zehn. Die Schaltung ist Mist, denn die Erzeugung des Resetsignals lebt von einer Verknüpfung aus den Ausgänge, von denen einige auch noch invertiert werden. Alleine die Laufzeiten können auch bei ganz anderen Werten einen Wechsel am Ausgang des UND-Gates hervorrufen. Das geht vielleicht mal bei guten Wetter und bei schlechtem nicht mehr oder auch umgekehrt. Ebenso: der Takteingang der nächsten Stufe hängt auch direkt da dran. Schon mal was von synchronem Design gehört?
> Ebenso: der Takteingang der nächsten Stufe hängt auch direkt da dran. > Schon mal was von synchronem Design gehört? Die Schaltung ist ja nicht von mir, ich habe sie nur gefunden ;) Ich würde es sowieso mit einem µC machen. Dass der Reset bei 1010 stattfindet kann ja nicht stimmen, sonst würde eine Minute 100 Sekunden haben... Ich denke der Schaltplanersteller war unkonzentriert oder so... ;) Freundliche Grüsse
Daniel M. schrieb: > Ich würde es sowieso mit einem µC machen. Gute Idee. HildeK schrieb: > wenn am Ausgang 1010 ansteht. Das ist > dezimal die Zehn. Naja, wenn ich richtig rum lese, dann ist es 0101 und doch nur die '5'. Du hast also recht. Daniel M. schrieb: > Die Schaltung ist ja nicht von mir, ich habe sie nur gefunden ;) Nicht alles was man findet ist auch gut.
> HildeK schrieb: >> wenn am Ausgang 1010 ansteht. Das ist >> dezimal die Zehn. > > Naja, wenn ich richtig rum lese, dann ist es 0101 und doch nur die '5'. > Du hast also recht. Zum Glück, ich dachte schon, ich verstehe gar nichts mehr... Ich habe mir den Plan eigentlich nur aus Neugier angesehen... Danke für die Antwort.
Bitte melde dich an um einen Beitrag zu schreiben. Anmeldung ist kostenlos und dauert nur eine Minute.
Bestehender Account
Schon ein Account bei Google/GoogleMail? Keine Anmeldung erforderlich!
Mit Google-Account einloggen
Mit Google-Account einloggen
Noch kein Account? Hier anmelden.
