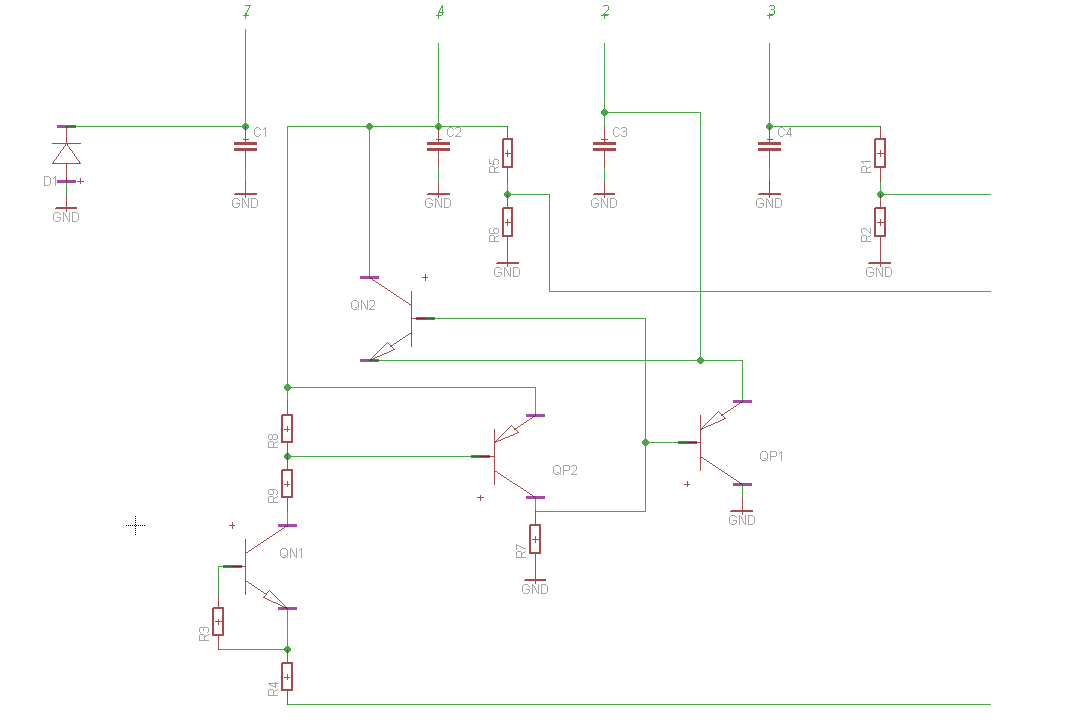
Hallo zusammen, ich versuche nun schon seit einger Zeit die Kommunikation eines Datenlogges mit dem PC wieder hinzubekommen. Ich habe den Verdacht, das es mit den nicht ganz normgerechten Pegeln des USB-RS232 Wandlers zu tun hat. (Oft klappt es, nach Batteriewechsel aber auch gerne mal nicht) Also habe ich mir die Beschaltung des uC angesehen. Große Verblüffung - Masse ist auf dem dsub9 nicht durchgeschleift. Dafür 4,7,3 und 2. An 4 und 7 muss man vor der Kommunikation rumzappeln um den uC aus dem Tiefschlaf zu holen. Ich habe versucht die Beschaltung vom Layout rauszuzeichnen aber das ganze ist völlig wirr. Entweder hab ich es falsch abgemalt oder da sind ein par schmutzige Tricks am Werk für die ich einfach zu doof bin. Ich kann auch gerne ein hires Foto vom Layout anhängen. Transistoren sind 1l und 3k also Feld-Wald und Wiesen npn/pnp's Pinout: -c- be Evtl. kann mir ja jemand auf die Sprünge helfen.
Michael R. schrieb: > Ich habe den Verdacht, das > es mit den nicht ganz normgerechten Pegeln des USB-RS232 Wandlers zu tun > hat. Welcher? Und warum soll der nicht ganz normgerechte Pegel haben? In den meisten ist so etwas wie ein MAX232 verbaut, und damit sind die Pegel normgerecht.
Hi, stinknormales 9 Euro FTDI Teil. macht +5/-6V. Damit sind die Pegel noch in der Spec. Gebräuchlich waren aber früher +-12V. Device Descriptor: bcdUSB: 0x0200 bDeviceClass: 0x00 bDeviceSubClass: 0x00 bDeviceProtocol: 0x00 bMaxPacketSize0: 0x08 (8) idVendor: 0x0403 (Future Technology Devices International Limited) idProduct: 0x6001 bcdDevice: 0x0600 iManufacturer: 0x01 0x0409: "FTDI" iProduct: 0x02 0x0409: "USB Serial Converter"
Bitte melde dich an um einen Beitrag zu schreiben. Anmeldung ist kostenlos und dauert nur eine Minute.
Bestehender Account
Schon ein Account bei Google/GoogleMail? Keine Anmeldung erforderlich!
Mit Google-Account einloggen
Mit Google-Account einloggen
Noch kein Account? Hier anmelden.

