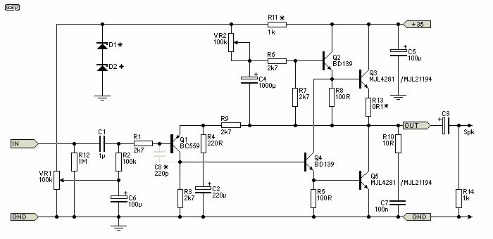
Hallo Leute, ich plane gerade diesen Schaltplan (Siehe Bild) in die Tat umzusetzen. Das ist ein Class A Kopfhörerverstärker. Da das Projekt eigentlich eher in ein kompaktes Gehäuse passen soll, bin ich bei der vorgeschlagenen Dimensionierung des Netztrafos etwas verunsichert. Immerhin handelt es sich ja nur um einen Kopfhörerverstärker. Auf der Seite http://sound.westhost.com/project70.htm wird vorgeschlagen, mindestens einen 50VA Trafo (empfohlen 100VA) +/- 25V zu verwenden. Das Ding als Ringkern würde schon einen Kilo wiegen. Liegt das an der Class-A Schaltung? Ein iPod ist doch auch wintzig und treibt einen Kopfhörer an. Mir ist klar, dass ich von der Platine zwei benötige für einen Stereo Verstärker. Ich habe vor, 63 Ohm Kopfhörer daran zu verwenden: http://www.thomann.de/de/sony_mdr7506_kopfhoerer.htm ------- Meine zweite Frage: Für welche Spannung muss C4 ausgelegt sein? Da die Schaltung nicht so riesig werden soll, möchte ich da wenn möglich nicht so einen Klopper haben. Liebe Grüße, AHSD.
Bei Class A muss durch beide Endtransistoren ein Ruhestrom fließen, daher der permanent erhöhte Strombedarf der Schaltung. Die batteriebetriebenen Player werden sicher nicht in Class A arbeiten, eher AB,B oder Class D. C4 wird maximal auf die Spannung über den Z-Dioden aufgeladen, daher kann er mit Uz +20% dimensioniert werden.
> Ein iPod ist doch auch wintzig und treibt einen Kopfhörer an. Weisst du eigentlich, was Class A ist ? Geht es dabei um First Class breite Sitze wie im Flugzeug ? Warum baust du einen Class A Verstärker nach, wenn du überahupt nicht weisst, was Class A ist ? Der Kopfhörerverstärker zieht 330mA bei 30V, also 10 Watt (für 0.186 Watt am Kopfhörer) und das Netzteil mit seinem 10 Ohm Widerstand und Bürckengleichrichter weitere 5 Watt. In Stereo macht das 28 Watt, wofür ein 28 VA Trafo nicht ganz reicht, weil der Crest-Faktor schlechter ist. So um 35 VA sind aber genug, also 25V/1.4A oder 24V/1.5A. 50VA oder 100VA sind aber deutlich übertrieben, aber so sind sie, die audiophilen Esoteriker. Für die 0.2% THD tut es übrigens ein simpler TS922 an 5V besser. Aber Audioesoterikern kann man mit Fakten nicht kommen.
Hi, ich weiß was Class-A ist ;) Zugegeben der iPod Vergleich war etwas blöd.. Ich hab hier nur Hilfe erbeten da ich die Dimensionen nicht so gut einschätzen kann. Eine Sache ist mir noch nicht klar: "The output resistors (120 Ohm) should be rated for at least 2 Watts - a pair of 220 ohm 1W resistors in parallel will do just fine (the absolute value is not critical)." Dieser Ausgangswiderstand ist im Schaltplan nicht zu sehen, muss ich den parallel oder in Reihe mit dem Ausgang schalten? Und zu guter letzt: Könnt ihr mir bei der Lautstärkeregelung helfen? In der Beschreibung steht, dass die Verstärkung über das Verhältnis von R4 und R9 geregelt wird. Wie bekomme ich das jetzt variabel mit einem Poti hin? Liebe Grüße und danke für die schnellen hilfreichen Antworten! :) AHSD.
Die Lautstärke regelst du doch mit dem VR1 am Eingang. Man baut Endstufen üblicherweise mit konstanter Verstärkung und verändert das Eingangssignal. Wie die anderen schon schrieben: Diese Schaltung ist heutzutage stark überholt. Fast jeder Chip-Verstärker wird genausogut/besser klingen, bei gebrücktem Betrieb sparst du dir auch noch den Ausgangskondensator. Von der extremen Leistungsaufnahme ganz zu schweigen. Der Betrieb des Verstärkers 1 Stunde am Tag kostet dich 2,80€ im Jahr - die Nutzung des Kopfhörerausgangs deines Musikgeräts kostet dich etwa 1/500 davon (nehmen wir mal knapp 100 mW für Verstärkerbetrieb inkl. Kopfhörerleistung an). Ein dedizierter Kopfhörerverstärker lohnt sich nur in einer hochwertigen Signalkette, welche aus irgendwelchen Gründen auch immer nicht die notwendige Leistung bringt, einen Kopfhörer zu treiben. Das Problem bei günstiger Audio-Elektronik ist zudem üblich das Rauschen, selten die Verzerrung (welcher du mit Class A begegnen kannst)
Das ist kein A-Verstärker, sondern eine klassische AB-Gegentaktendstufe. Das Design ist schon sehr alt und stammt noch aus der Zeit, als es schwer war, komplementäre Leistungstransistoren herzustellen. Der Klirrfaktor ist gegenüber modernen Komplementärschaltungen deutlich schlechter. Die hier gezeigte Schaltung hat allerdings keinerlei Arbeitspunkstabilisierung, sie ändert den Arbeitspunkt stark mit der Temperatur. Die früher verwendeten Schaltungen enthielten noch Thermistoren oder Dioden zur Stabilisierung. Das Merkmal einer A-Endstufe ist, daß der maximale Ausgangsstrom dem Ruhestrom entspricht. Alles andere sind B- oder AB-Endstufen. Eine A-Endstufe besteht z.B. aus einem Transistor unten und einer Konstantstromquelle oben. D.h. eine A-Endstufe hat immer nur ein aktives Glied. Statt der Konstantstromquelle geht auch eine Drossel oder ein Transformator (wie bei der klassischen Röhrenendstufe). Die Schaltung ist auch kein Kopfhörerverstärker, sondern eine ausgewachsene Lautsprecherendstufe. Adrian E. schrieb: > Ich habe vor, 63 Ohm Kopfhörer daran zu verwenden: > http://www.thomann.de/de/sony_mdr7506_kopfhoerer.htm Der liefert 106dB bei 1mW. Vertragen tut er max 1W. Mit dieser Endstufe kriegst Du ihn also bequem kaputt bzw. Dein Trommelfell oder beides.
Peter Dannegger schrieb: > Mit dieser Endstufe kriegst Du ihn also bequem kaputt bzw. Dein > Trommelfell oder beides. Der ist gut! Ein 800Ohm KH würde schon eher gehen. Aber lasst ihn doch basteln. Da lernt man am besten aus den Fehlern. Ich konnte am Anfang auch niemanden fragen. Ich hatte nur ein Buch.
Man muß schon sämtliche elektrotechnischen Grundlagen ignorieren, wenn man einen 230W, 15A Transistor als Kopfhörerverstärker benutzen will. Für einen Kopfhörerverstärker sollte ein Netztrafo 2 .. 5W bequem ausreichen. Und als Transistoren reichen 100mA-Typen.
Hi Leute, deswegen habe ich ja gefragt! Weil es mir etwas komisch vorkam. Und wenn man die Seite richtig liest, sieht man ja auch, dass der Verstärker usrprünglich eine Endstufe war und etwas abgewandelt nun als Kopfhörerverstärker genutzt wird. Er weist auch darauf hin, dass man sehr hohe Pegel rausbekommt und evtl noch den Eingang anpassen muss. Bekomme ich denn eurer Meinung nach einen besseren Klang, wenn ich an einen mittelklassigen Kopfhörer Ausgang (Wie z.B. Macbook Pro oder Air) einen Kopfhörerverstärker anschließe? Laienhaft gedacht: Dass der nicht so belastet wird und mein Verstärker die richtige Arbeit macht? LG, AHSD.
Adrian E. schrieb: > Bekomme ich denn eurer Meinung nach einen besseren Klang, wenn ich an > einen mittelklassigen Kopfhörer Ausgang (Wie z.B. Macbook Pro oder Air) > einen Kopfhörerverstärker anschließe? Nö, den Klang kann kein Verstärker verbessern. Einen zusätzlichen Verstärker braucht man nur dann, wenn der Kopfhörer besonders unempfindlich ist im Vergleich zu üblichen Kopfhörern. Oder wenn man deutlich höhere Schalldrücke haben will, als der Ohrgesundheit zuträglich. 1mW d.h. 106dB sollten ohne Zusatzverstärker gehen und ausreichen. In Rechnern kann es zum Übersprechen der digitalen Signale (Grafik, Festplatte, CPU, Maus) auf den Analogausgang kommen (leises Pfeifen, Zischeln). Da hilft dann nur ein externer DA-Wandler für besseren Klang. Ich betreibe z.B. meinen Verstärker über ein optisches Kabel am PC. Gegenüber Analogausgang ein Unterschied wie Tag und Nacht.
Die Schaltung ist mit kanonen auf Spatzen geschossen. Für Kopfhörer genügt sogar ein potenter OPAMP. Stichwort zum Googeln: CMOY Der ist ordentlich bestückt schon so gut daß die Luft nach oben sehr dünn wird.
Je genauer ich mir die obige Schaltung ansehe, umso mehr gruselts mich. Q3,Q4,Q5 ist die klassische TTL-Gatter Ausgangsstufe, gut für digital, aber völlig ungeeignet für analog. Klirrfaktor läßt grüßen. C von Q4 an E von Q2. Da kann sich Q4 abquälen, wie er will, gegen den Emitterfolger kommt er nicht an. Man könnte C von Q4 also genausogut an +35V legen. An R7 wird eine Spannung eingestellt als Arbeitspunkt. Dahinter kommen Q2,Q3 als Darlington, also mit einer Drift von -4mV/°C auf ne Last von 0,1R (R13). Damit driftet der Arbeitspunkt mit satten 40mA/°C, na super. Wir drehen den Verstärker jetzt mal auf, der Kühlkörper erwärmt sich von 20°C auf 60°C und wir haben einen Anstieg der Ruheleistung um 56W! Die Schaltung verglüht definitiv eher früher als später. Ich vermute mal, die Schaltung hat ein hauptberuflicher Tischler entwickelt. Mit Elektronik steht er jedenfalls auf Kriegsfuß.
Peter Dannegger schrieb: > Eine A-Endstufe besteht z.B. aus einem Transistor unten und einer > Konstantstromquelle oben. D.h. eine A-Endstufe hat immer nur ein aktives > Glied. Statt der Konstantstromquelle geht auch eine Drossel oder ein > Transformator (wie bei der klassischen Röhrenendstufe). > Eine A-Endstufe kann sehr wohl auch als Gegentaktendstufe aufgebaut sein. Eine Klas A-B Endstufe arbeitet bei kleinen Leistungen, also bei dem der Spitzenstrom kleiner als der Ruhestrom ist, auch im A Betrieb. Erst bei höhere Aussteuerung geht die Endstufe in den B Betrieb über. Mann kann bei einer klassischen Gegentaktendstufe den Ruhestrom einfach so hoch einstellen, das er immer höher ist, als der Spitzenstrom bei Vollaussteuerung. Allerdings wird dabei sehr viel Leistung in Wärme umgesetzt. Man braucht dann entsprechend gute Kühlung und eine Ruhestromstabilisierung, welches auch dann termisch nicht wegläuft. In Highend Hifi Endstufen wird das mitunter auch heute noch so gemacht, um ganz sicher Übernahmeverzerrungen ausschließen zu können. Bei Endstufen im A-B oder gar B Betrieb ist eine Gegentaktendstufe sogar zwingend notwendig, weil sonst die eine Halbwelle fehlt. Ralph Berres
Peter Dannegger schrieb: > Q3,Q4,Q5 ist die klassische TTL-Gatter Ausgangsstufe, gut für digital, > aber völlig ungeeignet für analog. Klirrfaktor läßt grüßen. Das soll wohl eine aktive Last (Stromquelle) für Q5 sein, die durch Q4 im Gegentakt zu Q5 etwas moduliert wird, um mit weniger Leistung auszukommen. Allerdings wird um Q3 abzuregeln Q2 stärker belastet. > An R7 wird eine Spannung eingestellt als Arbeitspunkt. Dahinter kommen > Q2,Q3 als Darlington, also mit einer Drift von -4mV/°C auf ne Last von > 0,1R (R13). Damit driftet der Arbeitspunkt mit satten 40mA/°C, na super. Ja, und damit der Arbeitspunkt nicht so driftet, wird das durch eine noch stärkere Temperaturdrift durch Q4 und Q5 mehr als "kompensiert", weil dort ja nichtmal eine kleine Stromgegenkopplung (wie mit R13) vorliegt. > Je genauer ich mir die obige Schaltung ansehe, umso mehr gruselts mich. Ja, die Schaltung ist wirklich ganz übler dilettantischer Müll.
Hi Leute, ich muss sagen, dieser Thread amüsiert mich mittlerweile mit jedem weiteren Beitrag :P ArnoR schrieb: > Ja, die Schaltung ist wirklich ganz übler dilettantischer Müll. Ich habe natürlich schon entschieden diesen Class-Wasauchimmer Verstärker nicht zu bauen. Vielleicht könnt ihr mir ja trotzdem im Weiteren mit meinem Projekt helfen. Im Großen und Ganzen geht es um Folgendes: Ich möchte meinem Bruder eine Möglichkeit bieten, ordentlich Musik zu hören und ihm gerne zu Weihnachten einen Kopfhörerverstärker für sein Laptop schenken. Ich habe bereits diesen DIY DAC bestellt: (Am Besten jetzt keine Diskussion darüber, der ist schon da) :) http://www.amb.org/audio/gamma1/ Was für eine Schaltung als Kopfhörerverstärker würdet ihr jetzt empfehlen? Die Schaltung sollte schon einigermaßen aufbereitet sein, ich habe Grundkenntnisse in Elektronik, aber reine Hinweise auf gute Op-Amps reichen mir leider nicht. Wenns was wird gibts hier am Ende auch Fotos :) Liebe Grüße, AHSD.
Adrian E. schrieb: > Ich habe bereits diesen DIY DAC bestellt: (Am Besten > jetzt keine Diskussion darüber, der ist schon da) :) > http://www.amb.org/audio/gamma1/ Das sieht für mich schon recht "audiophil" aus (also das sind die, die es etwas übertreiben). > Was für eine Schaltung als Kopfhörerverstärker würdet ihr jetzt > empfehlen? Für einen KH-Verstärker würde ich tatsächlich keine AB- oder B-Schaltung (wie in den OPVs) nehmen, weil man sich dabei meist im Bereich der Übernahme zwischen den Ausgangstransitoren bewegt und bei den geringen Leistungen kann man guten Gewissens auch eine A-Endstufe nehmen. Allerdings würde ich eine Gegentakt-A-Schaltung wegen der geringeren Verzerrungen bevorzugen.
Adrian E. schrieb: > Was für eine Schaltung als Kopfhörerverstärker würdet ihr jetzt > empfehlen? Die Schaltung sollte schon einigermaßen aufbereitet sein, ich > habe Grundkenntnisse in Elektronik, aber reine Hinweise auf gute Op-Amps > reichen mir leider nicht. Dann schlachte doch ein altes CD-Laufwerk mit Kopfhöreranschluß. Auf der Platine hast du alles beisammen. Sogar den Lautstärkeregler. Mit der Laubsäge kannst du den Bereich heraussägen.
Hi Micha, das ist ein nett gemeinter Tipp, aber das soll schon ein Hifi Projekt werden und dem Kopfhörerausgang eines alten CD Players traue ich dann nicht so ganz. PS: Mir fällt witziger weise gerade ein, dass ich genau das hier rumliegen habe. Ich werde ihn mal anklemmen und ihm eine Chance geben. Also ich bin Studio Tontechniker und kein Hifi Futzi, das heißt ich brauche keinen unnötigen Hokus Pokus xD aber bei diesem Projekt, gerade weil es ein Geschenk wird, möchte ich schon eine möglichst hohe Klangqualität ansteuern.
ArnoR schrieb: > Allerdings würde ich eine Gegentakt-A-Schaltung wegen der geringeren > Verzerrungen bevorzugen. Umgekehrt! Eine Gegentaktschaltung ist immer schlechter, als eine Eintaktschaltung, da die Zweige nie 100% gleich sind. Willst Du das Beste vom Besten, nimm eine Eintaktschaltung mit Konstantstromquelle als Last. Besser geht nicht. Obendrein hast Du einen super stabilen Arbeitspunkt (sehr geringe Temperaturdrift).
Peter Dannegger schrieb: > Umgekehrt! > Eine Gegentaktschaltung ist immer schlechter, als eine Eintaktschaltung, Da irrst du dich. Der Sinn der Gegentaktschaltung ist es, die Nichtlinearität der einen Seite durch die entgegengesetzte Nichtlinearität der anderen Seite zu kompensieren. > da die Zweige nie 100% gleich sind. Auch wenn die Zweige nicht genau entgegengesetzt gleich sind, ist die Gegentaktschaltung linearer als nur eine Seite allein, es ist dann nur eine nicht vollkommene Kompensation. > Willst Du das Beste vom Besten, nimm eine Eintaktschaltung mit > Konstantstromquelle als Last. Besser geht nicht. Das ist ja absolut lächerlich. Schau mal auf die Seiten von Nelson Pass dem "Class A-Papst". Der baut am liebsten Eintakt-A-Schaltungen und die klirren mit 0,1...>1%. Mit einer Gegentaktschaltung erreicht man Faktor 100 weniger, ohne dass die Intermodulationsverzerrungen ansteigen, also ohne extreme Gegenkopplung.
ArnoR schrieb: > Mit einer Gegentaktschaltung erreicht man Faktor > 100 weniger, ohne dass die Intermodulationsverzerrungen ansteigen, also > ohne extreme Gegenkopplung. Nur weil ein einzelner schlechte Eintaktschaltungen baut, ist das kein Beweis, daß Gegentakt besser ist. Bau mal eine Gegentaktschaltung auf und messe oder simuliere sie. Und dann ersetze den oberen Transistor durch eine Konstantstromquelle und messe nochmal. Die 2.Messung ist auf keinen Fall schlechter. In Präzisionsanwendungen sieht man manchmal am OPV-Ausgang einen Ziehwiderstand gegen +UB. Der Sinn besteht darin, die obere Stufe abzuschalten und den OPV damit in den Eintaktbetrieb zu setzen, um noch bessere Linearität zu erhalten.
> Bau mal eine Gegentaktschaltung auf und messe oder simuliere sie. > Und dann ersetze den oberen Transistor durch eine Konstantstromquelle > und messe nochmal. Die 2.Messung ist auf keinen Fall schlechter. Hab ich bereits getan, daher auch meine Angabe "Faktor 100 besser". > Nur weil ein einzelner schlechte Eintaktschaltungen baut, ist das kein > Beweis, daß Gegentakt besser ist. Das hatte ich auch so nicht verwendet. Die Erklärung steht weiter oben.
> In Präzisionsanwendungen sieht man manchmal am OPV-Ausgang einen > Ziehwiderstand gegen +UB. > Der Sinn besteht darin, die obere Stufe abzuschalten und den OPV damit > in den Eintaktbetrieb zu setzen, um noch bessere Linearität zu erhalten. Jetzt bringst du aber was durcheinander. OPVs enthalten Gegentakt AB- oder B-Endstufen. Um die Übernahmeverzerrungen zu vermeiden, zwingt man den OPV-Ausgang so in den A-Betrieb. Wir reden hier aber von Gegentakt-A-Schaltungen.
ArnoR schrieb: > Hab ich bereits getan, daher auch meine Angabe "Faktor 100 besser". Dann zeig mal bitte den Schaltplan.
Adrian E. schrieb: > Ich möchte meinem Bruder eine Möglichkeit bieten, ordentlich Musik zu > hören und ihm gerne zu Weihnachten einen Kopfhörerverstärker für sein > Laptop schenken. Ich habe bereits diesen DIY DAC bestellt: (Am Besten > jetzt keine Diskussion darüber, der ist schon da) :) > http://www.amb.org/audio/gamma1/ Bestell dir die Platine des Y2 (Gamma 2) noch dazu und bestücke nur den Ausgangs-OVP und das drumrum. Dann hast du einen feinen USB DAC mit KHV. Oder gleich den Y2 voll bestücken, das ergibt dann einen wirklich guten DAC. Hab selber beide. Helfe dir gern. Gruß AudioHeinz
Peter Dannegger schrieb: > Dann zeig mal bitte den Schaltplan. Das hatte ich eigentlich nicht vor, jedenfalls nicht öffentlich. Ich hab doch eine Erklärung gegeben, warum die Gegentaktschaltung besser ist, wieso erklärst du nicht mal plausibel weshalb das nicht stimmen sollte. Überhaupt sind auch andere Bemerkungen falsch: > Willst Du das Beste vom Besten, nimm eine Eintaktschaltung mit > Konstantstromquelle als Last. Besser geht nicht. > Obendrein hast Du einen super stabilen Arbeitspunkt (sehr geringe > Temperaturdrift). Die Temperaturdrift ist da sogar ein großes Problem, weil zwar die KStQ eine vernachlässigbare Drift hat, das aktive Element (Transistor) aber nicht. Der sehr große dynamische Arbeitswiderstand führt daher bei kleinsten temperaturbedingten Stromänderungen im Transistor zu großen Spannungsdriften.
AudioHeinz schrieb: > Bestell dir die Platine des Y2 (Gamma 2) noch dazu und bestücke nur den > Ausgangs-OVP und das drumrum. Dann hast du einen feinen USB DAC mit KHV. > Oder gleich den Y2 voll bestücken, das ergibt dann einen wirklich guten > DAC. Hab selber beide. Helfe dir gern. > > Gruß > AudioHeinz Hallo heinz, ich ärgere mich auch gerade dass ich den nicht mitbestellt habe. Bei der Bestellung hatte ich noch den Kladderadatsch mit dem Class-A vor. Der Versand aus den USA ist so teuer... ich hatte jetzt aber eine sehr gute Idee: Ich habe den kleinen Verstärker aus einem DVD Player gestern getestet und der Klang überraschender Weise echt ganz gut. Ich werde für meinen Bruder jetzt ein schönes Gehäuse mit dem DAC und dem Verstärker bauen und innen alles leicht demontierbar mit Steckverbindern befestigen. Dann kann ich ihm später noch mal einen besseren Amp (zB Gamma 2) bauen und er tauscht den aus. Ich bereite die Platinenschrauben dann innen schon vor. AHSD
Peter Dannegger schrieb: > Bau mal eine Gegentaktschaltung auf und messe oder simuliere sie. > Und dann ersetze den oberen Transistor durch eine Konstantstromquelle > und messe nochmal. Die 2.Messung ist auf keinen Fall schlechter. Hab ich jetzt mal eben mit meiner besten Version gemacht (in der Simulation). Gleicher Arbeitspunktstrom, gleiche Betriebsspannung, gleiches Eingangssignal, gleiche Last, usw.. Gegentakt-A: K=0,00095% Eintakt-A: K=0,029% Also Faktor 30 schlechter.
Bitte melde dich an um einen Beitrag zu schreiben. Anmeldung ist kostenlos und dauert nur eine Minute.
Bestehender Account
Schon ein Account bei Google/GoogleMail? Keine Anmeldung erforderlich!
Mit Google-Account einloggen
Mit Google-Account einloggen
Noch kein Account? Hier anmelden.
