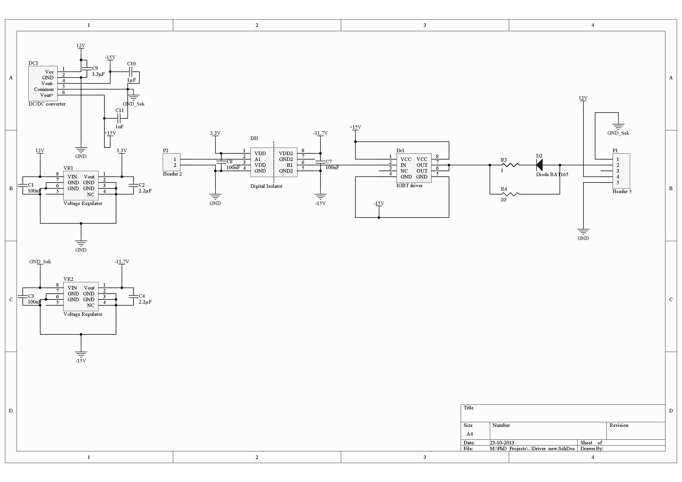
Hi, ich möchte einen 1200V IGBT mit +15V ein- und -15V ausschalten. Gate-Source Spannung ist demnach +-15V. Über ein Feedback des Layouts würde ich mich sehr freuen. Ich selbst bin mit einigen Sachen unzufrieden, weiß aber nicht, wie ich es besser machen kann. 1. Die Anbindung des Kondensators C9 über den DC/DC Wandler 2. Die 3.3V Verbindung von VR1/C2 nach C8/DI1 3. Die Pufferkondensatoren C10 und C11 nach dem Treiber-IC Oder meint ihr, dass es so in Ordnung geht? Leider darf der Treiber nicht größer sein als jetzt (die eigentliche Schaltung besteht bereits) und die Pinbelegung des P1 kann nicht geändert werden. Vielen Dank!
@ Thomas (Gast) >ich möchte einen 1200V IGBT mit +15V ein- und -15V ausschalten. >Gate-Source Spannung ist demnach +-15V. Wieder mal ne Railgun? >Über ein Feedback des Layouts würde ich mich sehr freuen. Auch zum Schaltplan? Kann dein geheimer IGBT-Treiber 30V Versorgungsspannung? Die meisten können das NICHT! Kann dein geheimer Digitalisolator 18V Versogrungsspannung? Die meisten können das nicht. Dein VR2 macht dir deine galvanische Trennung zu nichte. Alles in allem ist die Schaltung eher fragwürdig.
Hallo Falk, Falk Brunner schrieb: > @ Thomas (Gast) > >>ich möchte einen 1200V IGBT mit +15V ein- und -15V ausschalten. >>Gate-Source Spannung ist demnach +-15V. > > Wieder mal ne Railgun? hoffentlich eine Funktionierende :) >>Über ein Feedback des Layouts würde ich mich sehr freuen. > > Auch zum Schaltplan? Sehr gerne. > Kann dein geheimer IGBT-Treiber 30V Versorgungsspannung? Die meisten > können das NICHT! Sorry, ist nichts Geheimes bei. Treiber ist der IXDN609. Der kann bis zu 40V Versorgungsspannung. > Kann dein geheimer Digitalisolator 18V Versogrungsspannung? Die meisten > können das nicht. Die 3.3V1 beziehen sich auf -15V. Zugegeben, das sorgt für Verwirrung. VR2 ist ein 3.3V Spannungsregler. Der hat also bei einem GND von -15V ein Vout von -11.7V. Ergo ist die Sekundärseite nicht mit 18V versorgt, sondern mit 3.3V (-11.7V- -15V = 3.3V). > Dein VR2 macht dir deine galvanische Trennung zu nichte. Bist du dir da sicher? GND des VR2 sind -15V und diese sind auf der sekundärseite des DC/DC Wandlers. Der GND Pin der Primärseite des DC/DC Wandlers ist mit GND bezeichnet. Der Common Pin der Sekundärseite mit GND1. > Alles in allem ist die Schaltung eher fragwürdig. Immer noch fragwürdig trotz meiner Erläuterungen? Tut mir Leid, wenn meine Notation für Verwirrung sorgt / gesorgt hat.
Hallo noch mal, ich habe die Notation im Schaltplan mal geändert, um so hoffentlich weitere Verwirrung zu versorgen. Anbei der aktuelle Schaltplan sowie das Layout. Gruß
Thomas schrieb: >> Dein VR2 macht dir deine galvanische Trennung zu nichte. > Bist du dir da sicher? GND des VR2 sind -15V und diese sind auf der > sekundärseite des DC/DC Wandlers. Der GND Pin der Primärseite des DC/DC > Wandlers ist mit GND bezeichnet. Der Common Pin der Sekundärseite mit > GND1. Ist dein DC/DC-Wandler galvanisch getrennt? Nein --> Galvanische Trennung für die Katz.
Peter schrieb: > Ist dein DC/DC-Wandler galvanisch getrennt? Nein --> Galvanische > Trennung für die Katz. ja, das ist ein galvanisch getrennter DC/DC Wandler. RB-1215D lautet die Typenbezeichnung. http://dk.mouser.com/ProductDetail/RECOM-Power/RB-1215D/?qs=XF8hdbuHJAUDgZT7oBE1VQ==
@ Thomas (Gast) >Die 3.3V1 beziehen sich auf -15V. Zugegeben, das sorgt für Verwirrung. OK. >Immer noch fragwürdig trotz meiner Erläuterungen? Nein, jetzt seh ich es auch. Ok, die galvanische Trennung ist da, passt. Beleibt das Problem, dass der IGBT-Treiber nur über C11 und den DC/DC Wandler mit Source verbunden ist. C11 muss so groß sein, dass er bei einem vollständigen Schaltzyklus nicht viel entladen wird. Es wird schon irgendwie gehen, schön ist das aber nicht, ohne echte Masse/Sourceverbindung.
Falk Brunner schrieb: > Beleibt das Problem, dass > der IGBT-Treiber nur über C11 und den DC/DC Wandler mit Source verbunden > ist. Der IGBT ist mit seinem Source an den Common Anschluss des DC/DC Wandlers verbunden. Das ist letzendlich der Bezugspunkt für das Gate bzw. die Masse der Sekundärseite. Nun möchte ich mit +15V einschalten. Zur Energiepufferung verwende ich dafür den Kondensator C11. Den IGBT möchte ich dann mit -15V ausschalten. Dazu sollte eigentlich der Kondensator C10 verwendet werden. Soll heißen: Einschalten: Energielieferant ist C11. Ausschalten: Energielieferant ist C10. Stimmst du dem zu oder habe ich einen Gedankenfehler? > nicht viel entladen wird. Es wird schon irgendwie gehen, schön ist das > aber nicht, ohne echte Masse/Sourceverbindung. Haben wir nun eine echte Masse/Sourceverbindung? Meine Intention ist, GND_Sek als Masse/Sourceverbindung zu verwenden. Gruß, Thomas
ja, und weil es so nicht im Stromlaufplan steht, wirds im Layout auch nicht umgesetzt.....
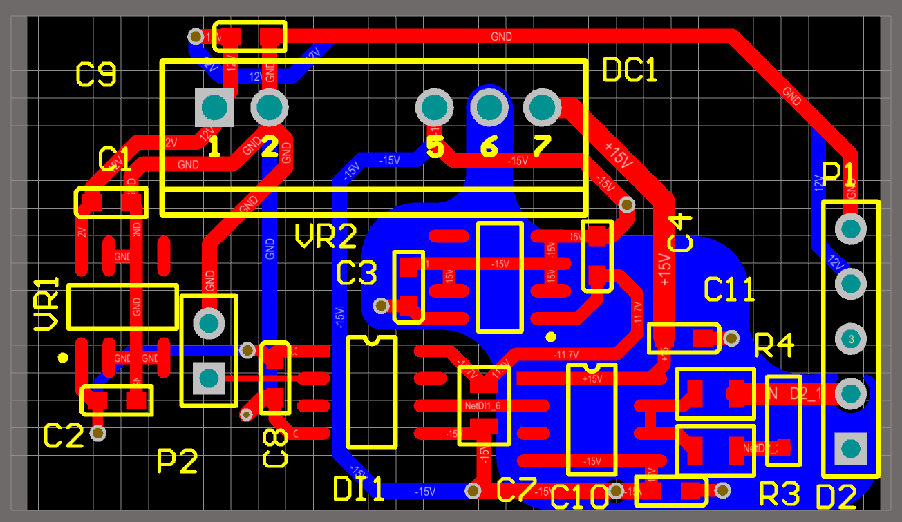
Mir fallen da auf Anhieb noch ein paar acid traps auf. Spitze Innenwinkel sind weder schön noch praktisch sondern einfach nur Fertiger-feindlich. So gesehen im Netz -11,7V rund um C4 und C7, 12V an C9, 3,3V an C8, GND an DC1. Nochmal genauer hinschauen. Die Kontaktierung der Pins von VR2 (?) ist dazu derart schlampig, dass mir gar nicht mehr viel dazu einfällt außer: abreissen, neu machen. Des Weiteren: C7 ist unwirksam, falls der DI1 entkoppeln soll. Die Bezeichnung der Bauelemente ist unter aller Sau. Mehr gibt es dazu nicht zu sagen.
... schrieb: > ja, und weil es so nicht im Stromlaufplan steht, wirds im Layout > auch > nicht umgesetzt..... Uuuh, sehr guter Hinweis. Vielen Dank! Es ist geändert und müsste nun korrekt sein. Anbei ein Update vom Stromlaufplan und Layout. Gruß
Frank Bär schrieb: > Mir fallen da auf Anhieb noch ein paar acid traps auf. Spitze > Innenwinkel sind weder schön noch praktisch sondern einfach nur > Fertiger-feindlich. > So gesehen im Netz -11,7V rund um C4 und C7, 12V an C9, 3,3V an C8, GND > an DC1. Nochmal genauer hinschauen. > Die Kontaktierung der Pins von VR2 (?) ist dazu derart schlampig, dass > mir gar nicht mehr viel dazu einfällt außer: abreissen, neu machen. > Des Weiteren: C7 ist unwirksam, falls der DI1 entkoppeln soll. > > Die Bezeichnung der Bauelemente ist unter aller Sau. Mehr gibt es dazu > nicht zu sagen. Vielen Dank für deine direkten und ehrlichen Hinweise. Was die spitzen Innenwinkel angeht, gebe ich dir recht. Ich finde sie auch nicht sehr schön -> Einer meiner eigenen Kommentare zu meinem Layout. Speziell die Anbindung von 12V und GND an C9: Hättest du eine Idee, wie man es eleganter lösen kann? Im Prinzip fiele mir nur dazu ein, das PCB ein wenig breiter zu machen. Der DC/DC Wandler sowie der C9 bleiben gleich positioniert. Dadurch hätten die 12V und GND Leitungen mehr Platz nach oben. Oder gibt es eine andere Möglichkeit?
Mit dem angegebenen DC/DC Wandler kannst du bestenfalls 100V Potentialunterschied erreichen. Wenn das schnell geschaltet wird ist das eventuell schon kritisch. Die angegebenen 1KV sind die kurzzeitige Prüfspannung. Wenn du mehr willst solltest du dich um einen anderen DC/DC Wandler bemühen z.B. Traco TVM-EN Seria mit 4-6Kv (glaube ich). Die haben aber ein anderes Layout.
Thomas schrieb: > Speziell die Anbindung von 12V und GND an C9: > Hättest du eine Idee, wie man es eleganter lösen kann? Im Prinzip fiele > mir nur dazu ein, das PCB ein wenig breiter zu machen. Der DC/DC Wandler > sowie der C9 bleiben gleich positioniert. Dadurch hätten die 12V und GND > Leitungen mehr Platz nach oben. Ich sehe dein Problem nicht. Allerdings ist die Anbindung von C1/VR1 eher bescheiden. Binde C1 direkt an das Via an, an dem auch C9 hängt. Und GND ist allgemein eher ungünstig. Wenn du es wirklich komplett routen willst, solltest du einen Sternpunkt festlegen und von da aus alle Verbindungen ziehen. Aktuell schleifst du GND über alle Bauelemente. Da ist es irgendwie nachvollziehbar, dass DI1 ein ganz anderes GND-Potential sieht als DC1.
Ich würde C9 parallel zu P1 setzen. Warum überhaupt die DK an C9? Der DC1 hat doch durchkontaktierte THT-Anschlüsse. Dann würde ich erst mal alle Bauteile bzw. dessen Pads aufs Raster ziehen (lassen). Dann ergeben sich auch nicht solche komischen Leiterbahnanschlüsse wie links von C4.
... schrieb: > Ich würde C9 parallel zu P1 setzen. Unsinn. C9 puffert für den Schaltregler, hat am Steckverbinder nichts zu suchen. > Warum überhaupt die DK an C9? Weil C9 ein Puffer-C ist. Der soll das Pin entkoppeln. Deswegen muss er im Strompfad liegen und nicht daneben. > Der DC1 hat doch durchkontaktierte THT-Anschlüsse. > Dann würde ich erst mal alle Bauteile bzw. dessen Pads aufs Raster > ziehen (lassen). Dann ergeben sich auch nicht solche komischen > Leiterbahnanschlüsse wie links von C4. Hat bei Altium nichts mit dem Raster zu tun. Entweder Snap-Optionen falsch gesetzt oder mit Kraft zurechtgebogen. Normalerweise bietet Altium einen Fangpunkt im Pin an, damit hätte sich das Problem erledigt.
Frank Bär schrieb: > Unsinn. C9 puffert für den Schaltregler, hat am Steckverbinder nichts zu > suchen. Klar, durch ne DK... Dann kann er auch an den Steckverbinder. > Weil C9 ein Puffer-C ist. Der soll das Pin entkoppeln. Deswegen muss er > im Strompfad liegen und nicht daneben. Ja, ja, weil sonst der Strom dran vorbei fließt? Das mag ja für irgendwelche HF in EMV gelten. Der Wandler hier würde auch ohne C arbeiten. > Hat bei Altium nichts mit dem Raster zu tun. Entweder Snap-Optionen > falsch gesetzt oder mit Kraft zurechtgebogen. Normalerweise bietet > Altium einen Fangpunkt im Pin an, damit hätte sich das Problem erledigt. Ok, Altium ist mir zu teuer und nicht Leistungsfähig genug.
... schrieb: > Frank Bär schrieb: >> Unsinn. C9 puffert für den Schaltregler, hat am Steckverbinder nichts zu >> suchen. > Klar, durch ne DK... Dann kann er auch an den Steckverbinder. Bullshit. Die DK ist relativ egal. Sie sitzt nämlich aus Sicht des IC im Strompfad hinter dem C. Der IC sieht hinter dem C aber nicht mehr sonderlich viel. >> Weil C9 ein Puffer-C ist. Der soll das Pin entkoppeln. Deswegen muss er >> im Strompfad liegen und nicht daneben. > Ja, ja, weil sonst der Strom dran vorbei fließt? Das mag ja für > irgendwelche HF in EMV gelten. Der Wandler hier würde auch ohne C > arbeiten. Bullshit. Entweder ich benutze einen Abblock-C, dann binde ich ihn auch richtig an, oder ich lasse ihn ganz weg. Den Abblock-C vorzusehen, dann aber unwirksam anzubinden ist Unsinn. Ganz oder gar nicht. >> Hat bei Altium nichts mit dem Raster zu tun. Entweder Snap-Optionen >> falsch gesetzt oder mit Kraft zurechtgebogen. Normalerweise bietet >> Altium einen Fangpunkt im Pin an, damit hätte sich das Problem erledigt. > > Ok, Altium ist mir zu teuer und nicht Leistungsfähig genug. Bullshit. Wenn dir Altium schon zu teuer ist, dann kennst du wirklich leistungsfähige Systeme gar nicht.
... schrieb: > Ok, Altium ist mir zu teuer und nicht Leistungsfähig genug. Frank Bär schrieb: > Bullshit. Wenn dir Altium schon zu teuer ist, dann kennst du wirklich > leistungsfähige Systeme gar nicht. Das kann ich uneingeschränkt unterschreiben. Nenne doch mal eine Alternative die günstiger und leistungsfähiger ist.
Christian B. schrieb: > ... schrieb: >> Ok, Altium ist mir zu teuer und nicht Leistungsfähig genug. > > Frank Bär schrieb: >> Bullshit. Wenn dir Altium schon zu teuer ist, dann kennst du wirklich >> leistungsfähige Systeme gar nicht. > > Das kann ich uneingeschränkt unterschreiben. > Nenne doch mal eine Alternative die günstiger und leistungsfähiger ist. Jetzt kommt bestimmt kicad oder Target 3001...
... schrieb: >> Hat bei Altium nichts mit dem Raster zu tun. Entweder Snap-Optionen >> falsch gesetzt oder mit Kraft zurechtgebogen. Normalerweise bietet >> Altium einen Fangpunkt im Pin an, damit hätte sich das Problem erledigt. > > Ok, Altium ist mir zu teuer und nicht Leistungsfähig genug. Habt ihr eure Ironieerkennung heute ausgeschaltet oder geht ihr immer zum Lachen in den Wald?
Mit Ironie muss man bei geschriebenen Texten vorsichtig sein. Im Gespräch ist es leicht durch Mimik, Gestig, Stimmhöhe erkennbar, beim geschriebenen nicht. somit kann man es mit entsprechenden "tags" kenntlich machen. d.h. Altium ist dir zu komplex und zu teuer, ja?
Im Kontext konnte man das auch ohne "tags" erkennen. Christian B. schrieb: > d.h. Altium ist dir zu komplex und zu teuer, ja? Suggestivfrage? Versuch mir doch jetzt nicht was zu unterstellen. Ich finde Altium gut, über den Preis kann man sich streiten wie bei jeder Software.
Nein, versuche ich nicht, aber wenn "billig" und "zu wenig Funktionalität" die Ironie ist, bleibt ja im Prinzip nur das jeweilige Gegenteil als normale Meinung. Oder steh ich grad aufm Schlauch? Übrigens, in Sachen Preis- Leistung ist Altium immer noch sehr weit vorn dabei.
Hallo Leute, ich möchte mich herzlich bei euch für eure rege Diskussion bedanken (na ja, nicht der kleine Streit, der zwischendurch entstanden ist :) ). Ich habe eure Kritik dankend angenommen und versuche sie schrittweise umzusetzen. Das wichtigste Problem waren/sind m.E. die nicht vorhandenen sternförmigen Leitungen. Darauf habe ich mich zunächst konzentriert und die anderen Kritikpunkte (Rastermaß und Innenwinkel) für später aufgehoben :) Anbei seht ihr das aktuelle Design. Am Stromlaufplan habe ich die Bezeichnung der Bauteile geändert und habe auch eine aktuelle Version dessen der Vollständigkeit halber mit beigefügt (hoffentlich habe ich deine Kritik richtig gedeutet, Frank). Ich möchte euch bitten, folgende sternförmige Verbindungen anzuschauen und mir mitzuteilen, ob das nun besser ist und wie man es ggf. verbessern könnte: 1. Masseverbindung (GND) ausgehend von Pin2 am DC1 2. -15V ausgehend von Pin 4 am DC1 zur Versorgung von D11 und C7, VR2 und C4 (leider fehlt mir die sternförmige Anbindung von C10 des Treibers -> Habt ihr eine Idee?) Vielen Dank. Gruß
was mich stört ist die riesige Massefläche, die dann mit einer 0,3er Leiterbahn an den Schaltregler angebunden wird. Aber das ist wohl der Leistungsfähigkeit von Altium geschuldet :)
... schrieb: > was mich stört ist die riesige Massefläche, die dann mit einer > 0,3er > Leiterbahn an den Schaltregler angebunden wird. :) Guter Hinweis. Ich habe die Anbindung des Polygons mal geändert, wie im Bild zu sehen ist. Ist eine komplette Anbindung (so wie im Bild) sinnvoll oder sollte es so wie vorher sein, nur eine etwas dickere Leiterbahn? Weitere Updates: - DC/DC Wandler wurde ersetzt (danke für den Hinweis mit der Isolationsspannung, obscurity) - Kondensator C11 wurde um 90° gedreht, um so die Widerstände R3 und R4 sowie die Diode D2 und den Pinheader näher an den Treiber zu bringen -> Verkleinerung der Leiterschleife - Ich habe versucht, die Sache mit dem Rastermaß auf die Reihe zu bekommen. Sollte jetzt ein wenig schöner aussehen. Was mir nicht gefällt: - Die nicht sternförmige Anbindung der -15V an C7 und C10. Wenn jemand diesbezüglich eine Idee hat, wäre ich sehr dankbar. :) Ich würde mich sehr freuen, wenn ihr noch mal über das Layout rübergucken könntet. Vielen Dank. Gruß, Thomas
Thomas schrieb: > Ist eine komplette Anbindung (so wie im Bild) > sinnvoll oder sollte es so wie vorher sein, nur eine etwas dickere > Leiterbahn? Wenn du einen vernünftigen Lötkolben hast sollte die direkte Anbindung ohne Thermals kein Problem darstellen. > - Ich habe versucht, die Sache mit dem Rastermaß auf die Reihe zu > bekommen. Sollte jetzt ein wenig schöner aussehen. Wenn du jetzt noch die Säure-Falle links von der Beschriftung C7 weg machst. Wohin führt die DK links von der Beschriftung C4? Dito bei C10? Bei C8, die DK, soll die so klein sein? Bei R4: schaffst es das leistungsfähige^^ Altium nicht, rechteckige Leiterbahnenden zu produzieren, damit die nicht übers Pad hinausschaut? > Was mir nicht gefällt: > - Die nicht sternförmige Anbindung der -15V an C7 und C10. Wenn jemand > diesbezüglich eine Idee hat, wäre ich sehr dankbar. :) Sieht doch gut aus.
Hi >Guter Hinweis. Ich habe die Anbindung des Polygons mal geändert, wie im >Bild zu sehen ist. Ist eine komplette Anbindung (so wie im Bild) >sinnvoll oder sollte es so wie vorher sein, nur eine etwas dickere >Leiterbahn? >Wenn du einen vernünftigen Lötkolben hast sollte die direkte Anbindung >ohne Thermals kein Problem darstellen. Kannst auch mal bei den Rules->Plane->Polygon Connect Style den Connect Style auf 45° stellen. Dann bekommst du zwei Anbindungen statt einer. MfG spess
Bitte melde dich an um einen Beitrag zu schreiben. Anmeldung ist kostenlos und dauert nur eine Minute.
Bestehender Account
Schon ein Account bei Google/GoogleMail? Keine Anmeldung erforderlich!
Mit Google-Account einloggen
Mit Google-Account einloggen
Noch kein Account? Hier anmelden.










